电脑桌面
添加小米粒文库到电脑桌面
安装后可以在桌面快捷访问

闪光科技人力资源VIP专享VIP免费

闪光科技人力资源_第1页
1/3
闪光科技人力资源_第2页
2/3
闪光科技人力资源_第3页
3/3
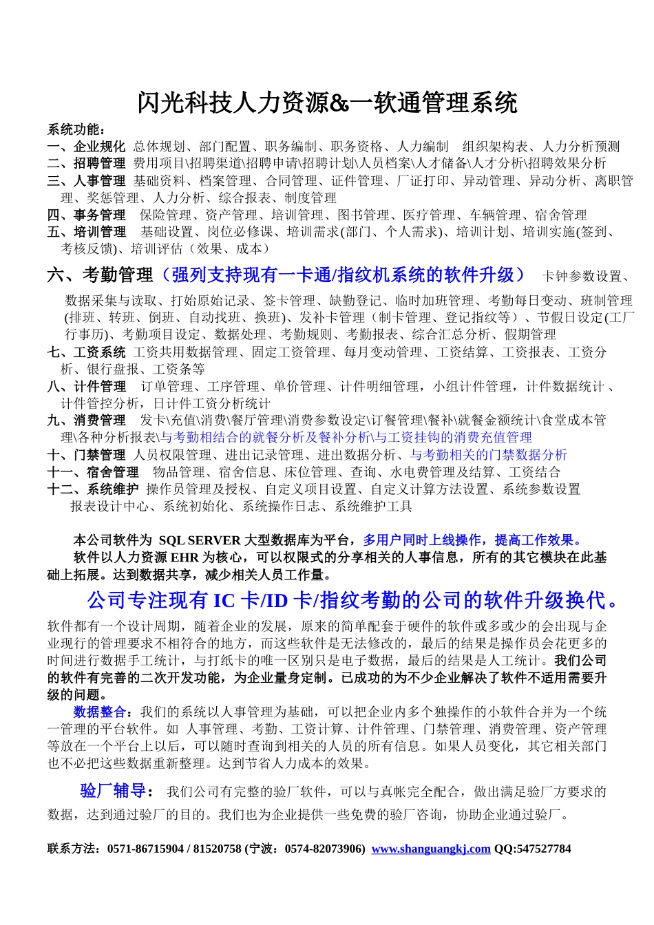
闪光科技人力资源&一软通管理系统系统功能:一、企业规化总体规划、部门配置、职务编制、职务资格、人力编制组织架构表、人力分析预测二、招聘管理费用项目\招聘渠道\招聘申请\招聘计划\人员档案\人才储备\人才分析\招聘效果分析三、人事管理基础资料、档案管理、合同管理、证件管理、厂证打印、异动管理、异动分析、离职管理、奖惩管理、人力分析、综合报表、制度管理四、事务管理保险管理、资产管理、培训管理、图书管理、医疗管理、车辆管理、宿舍管理五、培训管理基础设置、岗位必修课、培训需求(部门、个人需求)、培训计划、培训实施(签到、考核反馈)、培训评估(效果、成本)六、考勤管理(强列支持现有一卡通/指纹机系统的软件升级)卡钟参数设置、数据采集与读取、打始原始记录、签卡管理、缺勤登记、临时加班管理、考勤每日变动、班制管理(排班、转班、倒班、自动找班、换班)、发补卡管理(制卡管理、登记指纹等)、节假日设定(工厂行事历)、考勤项目设定、数据处理、考勤规则、考勤报表、综合汇总分析、假期管理七、工资系统工资共用数据管理、固定工资管理、每月变动管理、工资结算、工资报表、工资分析、银行盘报、工资条等八、计件管理订单管理、工序管理、单价管理、计件明细管理,小组计件管理,计件数据统计、计件管控分析,日计件工资分析统计九、消费管理发卡\充值\消费\餐厅管理\消费参数设定\订餐管理\餐补\就餐金额统计\食堂成本管理\各种分析报表\与考勤相结合的就餐分析及餐补分析\与工资挂钩的消费充值管理十、门禁管理人员权限管理、进出记录管理、进出数据分析、与考勤相关的门禁数据分析十一、宿舍管理物品管理、宿舍信息、床位管理、查询、水电费管理及结算、工资结合十二、系统维护操作员管理及授权、自定义项目设置、自定义计算方法设置、系统参数设置报表设计中心、系统初始化、系统操作日志、系统维护工具本公司软件为SQLSERVER大型数据库为平台,多用户同时上线操作,提高工作效果。软件以人力资源EHR为核心,可以权限式的分享相关的人事信息,所有的其它模块在此基础上拓展。达到数据共享,减少相关人员工作量。公司专注现有IC卡/ID卡/指纹考勤的公司的软件升级换代。软件都有一个设计周期,随着企业的发展,原来的简单配套于硬件的软件或多或少的会出现与企业现行的管理要求不相符合的地方,而这些软件是无法修改的,最后的结果是操作员会花更多的时间进行数据手工统计,与打纸卡的唯一区别只是电子数据,最后的结果是人工统计。我们公司的软件有完善的二次开发功能,为企业量身定制。已成功的为不少企业解决了软件不适用需要升级的问题。数据整合:我们的系统以人事管理为基础,可以把企业内多个独操作的小软件合并为一个统一管理的平台软件。如人事管理、考勤、工资计算、计件管理、门禁管理、消费管理、资产管理等放在一个平台上以后,可以随时查询到相关的人员的所有信息。如果人员变化,其它相关部门也不必把这些数据重新整理。达到节省人力成本的效果。验厂辅导:我们公司有完整的验厂软件,可以与真帐完全配合,做出满足验厂方要求的数据,达到通过验厂的目的。我们也为企业提供一些免费的验厂咨询,协助企业通过验厂。联系方法:0571-86715904/81520758(宁波:0574-82073906)www.shanguangkj.comQQ:547527784常用报表人员生日名单公司人员操业表新员工入职通知单人事统计-奖励查询表惩罚登记人事统计-异动人员职务表人事统计-人员异动统计表全厂名单人员状况表人数每月对比分析表开发部人数每月对比分析表综合资料表每日人员出勤明细表人力资源管控分析表岗位人数对比分析表人员离职.留任分析表个人在职综合资料表人力计划达成状况分析表离职人员工种分析表各部门人员架构分析表加班负荷分析表人均工资分析表工资结构分析表人员招募状况追踪表人员招募渠道对比表招聘渠道效果分析表招聘岗位效果分析表招聘成本分析表常用报表出勤数据导入考勤班次病假报表事假报表婚假报表丧假报表工伤假报表有薪假明细表无薪假明细表累计假表待料申请表停电休息表调休情况表加班申请表手工签卡记录考勤日报表系统实施规划为了能更好的实施本系统,给你...

1、当您付费下载文档后,您只拥有了使用权限,并不意味着购买了版权,文档只能用于自身使用,不得用于其他商业用途(如 [转卖]进行直接盈利或[编辑后售卖]进行间接盈利)。
2、本站所有内容均由合作方或网友上传,本站不对文档的完整性、权威性及其观点立场正确性做任何保证或承诺!文档内容仅供研究参考,付费前请自行鉴别。
3、如文档内容存在违规,或者侵犯商业秘密、侵犯著作权等,请点击“违规举报”。

碎片内容

闪光科技人力资源

确认删除?
VIP
微信客服
  • 扫码咨询
会员Q群
  • 会员专属群点击这里加入QQ群
客服邮箱
回到顶部