电脑桌面
添加小米粒文库到电脑桌面
安装后可以在桌面快捷访问

汽车涂装技术培训教案VIP免费

汽车涂装技术培训教案_第1页
1/38
汽车涂装技术培训教案_第2页
2/38
汽车涂装技术培训教案_第3页
3/38
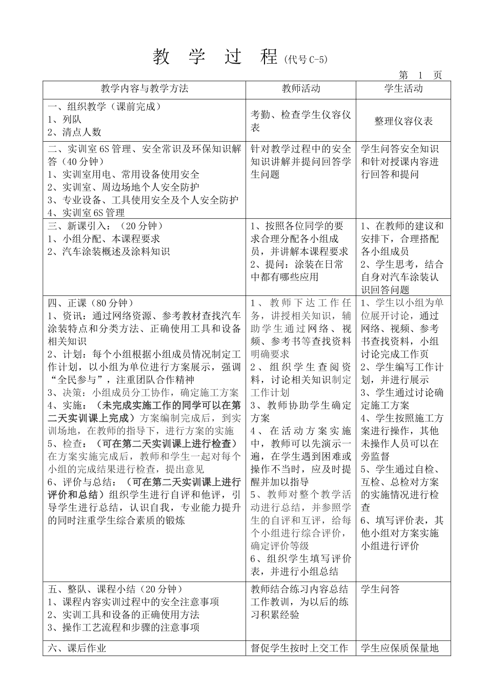
喷漆培训教案(首页)(代号C-4)汽车修复工程专业课题名称总课题汽车涂装技术授课主要内容1、安全生产教育2、明确全车涂装的作用3、了解汽车涂装的特点和分类方法4、正确使用相关工具和设备5、安全规范进行工件表面的清洁与除油工作授课课时7训练课时14分课题学习任务一:表面清洁与除油合计课时21起止日期一周课题要求技术理论知识1、汽车涂装的作用2、汽车涂装的特点和分类方法实际技术操作安全规范进行工件表面的清洁与除油工作设备、工量、刀具准备清洁、除油工具、防护用品、板件材料准备除油剂示范操作工件表面的清洁与除油工作重点1、安全生产2、了解汽车涂装的特点和分类方法难点工件表面的清洁与除油工作课题实习结束小结审阅:_______________年月日教学过程(代号C-5)第1页教学内容与教学方法教师活动学生活动一、组织教学(课前完成)1、列队2、清点人数考勤、检查学生仪容仪表整理仪容仪表二、实训室6S管理、安全常识及环保知识解答(40分钟)1、实训室用电、常用设备使用安全2、实训室、周边场地个人安全防护3、专业设备、工具使用安全及个人安全防护4、实训室6S管理针对教学过程中的安全知识讲解并提问回答学生问题学生问答安全知识和针对授课内容进行回答和提问三、新课引入:(20分钟)1、小组分配、本课程要求2、汽车涂装概述及涂料知识1、按照各位同学的要求合理分配各小组成员,并讲解本课程要求2、提问:涂装在日常中都有哪些应用1、在教师的建议和安排下,合理搭配各小组成员2、学生思考,结合自身对汽车涂装认识回答问题四、正课(80分钟)1、资讯:通过网络资源、参考教材查找汽车涂装特点和分类方法、正确使用工具和设备相关知识2、计划:每个小组根据小组成员情况制定工作计划,以小组为单位进行方案展示,强调“全民参与”,注重团队合作精神3、决策:小组成员分工协作,确定施工方案4、实施:(未完成实施工作的同学可以在第二天实训课上完成)方案编制完成后,到实训场地,在教师的指导下,进行方案的实施5、检查:(可在第二天实训课上进行检查)在方案实施完成后,教师和学生一起对每个小组的完成结果进行检查,提出意见6、评价与总结:(可在第二天实训课上进行评价和总结)组织学生进行自评和他评,引导学生进行总结,认识自我,专业能力提升的同时注重学生综合素质的锻炼1、教师下达工作任务,讲授相关知识,辅助学生通过网络、视频、参考书等查找资料明确要求2、组织学生查阅资料,讨论相关知识制定工作计划3、教师协助学生确定方案4、在活动方案实施中,教师可以先演示一遍,在学生遇到困难或操作不当时,应及时提醒并加以指导5、教师对整个教学活动进行总结,并参照学生的自评和互评,给每个小组进行综合评价,确定评价等级6、组织学生填写评价表,并进行小组总结1、学生以小组为单位展开讨论,通过网络、视频、参考书查找资料,小组讨论完成工作页2、学生编写工作计划,并进行展示3、学生通过讨论确定施工方案4、学生按照施工方案进行操作,其他未操作人员可以在旁监督5、学生通过自检、互检、总检对方案的实施情况进行检查6、填写评价表,其他小组对方案实施小组进行评价五、整队、课程小结(20分钟)1、课程内容实训过程中的安全注意事项2、实训工具和设备的正确使用方法3、操作工艺流程和步骤的注意事项教师结合练习内容总结工作教训,为以后的练习积累经验学生问答六、课后作业督促学生按时上交工作学生应保质保量地未完成工作页的同学按照要求完成并上交页完成工作页书写工作七、“6S”管理(10分钟)1、工具、设备归位2、场地清洁教师把工具归位并指导、落实学生执行“6S”管理学生按小组值日制度自觉执行“6S”管理说明:教学过程应包括组织教学、复习与提问、导入课题、正课、本课小结、布置作业等内容及时间分配。喷漆培训教案(首页)(代号C-4)汽车修复工程专业课题名称总课题汽车涂装技术授课主要内容1、明确表面前处理的含义和必要性2、了解汽车上常用金属材料的特点及前处理方法3、掌握汽车油漆涂层的知识4、规范正确地使用相关工具、设备及材料5、根据具体情况进行合适的表面前处理工作授课课时7训练课时14分课题学习任务二:表面前...

1、当您付费下载文档后,您只拥有了使用权限,并不意味着购买了版权,文档只能用于自身使用,不得用于其他商业用途(如 [转卖]进行直接盈利或[编辑后售卖]进行间接盈利)。
2、本站所有内容均由合作方或网友上传,本站不对文档的完整性、权威性及其观点立场正确性做任何保证或承诺!文档内容仅供研究参考,付费前请自行鉴别。
3、如文档内容存在违规,或者侵犯商业秘密、侵犯著作权等,请点击“违规举报”。

碎片内容

汽车涂装技术培训教案

您可能关注的文档

确认删除?
VIP
微信客服
  • 扫码咨询
会员Q群
  • 会员专属群点击这里加入QQ群
客服邮箱
回到顶部