电脑桌面
添加小米粒文库到电脑桌面
安装后可以在桌面快捷访问

炼钢厂员工奖惩管理制度VIP免费

炼钢厂员工奖惩管理制度_第1页
1/24
炼钢厂员工奖惩管理制度_第2页
2/24
炼钢厂员工奖惩管理制度_第3页
3/24
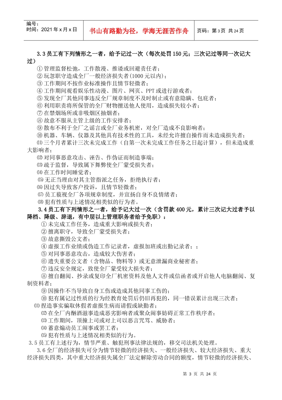
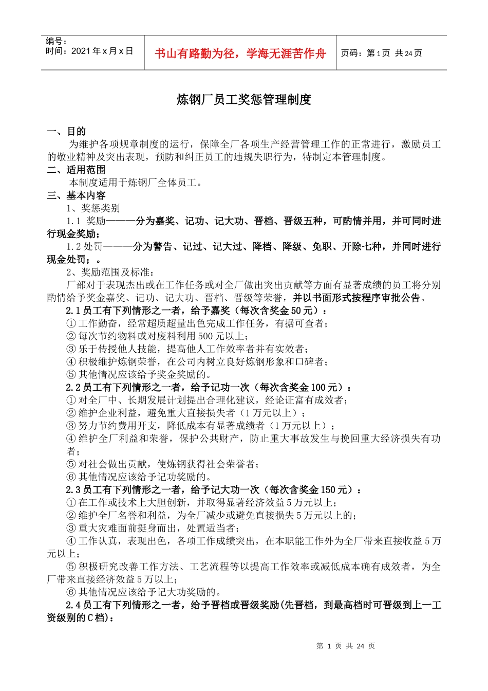
第1页共24页编号:时间:2021年x月x日书山有路勤为径,学海无涯苦作舟页码:第1页共24页炼钢厂员工奖惩管理制度一、目的为维护各项规章制度的运行,保障全厂各项生产经营管理工作的正常进行,激励员工的敬业精神及突出表现,预防和纠正员工的违规失职行为,特制定本管理制度。二、适用范围本制度适用于炼钢厂全体员工。三、基本内容1、奖惩类别1.1奖励———分为嘉奖、记功、记大功、晋档、晋级五种,可酌情并用,并可同时进行现金奖励;1.2处罚———分为警告、记过、记大过、降档、降级、免职、开除七种,并同时进行现金处罚;。2、奖励范围及标准:厂部对于表现杰出或在工作任务或对全厂做出突出贡献等方面有显著成绩的员工将分别酌情给予奖金嘉奖、记功、记大功、晋档、晋级等荣誉,并以书面形式按程序审批公告。2.1员工有下列情形之一者,给予嘉奖(每次含奖金50元):①工作勤奋,经常超质超量出色完成工作任务,有据可查者;②每次节约物料或对废料利用500元以上;③乐于传授他人技能,提高他人工作效率者并有实效者;④积极维护炼钢荣誉,在公司内树立良好炼钢形象和口碑者;⑤其他情况应该给予奖金奖励的。2.2员工有下列情形之一者,给予记功一次(每次含奖金100元):①对全厂中、长期发展计划提出合理化建议,经论证富有成效者;②维护企业利益,避免重大直接损失者(1万元以上);③努力节约费用开支,降低成本有显著成绩者(1万元以上);④维护全厂利益和荣誉,保护公共财产,防止重大事故发生与挽回重大经济损失有功者;⑤对社会做出贡献,使炼钢获得社会荣誉者;⑥其他情况应该给予记功奖励的。2.3员工有下列情形之一者,给予记大功一次(每次含奖金150元):①在工作或技术上大胆创新,并取得显著经济效益5万元以上;②维护全厂名誉和利益,为全厂减少或避免直接损失5万元以上的;③重大灾难面前挺身而出,处置适当者;④工作认真,表现出色,各项工作成绩突出,在本职能工作外为全厂带来直接收益5万元以上;⑤积极研究改善工作方法、工艺流程等以提高工作效率或减低成本确有成效者,为全厂带来直接经济效益5万以上;⑥其他情况应该给予记大功奖励的。2.4员工有下列情形之一者,给予晋档或晋级奖励(先晋档,到最高档时可晋级到上一工资级别的C档):第2页共24页第1页共24页编号:时间:2021年x月x日书山有路勤为径,学海无涯苦作舟页码:第2页共24页①一年中累计三次记大功(自第一次记大功之日起计算)且无记过以上(含)违纪记录者;②在当年工作中(自然年计算)给全厂带来直接重大效益者(50万元以上);③为保护公共财产,避免事故发生,使全厂财产免受重大直接损失(100万元以上);④其他情况应该给予晋档、晋级奖励的。3、处罚范围及标准全厂对于工作表现欠佳或行为不当的员工将分别酌情给予书面警告、记过、记大过、降档、降级、免职、辞退等处罚,并以书面形式按程序审批公告。3.1员工有下列情形之一者,给予罚款处罚(每次处罚50元):①休假期满未在第一时间(一天内)至综合部进行销假者;②员工因公外出未按规定填写《出勤动态表》者(特殊情况除外);③迟到或早退、离岗及旷工等行为按全厂员工手册及其考勤制度进行考核。【备注:罚款将从工资中直接扣除,无需另行填写《奖惩通知单》】;④在工作期间未按规定着装者;⑤在工作时间擅离岗位或串岗者;⑥在工作场所内随地吐痰、乱丢果皮纸屑及烟头者;⑦不随手关水龙头,以致出现长流水现象者(含宿舍在内);⑧工作期间玩手机、MP3等工作无关工具者;⑨因个人过失发生工作错误,未造成经济损失的;⑩一个月内两次未按时完成工作任务,但未造成重大影响者;⑾一个月内两次下班时未关闭空调、电灯等用电设施者(中午可不关闭电脑);下班整晚未关闭任何用电设施者;⑿在工作场所妨碍他人工作,情节轻微者;⒀在工作时间喧哗、聊天、嬉戏、阅读无关职务工作之书报、杂志或从事规定以外之工作者;⒁使用公物不爱惜,情节轻微者;⒂犯有性质与上述情况相类似的行为者。3.2员工有下列情形之一者,给予书面警告一次(每次处罚100元;三次书面警告等同一次记过):①不按工作流程执行工作任务,情节轻微者;②...

1、当您付费下载文档后,您只拥有了使用权限,并不意味着购买了版权,文档只能用于自身使用,不得用于其他商业用途(如 [转卖]进行直接盈利或[编辑后售卖]进行间接盈利)。
2、本站所有内容均由合作方或网友上传,本站不对文档的完整性、权威性及其观点立场正确性做任何保证或承诺!文档内容仅供研究参考,付费前请自行鉴别。
3、如文档内容存在违规,或者侵犯商业秘密、侵犯著作权等,请点击“违规举报”。

碎片内容

炼钢厂员工奖惩管理制度

确认删除?
VIP
微信客服
  • 扫码咨询
会员Q群
  • 会员专属群点击这里加入QQ群
客服邮箱
回到顶部