电脑桌面
添加小米粒文库到电脑桌面
安装后可以在桌面快捷访问

洋思中学师德考核办法VIP免费

洋思中学师德考核办法_第1页
1/9
洋思中学师德考核办法_第2页
2/9
洋思中学师德考核办法_第3页
3/9
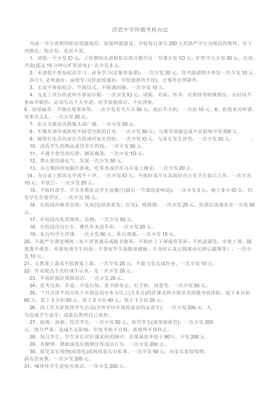
洋思中学师德考核办法为进一步完善教师职业道德规范,加强师德建设,学校每月拿出200元奖励严守行为规范的教师,有下列情况,则少发,直至不发。1、请假一天少发lO元,工作期间未请假私自离开教学区一节课少发1O元。旷职半天少发50元,迟到、早退(超过15分钟以旷职论处)一次少发5元。2、未请假不参加政治学习、业务学习(含集体备课),一次少发20元,凭书面请假不参加一次少发10元。执行l、2两条时,函授学习(凭面授通知、学校批准的手续)、公事外出等除外。3、无故不参加校会、升旗仪式、不做课间操,一次少发10元。4、凡是上讲台的老师不参加早锻,一次少发lO元。请假、有病、怀孕、有奶孩等特殊情况,长时间不参加早锻的,必须写出个人申请,经学校批准后,不扣津贴。5、放错磁带、升旗出现事故等,一次少发有关人员50元;放后不关机,一次扣10元。6、拒绝来宾听课,对来宾无礼,一次少发20元。7、私自关教室内摄像头或广播,一次少发50元。8、不服从领导或拒绝不接受分配的任务,一次少发50元;与领导顶撞造成不良影响少发lO0元。9、随便打电话向家长告状或叫家长到校,一次少发lO元,与家长发生冲突,一次少发20元。,10、没收学生的物品或罚学生的钱,一次少发50元。11、不遵守食堂的纪律,剩饭剩菜,一次少发1O元。12、禁止使用液化气,发现一次少发50元。13、办公期间用电脑打游戏、吃零食或伏在办公桌上睡觉,一次少发20元。14、办公桌上摆放无序或不干净,一次少发lO元。不按时或不认真做好办公室卫生值日工作,一次少发10元;不值日,一次少发20元。15、不按时放学,不负责整队送学生进餐厅(最后一节课的老师送),一次少发5元。晚上9点lO分.仍有学生在教学区,一次少发10元。16、在校园内佩带首饰、化妆(包括染黄发、红发)、吸游烟,一次少发20元。饮酒后进课堂见一少发50元。17、在校园内乱扔废纸、杂物,一次少发50元。18.在校园内自行车.摩托车未进车库,一次少发20元。19、私自叫学生停课,一次少发50元。私自调课,一次少发10元。20、不能严守课堂规则(如不讲普通话或板书潦草,不按时上下课或带茶杯、手机进课堂。坐着上课、随便离开课堂、停课处理学生纠纷、不督促学生做眼保健操、不及时认真记载课内纪律记载簿等),一次少发10元。21、无教案上课或不按教案上课,一次少发20元;不能当堂完成作业,一次少发10元。22、作业批改不及时或不认真,见一次少发20元。23。不按时搞好周围清洁,一次少发20元。24、监考迟到、早退、中途出场、看书报杂志、打手机、阅卷等,一次少发50元。25、“月月清平均分低于年级总均分5分以上(含5分)的任课老师不得享受师德考核津贴。低于4分扣60元,低于3分扣50元,低于2分扣40元,低于1分扣20元。26、因工作失职致使学生出走(含外学区在我校就读的走读生),一次少发200元。人为造成学生退学,退款由教师自己承担。27、歧视、讽刺、挖苦学生,一次少发50元。体罚学生(或变相体罚),一次少发200元,情节严重,造成不良影响,年度考核不合格,新教师不得转正。28、每月学生、学生家长对任课老师的测评,结果满意率低于80%,少发200元。29、有赌博、嫖娼或违反婚姻法等违法行为,一次少发200元。30、接受家长钱物(或请吃)或利用家长办私事,一次少发50元;向家长索取钱物,搞有偿家教,一次少发200元。31、喊异性学生进宿舍谈话,一次少发200元。32、出卷、阅卷、统计分数作弊者,一次少发200元。33、乱订复习资料,乱收费,一次少发200元。34、对其他违反教师行为规范者,视情节少发。考核责任人及操作办法、1、平时各年级校长负责对本年级教师考核。2、政教处、教导处、总务处、监控中心、值日老师、生活老师负责对各年级考核。3、月底由各年级负责人统计,报政教处审核,校长审批,财务处发放。4、学年末政教处统计每人师德津贴总额,数额低于全校平均数的教师不得评优、评先、不得参加职称评定。洋思中学师德考核(教学部分)一、备课l、不参加集体备课,缺一次少发20元。2、不备课或抄袭别人的备课,一课时少发10元。3、备课不认真,无充实的内容,一课时少发5元。4、教案不送审或迟送审,见一次少发lO元。二、上课5、无教案上...

1、当您付费下载文档后,您只拥有了使用权限,并不意味着购买了版权,文档只能用于自身使用,不得用于其他商业用途(如 [转卖]进行直接盈利或[编辑后售卖]进行间接盈利)。
2、本站所有内容均由合作方或网友上传,本站不对文档的完整性、权威性及其观点立场正确性做任何保证或承诺!文档内容仅供研究参考,付费前请自行鉴别。
3、如文档内容存在违规,或者侵犯商业秘密、侵犯著作权等,请点击“违规举报”。

碎片内容

洋思中学师德考核办法

您可能关注的文档

文泉书屋+ 关注
实名认证
内容提供者

热爱教学事业,对互联网知识分享很感兴趣

确认删除?
VIP
微信客服
  • 扫码咨询
会员Q群
  • 会员专属群点击这里加入QQ群
客服邮箱
回到顶部