电脑桌面
添加小米粒文库到电脑桌面
安装后可以在桌面快捷访问

生产部员工考核方案VIP免费

生产部员工考核方案_第1页
1/6
生产部员工考核方案_第2页
2/6
生产部员工考核方案_第3页
3/6
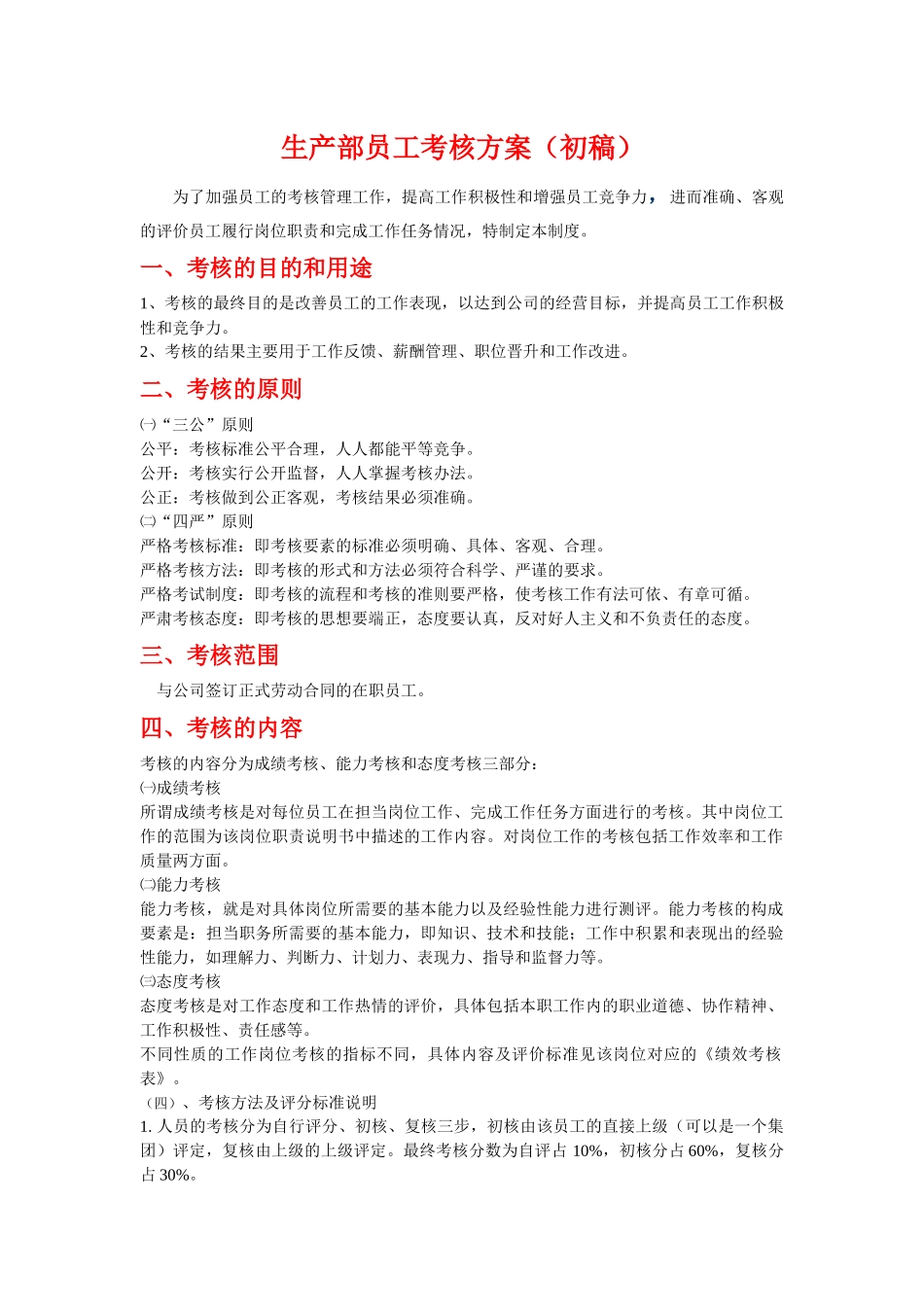
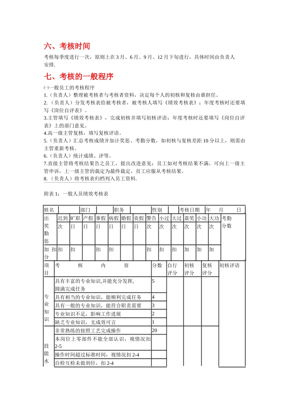
生产部员工考核方案(初稿)为了加强员工的考核管理工作,提高工作积极性和增强员工竞争力,进而准确、客观的评价员工履行岗位职责和完成工作任务情况,特制定本制度。一、考核的目的和用途1、考核的最终目的是改善员工的工作表现,以达到公司的经营目标,并提高员工工作积极性和竞争力。2、考核的结果主要用于工作反馈、薪酬管理、职位晋升和工作改进。二、考核的原则㈠“三公”原则公平:考核标准公平合理,人人都能平等竞争。公开:考核实行公开监督,人人掌握考核办法。公正:考核做到公正客观,考核结果必须准确。㈡“四严”原则严格考核标准:即考核要素的标准必须明确、具体、客观、合理。严格考核方法:即考核的形式和方法必须符合科学、严谨的要求。严格考试制度:即考核的流程和考核的准则要严格,使考核工作有法可依、有章可循。严肃考核态度:即考核的思想要端正,态度要认真,反对好人主义和不负责任的态度。三、考核范围与公司签订正式劳动合同的在职员工。四、考核的内容考核的内容分为成绩考核、能力考核和态度考核三部分:㈠成绩考核所谓成绩考核是对每位员工在担当岗位工作、完成工作任务方面进行的考核。其中岗位工作的范围为该岗位职责说明书中描述的工作内容。对岗位工作的考核包括工作效率和工作质量两方面。㈡能力考核能力考核,就是对具体岗位所需要的基本能力以及经验性能力进行测评。能力考核的构成要素是:担当职务所需要的基本能力,即知识、技术和技能;工作中积累和表现出的经验性能力,如理解力、判断力、计划力、表现力、指导和监督力等。㈢态度考核态度考核是对工作态度和工作热情的评价,具体包括本职工作内的职业道德、协作精神、工作积极性、责任感等。不同性质的工作岗位考核的指标不同,具体内容及评价标准见该岗位对应的《绩效考核表》。(四)、考核方法及评分标准说明1.人员的考核分为自行评分、初核、复核三步,初核由该员工的直接上级(可以是一个集团)评定,复核由上级的上级评定。最终考核分数为自评占10%,初核分占60%,复核分占30%。2季度考核时使用《绩效考核表》,根据所列考核项目及评分标准将分值填入对应栏中。填写完分数后,各级评分人要填写自己的真实姓名。3.年度考核时除填写《绩效考核表》外,还要填写《岗位自评表》。个人总结本人一年来的工作职责,言语要简洁明确。同时负责人要在个人的《岗位自评表》上填写部门意见,即负责人定义的该员工的工作职责和工作完成情况。4.出勤奖励迟到旷工事假病假警告小过大过扣分13214610嘉奖小功大功加分4610注:每1分10元。五、考核结果处理及使用考核结果作为员工奖金分配、晋职晋级、上岗聘任、在职培训和评选先进的主要依据之一(简称“五挂钩”)。(一)考核结果与工资调整等级工资标准等级基本工资备注试用期(2个月)试用转正初级工(签订合同)一级工60≤分数<75二级工75≤分数<85三级工85≤分数(二)考核结果与职务晋升分数等级指导85≤分数三级可考虑升职并担任更重要的工作;75≤分数<85二级在现岗位给予更具挑战性的工作,以利其能力的延展和进一步完善;60≤分数<75一级应给予足够的指导、培训,并督促本人考虑改进工作的意见和计划。上级要考虑现岗位是否并不是最适合被考核人的岗位,换一个新的岗位是否更有利于被考核人的培养和发展;30≤分数<60初级建议仔细考察其各项能力,另换工作岗位,或找出目前绩效不佳的原因,留岗观察一段时间,如三个月。在此时间段内,令其参加相应的培训;如三个月观察期过后仍无改进,则给予降级、降工资、扣奖金等办法,甚至辞退。分数<30试用建议辞退。3.工资晋等与职位晋升保持一致。六、考核时间考核每季度进行一次,原则上在3月、6月、9月、12月下旬进行,具体时间由负责人安排.七、考核的一般程序㈠一般员工的考核程序1.(负责人)整理被考核者与考核者资料,决定每个人的初核和复核由谁担任。2.(负责人)分发考核表给被考核者,被考核人填写《绩效考核表》;年度考核时还要填写《岗位自评表》。3.主管填写《绩效考核表》,完成初核并填写初核评语;年度考核时还要填写《岗位自评表》上的部门意见。4.高一级主管复核,填...

1、当您付费下载文档后,您只拥有了使用权限,并不意味着购买了版权,文档只能用于自身使用,不得用于其他商业用途(如 [转卖]进行直接盈利或[编辑后售卖]进行间接盈利)。
2、本站所有内容均由合作方或网友上传,本站不对文档的完整性、权威性及其观点立场正确性做任何保证或承诺!文档内容仅供研究参考,付费前请自行鉴别。
3、如文档内容存在违规,或者侵犯商业秘密、侵犯著作权等,请点击“违规举报”。

碎片内容

生产部员工考核方案

您可能关注的文档

确认删除?
VIP
微信客服
  • 扫码咨询
会员Q群
  • 会员专属群点击这里加入QQ群
客服邮箱
回到顶部