电脑桌面
添加小米粒文库到电脑桌面
安装后可以在桌面快捷访问

软件人才定制培养协议VIP免费

软件人才定制培养协议_第1页
1/6
软件人才定制培养协议_第2页
2/6
软件人才定制培养协议_第3页
3/6
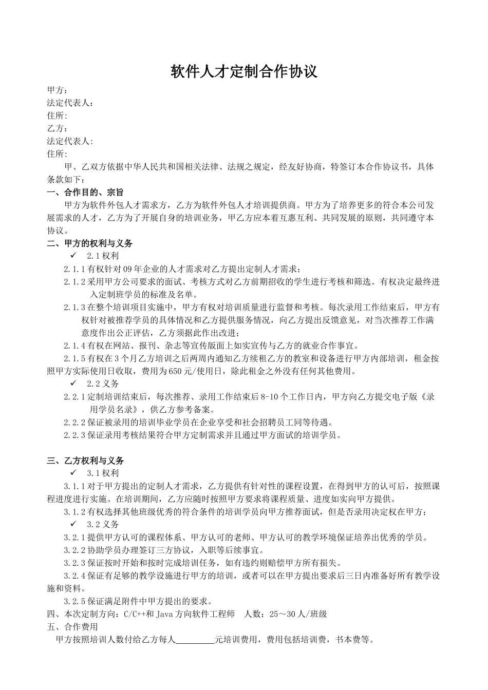
软件人才定制合作协议甲方:法定代表人:住所:乙方:法定代表人:住所:甲、乙双方依据中华人民共和国相关法律、法规之规定,经友好协商,特签订本合作协议书,具体条款如下:一、合作目的、宗旨甲方为软件外包人才需求方,乙方为软件外包人才培训提供商。甲方为了培养更多的符合本公司发展需求的人才,乙方为了开展自身的培训业务,甲乙方应本着互惠互利、共同发展的原则,共同遵守本协议。二、甲方的权利与义务2.1权利2.1.1有权针对09年企业的人才需求对乙方提出定制人才需求;2.1.2采用甲方公司要求的面试、考核方式对乙方前期招收的学生进行考核和筛选。有权决定最终进入定制班学员的标准及名单。2.1.3在整个培训项目实施中,甲方有权对培训质量进行监督和考核。每次录用工作结束后,甲方有权针对被推荐学员的具体情况和乙方提供服务情况,向乙方提出反馈意见,对当次推荐工作满意度作出公正评估,乙方须据此作出改进;2.1.4有权在网站、报刊、杂志等宣传版面上如实宣传与乙方的就业合作事宜。2.1.5有权在3个月乙方培训之后两周内通知乙方续租乙方的教室和设备进行甲方内部培训,租金按照甲方实际使用日收取,费用为650元/使用日,除此租金之外没有任何其他费用。2.2义务2.2.1定制培训结束后,每次推荐、录用工作结束后8-10个工作日内,甲方向乙方提交电子版《录用学员名录》,供乙方参考备案。2.2.2保证被录用的培训毕业学员在企业享受和社会招聘员工同等待遇。2.2.3保证录用考核结果符合甲方定制需求并且通过甲方面试的培训学员。三、乙方权利与义务3.1权利3.1.1对于甲方提出的定制人才需求,乙方提供有针对性的课程设置,在得到甲方的认可后,按照课程进度进行实施。在培训期间,乙方应随时按照甲方要求将课程质量、进度如实向甲方提供。3.1.2有权选择其他班级优秀的符合条件的培训学员向甲方推荐面试,但是否录用决定权在甲方;3.2义务3.2.1提供甲方认可的课程体系、甲方认可的老师、甲方认可的教学环境保证培养出优秀的学员。3.2.2协助学员办理签订三方协议,入职等后续事宜。3.2.3保证按时开始和按时完成培训任务,如有违约则赔偿甲方所有损失。3.2.4保证有足够的教学设施进行甲方的培训,或者可以在甲方提出要求后三日内准备好所有教学设施和资料。3.2.5保证满足附件中甲方提出的要求。四、本次定制方向:C/C++和Java方向软件工程师人数:25~30人/班级五、合作费用甲方按照培训人数付给乙方每人元培训费用,费用包括培训费,书本费等。甲方须在开课一周内支付给乙方总款额的%为预付款,课程进行到一半付给乙方总款额的%,其余在课程结束后一周内支付给乙方。六、合作期限本次合作期限为3年。如任一方于合同到期前一个月书面向对方提出按时终止合同,则合同到期自然结束,否则合同自动续约3年。七、合同终止:协议任何一方如有违约行为,另一方有权提出终止协议;如经双方共同协商达成一致,也可以终止协议。八、其他事宜8.1对本协议发生的任何争议,双方首先应友好协商解决;协商不成的,可向市海淀区法院起诉。8.2本协议未尽事宜,由双方友好协商,补充附件形式经双方签字盖章后,同具法律效力;8.3甲方不得利用乙方提供给其的学员资料与其他培训机构合作,否则乙方有权终止合作并追究其相应责任。如出现争议,乙方有义务提供甲方利用乙方提供资料的证据。8.4本协议一式贰份,双方各持壹份。由双方签字盖章之日起生效。甲方:乙方:签约代表:签约代表:年月日年月日附件1-培训要求一、乙方必须尽可能满足甲方对课程的所有需求1Java和C/C++课程表每门课程提交2种课程表,一个是按月排的,一个是按周和天排的课程表;2提交课程主题大纲课程主题包含如下:•BasicITSkillsTrainingI(C/C++)–Database•SQL•PL/SQL:Structure,NamedProcedures,Functions,Packages,Variables,Triggers,Cursors,DynamicSQL•Pro*C:Directives,StatementLabels,HostVariables,DynamicSQL,Transactions,ErrorsandExceptions–C/C++•CBasic:DataTypes(basicsandunion,struct,void),Declaration,ControlsandLoops,Operators,I/O•C++Basic:OOP,Types,Encapsulation,Class,Overloading,...

1、当您付费下载文档后,您只拥有了使用权限,并不意味着购买了版权,文档只能用于自身使用,不得用于其他商业用途(如 [转卖]进行直接盈利或[编辑后售卖]进行间接盈利)。
2、本站所有内容均由合作方或网友上传,本站不对文档的完整性、权威性及其观点立场正确性做任何保证或承诺!文档内容仅供研究参考,付费前请自行鉴别。
3、如文档内容存在违规,或者侵犯商业秘密、侵犯著作权等,请点击“违规举报”。

碎片内容

软件人才定制培养协议

您可能关注的文档

确认删除?
VIP
微信客服
  • 扫码咨询
会员Q群
  • 会员专属群点击这里加入QQ群
客服邮箱
回到顶部