电脑桌面
添加小米粒文库到电脑桌面
安装后可以在桌面快捷访问

职能科室工作人员岗位职责VIP免费

职能科室工作人员岗位职责_第1页
1/16
职能科室工作人员岗位职责_第2页
2/16
职能科室工作人员岗位职责_第3页
3/16
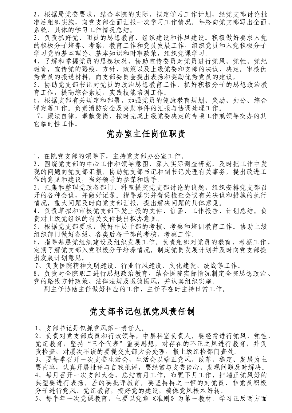
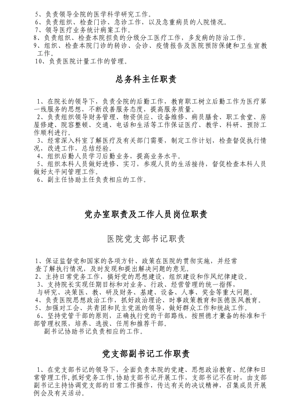
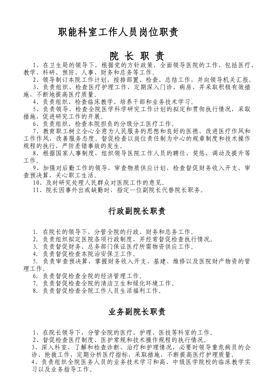
职能科室工作人员岗位职责院长职责1、在卫生局的领导下,根据党的方针政策,全面领导医院的工作,包括医疗、教学、科研、预防、人事、财务和总务等工作。2、领导制订本院工作计划,按排部置、检查、总结工作,并向领导机关汇报。3、负责组织、检查医疗护理工作,定期深入门诊、病房,并采取积极有效措施,不断地提高医疗质量。4、负责组织、检查临床教学、培养干部和业务技术学习。5、负责领导、检查全院医学科学研究工作计划的拟定和贯彻执行情况,采取措施,促进研究工作的开展。6、负责组织、检查本院担负的分级分工医疗工作。7、教育职工树立全心全意为人民服务的思想和良好的医德,改进医疗作风和工作作风,改善服务态度。督促检查以岗位责任制为中心的规章制度和技术操作规程的执行,严防差错事故的发生。8、根据国家人事制度,组织领导医院工作人员的聘任、奖惩、调动及提升等工作。9、加强对后勤工作的领导,审查物质供应计划,检查督促财务收入开支,审查预决算,关心职工生活。10、及时研究处理人民群众对医院工作的意见。11、院长因事外出或缺勤时,指定一位副院长代替院长职务。行政副院长职责1.在院长的领导下,分管全院的行政、财务和总务工作。2.负责组织拟定医院各项行政制度,并经常督促检查执行情况。3.负责督促财务、总务部门保证医疗所需物资供应工作。4.负责督促检查本院治安保卫工作。5.负责审查预决算,掌握财务收入开支、基建、维修以及医院财产物资的管理工作。6.负责督促检查全院的经济管理工作。7.负责督促检查全院的清洁卫生和绿化环境工作。8.负责督促检查全院工作人员生活福利工作。业务副院长职责1、在院长领导下,分管全院的医疗、护理、医技等科室的工作。2、督促检查医疗制度、医护常规和技术操作规程的执行情况。3、深入科室,了解和检查诊断、治疗和护理情况,必要时领导重危病员的会诊、抢救工作,定期分析医疗指标,采取措施,不断提高医疗护理质量。4、负责组织全院医务人员的业务技术学习和高、中级医学院校的临床教学实习以及业务指导工作。5、负责领导全院的医学科学研究工作。6、负责组织、检查门诊、急诊工作,以及急重病员的人院情况。7、领导医疗业务统计病案工作。8、负责组织、检查本院担负的分级分工医疗工作,多发病的防治工作。9、组织、检查本院门诊的转诊、会诊、疫情报告及医院预防保健和卫生宣教工作。10、负责医院计量工作的管理。总务科主任职责1、在院长的领导下,负责全院的后勤工作,教育职工树立后勤工作为医疗第一线服务的思想,不断改善服务态度,提高服务质量。2、负责组织领导财务管理、物资供应、设备维修、病员膳食、职工食堂、房屋修建、院容整顿、交通、电话和生活等工作保证医疗、教学、科研、预防工作顺利进行。3、经常深入科室了解医疗及有关部门需要,制定工作计划,检查督促执行情况,改进工作,总结经验。4、组织后勤人员学习后勤业务,提高业务水平。5、组织本科人员做好进修、实习,参观人员的生活接待,督促检查本科人员做好太平间管理工作。6、副主任协助主任负责相应的工作。党办室职责及工作人员岗位职责医院党支部书记职责1、保证监督党和国家的各项方针、政策在医院的贯彻实施,并经常查了解执行情况,及时发现和提出解决问题的意见。2、主持日常党务工作,搞好党的思想建设,组织建设和作风纪律建设。3、支持院长实现任期目标和对业务、行政、经营管理的统一指挥,与研究、决策医、教、研及财务、基建、设备、人事、奖金等重大问题。4、负责医院思想政治工作,抓好政治理论、时事政策教育和医德医风教育。5、加强对工会、共青团和民主党派的领导,做好群众工作和统战工作。6、坚持党管干部的原则,正确执行党的干部路线,按照德才兼备的标准和干部管理权限,培养、选拔、任用和推荐干部。副书记协助书记负责相应的工作。党支部副书记工作职责1、在党支部书记的领导下,全面负责本院的党建、思想政治教育、纪律和日常管理工作,抓好党务工作,协助支部书记开展工作,支部书记不在时,由支部副书记主持协调党支部的日常工作操作,传达有关的决议精神,召集成员开展例会及有关活动。2、根...

1、当您付费下载文档后,您只拥有了使用权限,并不意味着购买了版权,文档只能用于自身使用,不得用于其他商业用途(如 [转卖]进行直接盈利或[编辑后售卖]进行间接盈利)。
2、本站所有内容均由合作方或网友上传,本站不对文档的完整性、权威性及其观点立场正确性做任何保证或承诺!文档内容仅供研究参考,付费前请自行鉴别。
3、如文档内容存在违规,或者侵犯商业秘密、侵犯著作权等,请点击“违规举报”。

碎片内容

职能科室工作人员岗位职责

确认删除?
VIP
微信客服
  • 扫码咨询
会员Q群
  • 会员专属群点击这里加入QQ群
客服邮箱
回到顶部