电脑桌面
添加小米粒文库到电脑桌面
安装后可以在桌面快捷访问

人力资源-202201岗位职责VIP免费

人力资源-202201岗位职责_第1页
1/4
人力资源-202201岗位职责_第2页
2/4
人力资源-202201岗位职责_第3页
3/4
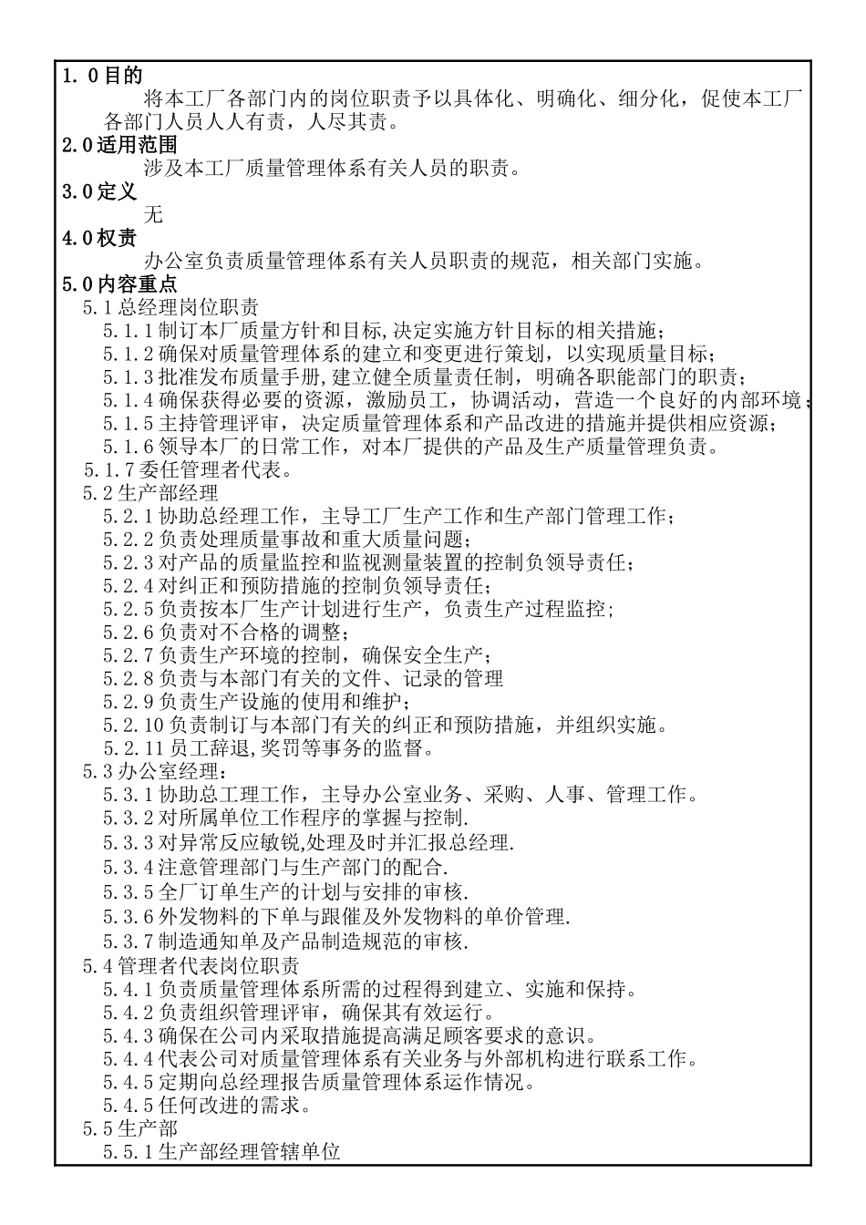
1.0目的将本工厂各部门内的岗位职责予以具体化、明确化、细分化,促使本工厂各部门人员人人有责,人尽其责。2.0适用范围涉及本工厂质量管理体系有关人员的职责。3.0定义无4.0权责办公室负责质量管理体系有关人员职责的规范,相关部门实施。5.0内容重点5.1总经理岗位职责5.1.1制订本厂质量方针和目标,决定实施方针目标的相关措施;5.1.2确保对质量管理体系的建立和变更进行策划,以实现质量目标;5.1.3批准发布质量手册,建立健全质量责任制,明确各职能部门的职责;5.1.4确保获得必要的资源,激励员工,协调活动,营造一个良好的内部环境;5.1.5主持管理评审,决定质量管理体系和产品改进的措施并提供相应资源;5.1.6领导本厂的日常工作,对本厂提供的产品及生产质量管理负责。5.1.7委任管理者代表。5.2生产部经理5.2.1协助总经理工作,主导工厂生产工作和生产部门管理工作;5.2.2负责处理质量事故和重大质量问题;5.2.3对产品的质量监控和监视测量装置的控制负领导责任;5.2.4对纠正和预防措施的控制负领导责任;5.2.5负责按本厂生产计划进行生产,负责生产过程监控;5.2.6负责对不合格的调整;5.2.7负责生产环境的控制,确保安全生产;5.2.8负责与本部门有关的文件、记录的管理5.2.9负责生产设施的使用和维护;5.2.10负责制订与本部门有关的纠正和预防措施,并组织实施。5.2.11员工辞退,奖罚等事务的监督。5.3办公室经理:5.3.1协助总工理工作,主导办公室业务、采购、人事、管理工作。5.3.2对所属单位工作程序的掌握与控制.5.3.3对异常反应敏锐,处理及时并汇报总经理.5.3.4注意管理部门与生产部门的配合.5.3.5全厂订单生产的计划与安排的审核.5.3.6外发物料的下单与跟催及外发物料的单价管理.5.3.7制造通知单及产品制造规范的审核.5.4管理者代表岗位职责5.4.1负责质量管理体系所需的过程得到建立、实施和保持。5.4.2负责组织管理评审,确保其有效运行。5.4.3确保在公司内采取措施提高满足顾客要求的意识。5.4.4代表公司对质量管理体系有关业务与外部机构进行联系工作。5.4.5定期向总经理报告质量管理体系运作情况。5.4.5任何改进的需求。5.5生产部5.5.1生产部经理管辖单位第2页共4页编号:时间:2021年x月x日书山有路勤为径,学海无涯苦作舟页码:第2页共4页生产部下设五金冲压、空气袋加工、编织带三个部门。5.5.2空气袋加工拉长岗位职责A.按生产订单及交货期有计划的安排生产;B.按本厂的质量方针抓好产品质量工作;C.配合五金、设备维修等部门做好有计划的生产及工作安排;D.注意内部资源的利用,以最大限度提高效益;E.积极向上级部门反影在生产中遇到且不能独立解决的问题。5.5.3五金冲压拉长岗位职责A.负责生产管制,相关文件的规划及制定与执行;B.负责制程安排与规划,自主检验,首件确认设备维护与异常处理;C.生产计划的执行,生产进度及品质控制;D.产品品质异常之处理;E.主导部门员工严肃认真地投入生产,在安全第一、品质至上的原则下,保持、保量,按时完成上级下达的各项工作任务;F.生产完成后,半成品、成品摆放及检验工作的配合,不良品的返修及报废;G.协调相关部门解决问题。5.5.4编织带拉长岗位职责A、负责编织带拉生产计划,做好生产管理工作。C、督促生产任务的完成,保证准时出货。E、编制相关的管理文件。F、负责生产人员的编制、调配及所属人员在职训练及管理。G、负责生产过程中异常的反应及临时处置,做好产品标识、自检。5.5.5仓管岗位职责A.负责原材料、半成品、成品库存管理。B.负责原材料、半成品、成品的进出帐。C.仓库的合理规划、产品标识。D.定期盘点。5.5.6电工岗位职责A.负责工厂机器安装、防护、检查维修;B.负责完成上级主管交给的其它任务。C.负责安装电气设备线路及机械设备。D.协助测试室做好生产流水线及生产设备的检查及日常维修。E.负责做好供水、供气、消防设施及照明、路灯、风扇、水电等设备的日常保养及维修。5.5.7生产线员工岗位职责A、服从生产组长的组织安排及调遣。B、按照作业指导书进行相应的作业,完成生产任务。C、完成生产组长交办的其它工作任务。D、第一次就做对,第一次就做好。5.5.8品管部主管岗位职责A.负责...

1、当您付费下载文档后,您只拥有了使用权限,并不意味着购买了版权,文档只能用于自身使用,不得用于其他商业用途(如 [转卖]进行直接盈利或[编辑后售卖]进行间接盈利)。
2、本站所有内容均由合作方或网友上传,本站不对文档的完整性、权威性及其观点立场正确性做任何保证或承诺!文档内容仅供研究参考,付费前请自行鉴别。
3、如文档内容存在违规,或者侵犯商业秘密、侵犯著作权等,请点击“违规举报”。

碎片内容

人力资源-202201岗位职责

您可能关注的文档

确认删除?
VIP
微信客服
  • 扫码咨询
会员Q群
  • 会员专属群点击这里加入QQ群
客服邮箱
回到顶部