电脑桌面
添加小米粒文库到电脑桌面
安装后可以在桌面快捷访问

工地所有的技术交底培训资料VIP免费

工地所有的技术交底培训资料_第1页
1/159
工地所有的技术交底培训资料_第2页
2/159
工地所有的技术交底培训资料_第3页
3/159
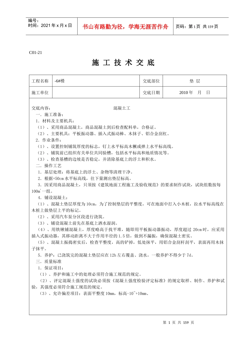
第1页共159页编号:时间:2021年x月x日书山有路勤为径,学海无涯苦作舟页码:第1页共159页C01-21施工技术交底工程名称-6#楼交底部位垫层施工单位交底日期2010年月日交底内容:混凝土工一.施工准备:1.材料及主要机具:(1)、采用商品混凝土,商品混凝土到后检查配料单,合格证。(2)、主要机具:平板振动器、插入式振动棒、木抹子、铝合金刮杠。2.作业条件:(1)、设置控制铺筑厚度的标志,钉上水平标高木橛或弹上水平标高线。(2)、铺筑前已组织有关单位共同验槽,包括水平标高和地质情况等。(3)、检查基槽的边坡是否稳定,并清除基底上的浮土和积水。二.操作工艺1.基层处理:将基底上的浮土、杂物等清理干净。2.根据+50cm水平标高线,往下量测出垫层标高。3.因采用商品混凝土,只须按《建筑地面工程施工及验收规范》的要求制作试块,试块组数按每100m³一组。4.铺设混凝土:(1)、混凝土垫层厚度为10cm,为了控制垫层的平整度,可在地面中打入小木桩,拉水平标高线在木桩上做垫层上平的标记。(2)、采用汽车泵分区段进行浇筑。(3)、铺设混凝土前先在基底上洒水湿润。(4)、用铁锹铺混凝土,厚度略高于找平堆,随即用平板振动器振动,厚度超过20cm时,应采用插入式振动器,其移动距离不大于作用半径的1.5倍,做到不漏振,确保混凝土密实。(5)、混凝土振捣密实后,检查平整度,高的铲掉,低处抹平,用铝合金刮杆刮平,表面再用木抹子抹平。5.养护:已浇筑完的混凝土垫层应在12h左右覆盖、浇水,一般养护不得少于7d。三.质量标准1.保证项目:(1)、养护和施工中的处理必须符合施工规范的规定。(2)、评定混凝土强度的试块必须按《混凝土强度检验评定标准》的规定取样、制作、养护和试验,其强度必须符合施工规范的规定。(3)、允许偏差项目:表面平整度10mm,标高-10~+10mm、第2页共159页第1页共159页编号:时间:2021年x月x日书山有路勤为径,学海无涯苦作舟页码:第2页共159页交底人质量检查员安全员接受交底人签名C01-21施工技术交底工程名称-6#楼交底部位垫层施工单位交底日期2010年月日第3页共159页第2页共159页编号:时间:2021年x月x日书山有路勤为径,学海无涯苦作舟页码:第3页共159页交底内容:混凝土工四.成品保护在已浇筑的垫层混凝土强度达到1.2Mpa以后,才可允许人员在其上走动和进行其它工序。五.注意的质量问题1.混凝土不密实;由于漏振和振捣不密实、操作不当造成,基底未洒水太干燥也会造成不密实。2.表面不平、标高不准:操作时未认真找平,铺混凝土时必须根据所拉水平线掌握混凝土的铺设厚度,振捣后再次拉水平线检查平整度,去高填平后,用铝合金刮杠以水平堆为标准进行刮平。3.不规则裂缝:因垫层面积过大,未分段进行浇筑,导致裂缝产生。六.质量记录1.商品混凝土的出厂检验合格证及配料单。2.混凝土试块强度实验记录及质量评定表。七.安全措施1.在施工中,必须戴好安全帽,严禁穿拖鞋进入施工现场。2.混凝土施工完毕后,作业人员应将电源切断,电缆机具收拾清理干净,场地清理干净。交底人质量检查员安全员接受交底人签名C01-21第4页共159页第3页共159页编号:时间:2021年x月x日书山有路勤为径,学海无涯苦作舟页码:第4页共159页施工技术交底工程名称6#楼交底部位地下室防水施工单位交底日期2010年月日交底内容:防水工主要材料及机具要求:1、材料及要求:(1)3㎜厚聚酯胎SBS改性沥青防水卷材。(2)配套材料:冷底子油。2、主要机具:可燃气体焰炬、液化气罐、滚动刷、长把滚动刷、钢卷尺、剪刀、笤帚、小白线等。二、做业条件:(1)施工前审核图纸,对操作工人进行技术交底,屋面防水必须由专业队施工,持证上岗。(2)铺贴防水层的基层表面,应将尘土、杂物彻底清除干净。(3)卷材及配套材料必须验收合格,规格、技术性能必须符合设计要求及标准的规定。存放易燃材料应避开火源。三、施工工艺1工艺流程(热熔法施工):清理基层→涂刷基层处理剂→铺贴卷材附加层→铺贴第一遍卷材→热熔封边→铺贴第二遍卷材→热熔封边→浇筑混凝土防水保护层2清理基层:施工前将验收合格的基层表面尘土、杂物清理干净。3涂...

1、当您付费下载文档后,您只拥有了使用权限,并不意味着购买了版权,文档只能用于自身使用,不得用于其他商业用途(如 [转卖]进行直接盈利或[编辑后售卖]进行间接盈利)。
2、本站所有内容均由合作方或网友上传,本站不对文档的完整性、权威性及其观点立场正确性做任何保证或承诺!文档内容仅供研究参考,付费前请自行鉴别。
3、如文档内容存在违规,或者侵犯商业秘密、侵犯著作权等,请点击“违规举报”。

碎片内容

工地所有的技术交底培训资料

确认删除?
VIP
微信客服
  • 扫码咨询
会员Q群
  • 会员专属群点击这里加入QQ群
客服邮箱
回到顶部