电脑桌面
添加小米粒文库到电脑桌面
安装后可以在桌面快捷访问

软件工程(需求分析报告)VIP专享VIP免费

软件工程(需求分析报告)_第1页
1/7
软件工程(需求分析报告)_第2页
2/7
软件工程(需求分析报告)_第3页
3/7
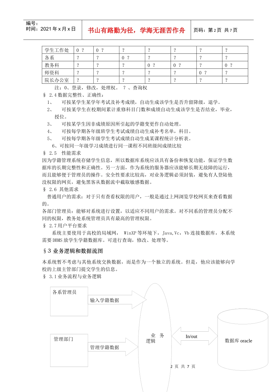
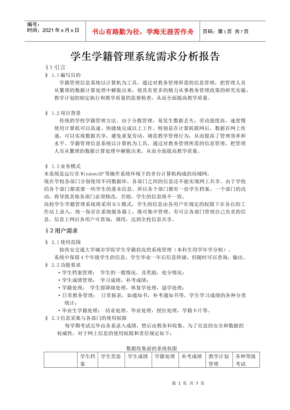
第1页共7页编号:时间:2021年x月x日书山有路勤为径,学海无涯苦作舟页码:第1页共7页学生学籍管理系统需求分析报告§1引言§1.1编写目的学籍管理信息系统以计算机为工具,通过对教务管理所需的信息管理,把管理人员从繁琐的数据计算处理中解脱出来,使其有更多的精力从事教务管理政策的研究实施,教学计划的制定执行和教学质量的监督检查,从而全面提高教学质量。§1.2项目背景传统的学校学籍管理方法、由于分散管理,易发生数据丢失,劳动强度高,速度慢使用计算机可以高速、快捷地完成以上工作。特别是在计算机联网后,数据在网上传递,可以实现数据共享,避免重复劳动,规范教学管理行为,从而提高了管理效率和水平。学籍管理信息系统以计算机为工具,通过对教务管理所需的信息管理,把管理人员从繁琐的数据计算处理中解脱出来,从而全面提高教学质量。§1.3业务模式本系统是运行在WindowsXP等操作系统环境下的多台计算机构成的局域网,现在学校各部门分别使用不同数据库,各部门之间的信息还不能实现网上共享。由于学校的各个部门都需要一些学生的基本信息,所以各个部门都有一份学生档案。一个部门的改动,将导致其他各部门必须修改,否则,学生的信息将不一致。高校学生学籍管理系统将采用B/S模式,学生的信息由各用户在规定的权限下在各自的工作站上录入,统一保存在系统服务器上,既可集中管理,有可让各部门管理自己负责的信息。信息上网后各用户可查询,调用,达到全校信息共享。§2用户需求§2.1使用范围按西安交通大学城市学院学生学籍状况的系统管理(本科生用学年学分制)。系统中保留4个年级学生的信息,学生毕业一年后信息转储,但随时可以查询,输出。§2.2功能要求·学生档案管理:学生的一般情况,及奖励,处分情况;·学生成绩管理:学习成绩,补考成绩;·学籍处理:学生留降级处理,休复学处理,退学处理;·日常教务管理:日常报表,如通知书,补考通知书等,学生学习成绩的各种分类统计;·毕业生学籍处理:结业处理,毕业处理,授位处理,学籍卡片等。§2.3信息采集与各部门的使用权限每学期考试完毕由各系录入成绩,然后由教务科收集。为了信息的安全和数据的权威性,对于网上信息的使用权限和责任规定如下:数据收集前的系统权限学生档案学生奖惩学生成绩学籍处理补考成绩教学计划管理各种等级考试第2页共7页第1页共7页编号:时间:2021年x月x日书山有路勤为径,学海无涯苦作舟页码:第2页共7页学生工作处0?0??????各系??0?????教务科???0?0??0?师资科?????0??院长办公室???????注:0、登录,修改,处理权。?、查询权§2.4数据完整性、正确性:1、可按某学生某学年考试及补考成绩,自动生成该学生是否升留降级,退学。2、可按某学生在校期间累计重修科目门数和成绩自动生成该学生是否结业,毕业,授位。3、可按某学生因非成绩原因所引起的学籍变更作自动处理。4、可按每学期各年级班学生考试成绩自动生成补考名单,科目。5、可按每学期各年级学生考试成绩自动生成某课程统计分析表。6、可按同一年级学习成绩进行同一课程不同班级间成绩比较§2.5性能需求因为学籍管理系统存储学生信息,所以数据库系统应该具有备份和恢复功能,保证学生数据库的长期完整性和正确性。另一方面,作为系统的服务器应该能够长期无故障的运行,而且能够便于管理员的操作。安全性要求比较高,对业务逻辑必须封装,避免有人登陆他没权限的网页,避免黑客从数据流中截取敏感数据。§2.6其他需求普通用户的需求:对于只有查看权限的用户,一般是通过上网浏览学校网页来查看数据的。各部门管理员:能够对系统进行设置,以适应不同用户的需求。对不同系的管理员分配不同的权限,教务处系统管理员具有最高的管理权限。§2.7用户平台要求系统主要使用于高校的局域网,WinXP等环境下,Java,Vc,Vb连接数据库,本系统需要DBMS放学生学籍数据库。可进行查询,修改、处理等。§3业务逻辑和数据流图本系统暂不考虑与其他系统交换数据,而是作为一个独立的系统。但是,他应该能够向学校的上级主管部门提交学生的信息。§3.1业务流程与业务逻辑各系管...

1、当您付费下载文档后,您只拥有了使用权限,并不意味着购买了版权,文档只能用于自身使用,不得用于其他商业用途(如 [转卖]进行直接盈利或[编辑后售卖]进行间接盈利)。
2、本站所有内容均由合作方或网友上传,本站不对文档的完整性、权威性及其观点立场正确性做任何保证或承诺!文档内容仅供研究参考,付费前请自行鉴别。
3、如文档内容存在违规,或者侵犯商业秘密、侵犯著作权等,请点击“违规举报”。

碎片内容

软件工程(需求分析报告)

确认删除?
VIP
微信客服
  • 扫码咨询
会员Q群
  • 会员专属群点击这里加入QQ群
客服邮箱
回到顶部