电脑桌面
添加小米粒文库到电脑桌面
安装后可以在桌面快捷访问

主管绩效考核手册范例(doc20)(1)VIP免费

主管绩效考核手册范例(doc20)(1)_第1页
1/21
主管绩效考核手册范例(doc20)(1)_第2页
2/21
主管绩效考核手册范例(doc20)(1)_第3页
3/21
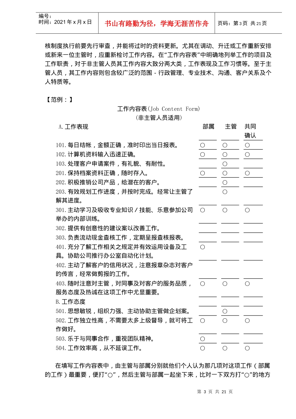
第1页共21页编号:时间:2021年x月x日书山有路勤为径,学海无涯苦作舟页码:第1页共21页主管绩效考核手册范例本手册将分下列章节介绍:绩效考核制度之目的介绍工作内容的确认目标设定绩效表现的督导考核面谈总结绩效考核制度的目的介绍绩效考核制度(PerformanceAppraisalSystem,PAS)是一种让主管与部属共同来第2页共21页第1页共21页编号:时间:2021年x月x日书山有路勤为径,学海无涯苦作舟页码:第2页共21页讨论,决定考核的项目、目标及绩效评量的标准,藉以提升绩效的过程,它可提供主管与部属下列的功能:3.部属可以藉由讨论的机会,澄清本身工作的内容、职责范围及承诺绩效标准的合理性。4.让主管更能清楚了解每位部属,其能力、个性、期望及工作内涵。5.提供高阶主管一项重要的信息,将来在用人如升迁调动的决定上,可以有较客观、公平的标准。绩效考核的成绩应反应在员工的薪资调整或职位升迁调动或培训计划上,同时员工可从此成绩中了解本身工作在公司组织架构中,是水准以上或水准以下的表现。今后应如何改善,以求公司组织中能有杰出的工作表现。对于每位主管而言,正确的评估部属的工作绩效,是身为主管一项非常重要、责无旁贷的责任。要顺利完成这项责任,主管仔细、持续的观察、适切的辅导及精确的分析才能正确的判断部属工作表现的好坏,是否达到应有的标准及工作要求。因此每位主管,在执行绩效考核制度之初应做好事前的准备及规划。在准备步骤中,熟读本手册可了解执行时如何运用正确的方式及技巧,成功地完成这项工作。PAS最主要的两大部份是:(1)最初,主管与部属首先要确认工作的内容及表现标准,并双方同意以此来做为绩效考核的内涵。(2)在检讨工作表现时,主管就以(1)项中的内涵,逐项检讨、评量,再就结果与部属商讨及确认。本手册在解释绩效考核制度时,将分为五个部份来说明:1.工作内容的确认2.目标设定3.绩效表现的督导4.考核面谈5.总结“”介绍上述各部份时,系采用问与答的方式来说明在执行绩效考核制度时,最常遇到的问题。一、工作内容的确认:(1)工作内容应该在何时及如何确认?“新进员工至少在三个月试用期满时,主管与部属应共同将工作内容确认。可用工”作内容表(如附表)(JobContentForm)来完一这项步骤。这张表格应该在每次绩效考第3页共21页第2页共21页编号:时间:2021年x月x日书山有路勤为径,学海无涯苦作舟页码:第3页共21页核制度执行前要先行审查,并能将过时的资料更新。尤其在调动、升迁或工作重新安排“”或新来一位主管时,应重新检讨工作内容。在工作内容表中明确地列举工作的项目及工作职责,对于非主管人员其工作内容大致分两大类,工作表现及工作习惯等。至于主管人员,其工作内容则包含较广泛的范围-行政管理、专业技术、沟通、客户关系及个人特质等。【范例:】工作内容表(JobContentForm)(非主管人员适用)A.工作表现部属主管共同确认101.每日结帐,金额正确,准时印出当日报表。○○○102.计算机资料输入迅速正确。○○○103.处理客户申请案件,有礼貌、有耐性。○201.保持档案资料正确,随时存入。○○○202.积极推销公司产品,给潜在的客户。○203.有效规划工作进度,并按时完成。经常让主管了解其进度。○301.主动学习及吸收专业知识/技能、乐意参加公司举办的内部训练。○○○302.提供有创意性的建议案以改善工作。303.负责流动现金查核工作,定期呈报查核报表。401.充分了解工作相关之规定并有效运用设备及工具。协助公司推行办公室自动化计划。○402.主动了解客户的信用状况,注意报章杂志对客户的传言,经常做剪报的工作。403.随时注意对主管,对同事及对客户的服务品质,服务态度及热诚在这项工作中尤显重要。○○○B.工作态度501.思想敏锐,组织力强、主动协助主管做企划案。○502.工作独立性高,不需要太多上级督导,就可将工作做好。○○○503.乐于与同事合作,重视团队精神。○504.工作效率高,从不延误工作。○○○在填写工作内容表中,由主管与部属分别就他们个人认为那几项对这项工作(部属“○”“○”的工作)最重要,便打,然后主管与部属一起坐下来,比对一下双方打的地方第4页共21页第...

1、当您付费下载文档后,您只拥有了使用权限,并不意味着购买了版权,文档只能用于自身使用,不得用于其他商业用途(如 [转卖]进行直接盈利或[编辑后售卖]进行间接盈利)。
2、本站所有内容均由合作方或网友上传,本站不对文档的完整性、权威性及其观点立场正确性做任何保证或承诺!文档内容仅供研究参考,付费前请自行鉴别。
3、如文档内容存在违规,或者侵犯商业秘密、侵犯著作权等,请点击“违规举报”。

碎片内容

主管绩效考核手册范例(doc20)(1)

您可能关注的文档

确认删除?
VIP
微信客服
  • 扫码咨询
会员Q群
  • 会员专属群点击这里加入QQ群
客服邮箱
回到顶部