电脑桌面
添加小米粒文库到电脑桌面
安装后可以在桌面快捷访问

福建师范大学教学科研业绩奖励津贴实施办法VIP免费

福建师范大学教学科研业绩奖励津贴实施办法_第1页
1/7
福建师范大学教学科研业绩奖励津贴实施办法_第2页
2/7
福建师范大学教学科研业绩奖励津贴实施办法_第3页
3/7
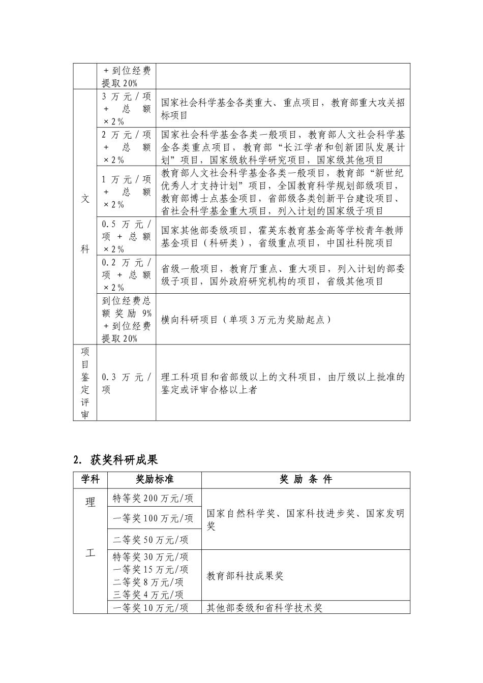
福建师范大学教学科研业绩奖励津贴实施办法根据《福建师范大学校内津贴分配方案》第九条规定,对取得突出业绩或作出突出贡献的教学科研人员进行奖励,通过加大奖励力度,鼓励创新,鼓励广大教职工多出高水平的成果。业绩奖励津贴分为科研业绩、本科教学业绩和研究生教学业绩三部分。一、科研业绩奖励部分1.科研项目(以我校为主持单位)学科奖励标准奖励条件理工科3万元/项+总额×2%国家自然科学基金重大、重点项目,“973”计划,国家支撑计划,“863”计划,国家自然科学杰出青年基金,国防科工委重大项目2万元/项+总额×2%国家自然科学基金面上项目,国家各部委科技重大攻关项目,福建省重大科技专项,教育部“长江学者和创新团队发展计划”项目,“973”计划子项目,“863”计划子项目,“948”项目1万元/项+总额×2%教育部“新世纪优秀人才支持计划”项目,教育部“青年骨干教师培养计划”项目,教育部等其他部委重点科技项目,福建省级重大科技攻关项目,福建省重大科技专项子课题,省发改委科技攻关或产业化项目,省部级各类创新平台建设项目,教育部博士点基金项目,海西杰出青年人才基金0.5万元/项+总额×2%省级(含省科技厅)各类重点项目,霍英东教育基金高等学校青年教师基金项目(科研类)、教育部留学人员基金、科技部政府间国际合作项目(不含2%奖励比例)0.2万元/项+总额×2%省级(含省科技厅)各类面上项目(F类除外),教育厅重点项目到位经费总额奖励9%横向科研项目(单项3万元为奖励起点)+到位经费提取20%文科3万元/项+总额×2%国家社会科学基金各类重大、重点项目,教育部重大攻关招标项目2万元/项+总额×2%国家社会科学基金各类一般项目,教育部人文社会科学基金各类重点项目,教育部“长江学者和创新团队发展计划”项目,国家级软科学研究项目,国家级其他项目1万元/项+总额×2%教育部人文社会科学基金各类一般项目,教育部“新世纪优秀人才支持计划”项目,全国教育科学规划部级项目,教育部博士点基金项目,省部级各类创新平台建设项目、省社会科学基金重大项目,列入计划的国家级子项目0.5万元/项+总额×2%国家其他部委级项目,霍英东教育基金高等学校青年教师基金项目(科研类),省级重点项目,中国社科院项目0.2万元/项+总额×2%省级一般项目,教育厅重点、重大项目,列入计划的部委级子项目,国外政府研究机构的项目,省级其他项目到位经费总额奖励9%+到位经费提取20%横向科研项目(单项3万元为奖励起点)项目鉴定评审0.3万元/项理工科项目和省部级以上的文科项目,由厅级以上批准的鉴定或评审合格以上者2.获奖科研成果学科奖励标准奖励条件理工特等奖200万元/项国家自然科学奖、国家科技进步奖、国家发明奖一等奖100万元/项二等奖50万元/项特等奖30万元/项一等奖15万元/项二等奖8万元/项三等奖4万元/项教育部科技成果奖一等奖10万元/项其他部委级和省科学技术奖科二等奖4万元/项三等奖2万元/项一等奖2万元/项二等奖1.2万元/项三等奖0.6万元/项霍英东教育基金会高等学校青年教师科研奖、全国发明展览文科特等奖16万元/项一等奖8万元/项二等奖4万元/项三等奖2万元/项国家社会科学基金项目优秀成果奖,教育部优秀社科成果奖,国家“五个一工程”奖一等奖4万元/项二等奖2万元/项三等奖0.8万元/项省社科优秀成果奖,省百花文艺奖,艺术作品获文化部或全国文联奖,其他部委级社科优秀成果奖一等奖2万元/项二等奖1.2万元/项三等奖0.6万元/项霍英东教育基金会高等学校青年教师科研奖,国家图书奖,中国美协、音协、舞协、体协等主办的全国性艺术、体育比赛注:同一成果先后获各级奖励,按奖励标准就高享受。奖励标准仅指我校为第一主持单位;合作成果获得省部级以上奖励的,我校列名第二单位按奖励标准50%计,第三单位计30%,此外名次计10%。未设等级获奖成果均按二等奖计。3.理论成果学科奖励标准奖励条件理工科20万元/篇学术论文发表在Nature、Science等刊物上3.0万元/篇SCI1区收录1.5万元/篇SCI2区收录0.6万元/篇SCI3区收录0.3万元/篇SCIE4区收录;EI(核心版)收录;A类自然科学权威学术刊物发表0.15万元/篇ISTP、EI(扩展...

1、当您付费下载文档后,您只拥有了使用权限,并不意味着购买了版权,文档只能用于自身使用,不得用于其他商业用途(如 [转卖]进行直接盈利或[编辑后售卖]进行间接盈利)。
2、本站所有内容均由合作方或网友上传,本站不对文档的完整性、权威性及其观点立场正确性做任何保证或承诺!文档内容仅供研究参考,付费前请自行鉴别。
3、如文档内容存在违规,或者侵犯商业秘密、侵犯著作权等,请点击“违规举报”。

碎片内容

福建师范大学教学科研业绩奖励津贴实施办法

您可能关注的文档

确认删除?
VIP
微信客服
  • 扫码咨询
会员Q群
  • 会员专属群点击这里加入QQ群
客服邮箱
回到顶部