电脑桌面
添加小米粒文库到电脑桌面
安装后可以在桌面快捷访问

客户接待1.0VIP免费

客户接待1.0_第1页
1/4
客户接待1.0_第2页
2/4
客户接待1.0_第3页
3/4
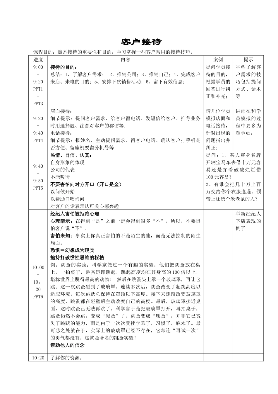
客户接待课程目的:熟悉接待的重要性和目的,学习掌握一些客户常用的接待技巧。进度内容案例提示9:00-9:20PPT1-PPT3接待的目的:总结:1、了解客户需求;2、推销公司;3、推销自己;4、完成客户来店、来电的目的;5、安排下次销售活动;6、留下有效信息;提问学员接待的目的,根据学员的回答进行纠正和补充;举些了解客户需求的技巧包括提问方式、话术等9:20-9:40PPT4店面接待:细节提示:提问客户需求、给客户留电话、发短信给客户、推荐业务时用选择题、注意对客户的称谓等;电话接待:细节提示:报姓名、主动提问需求、留客户电话、确认客户打手机是否方便、留座机要留分机号等;请几位学员模拟店面和电话接待,针对出现的问题指出并纠正;讲师在和学员模拟的过程中要多为难学员;9:40-9:50PPT5热情、自信、认真:自身形象的体现公司的代表不能敷衍不要害怕向对方开口(开口是金)以问候开始以帮助口吻询问对客户的话表示认可关心感兴趣提问:1、某人穿身名牌开辆宝马车去借十万元容易还是穿着破破烂烂借100元容易?2、有谁会把几十万上百万交给你个衣服邋遢、领带上还绣个米老鼠的人?10:00-10:20PPT6经纪人害怕被拒绝心理心理暗示:在得到“是”之前一定会得到很多“不”,所以,不要惧怕客户说“不”。害怕未知:事实上你真正害怕的不是陌生的他,而是无法控制的陌生局面。恐惧=幻想成为现实抱持打破惯性思维的桎梏例:跳蚤的实验:科学家做过一个有趣的实验:他们把跳蚤放在桌上,一拍桌子,跳蚤迅即跳起,跳起高度均在其身高的100倍以上,堪称世界上跳得最高的动物!然后在跳蚤头上罩一个玻璃罩,再让它跳;这一次跳蚤碰到了玻璃罩。连续多次后,跳蚤改变了起跳高度以适应环境,每次跳跃总保持在罩顶以下高度。接下来逐渐改变玻璃罩的高度,跳蚤都在碰壁后主动改变自己的高度。最后,玻璃罩接近桌面,这时跳蚤已无法再跳了。科学家于是把玻璃罩打开,再拍桌子,跳蚤仍然不会跳,变成“爬蚤”了。跳蚤变成“爬蚤”,并非它已丧失了跳跃的能力,而是由于一次次受挫学乖了,习惯了,麻木了。最可悲之处就在于,实际上的玻璃罩已经不存在,它却连“再试一次”的勇气都没有。这就是著名的跳蚤实验!帮助他人的信念举新经纪人下店表现的例子10:20了解你的资源;-10:35PPT7-PPT8(一)社区名称、周边配套、楼盘总局、楼型、户型、楼盘特点、市场行情等。(二)金融方面、建筑方面、投资方面、交易方面、评估方面等,你不能期待客户是房产方面的专家。(三)房屋为理性产品,出售、购买多持谨慎态度所花时间较长,而且会充分考虑价格、付款方式、效用等因素等。(四)1、你们公司与其它公司相比有哪些优势。2、我们是在卖公司、卖房子还是在卖自己:卖自己是最重要的;3、问自己三个问题:我们的产品是什么?它最重要的特色是什么?我们的产品能给客户带来什么样的好处。10:35-10:50PPT9-PPT12店面接待应准备物品房源本、签字笔、宣传品、派报、计算器、空白纸、名片、问题脚本。电话接待应准备物品房源本、签字笔、计算器、空白纸、电话脚本、钟表、相关资料、镜子。用一个两手空空,一个带齐物品的经纪人对比制作脚本精心设计要提问的问题与接受提问的答案要点:提问要引导对方的思路朝你设计的问题迈进;提问要尽量引导客户多说,并且在倾听客户的回答中设法提出更多问题来使谈话不断继续。接受问题时要以澄清、认可、讨论、确认的方法进行回应(CDDC)两种提问形式:开放式:什么、哪里、告诉、怎样、为什么、谈谈等。例:您不考虑我们公司的独家代理的原因是什么?封闭式:能不能、对吗、是不是、会不会、多久等。例:您是选择我们公司的独家代理还是限时出售?设定客户可能问到的问题列出常见问题找出更多的参考答案做好电话应答的对策:1、电话需要转接时对接听人要有礼貌,并说明是事先有约2、客户不在时问清楚什么时候回来,以便再打3、客户在开会时迅速约定下次联系时间11:10-11:30PPT13-店面接待:当客户出现在门窗展板时应等待一分钟再出去迎接客户,以防太突然把客户吓跑,与双方距离不要靠的太近;别从背面和客户说话;客户落座位置选择:如有店面正在谈单应选择到单独不受干...

1、当您付费下载文档后,您只拥有了使用权限,并不意味着购买了版权,文档只能用于自身使用,不得用于其他商业用途(如 [转卖]进行直接盈利或[编辑后售卖]进行间接盈利)。
2、本站所有内容均由合作方或网友上传,本站不对文档的完整性、权威性及其观点立场正确性做任何保证或承诺!文档内容仅供研究参考,付费前请自行鉴别。
3、如文档内容存在违规,或者侵犯商业秘密、侵犯著作权等,请点击“违规举报”。

碎片内容

确认删除?
VIP
微信客服
  • 扫码咨询
会员Q群
  • 会员专属群点击这里加入QQ群
客服邮箱
回到顶部