电脑桌面
添加小米粒文库到电脑桌面
安装后可以在桌面快捷访问

客服部角色用例图VIP免费

客服部角色用例图_第1页
1/17
客服部角色用例图_第2页
2/17
客服部角色用例图_第3页
3/17
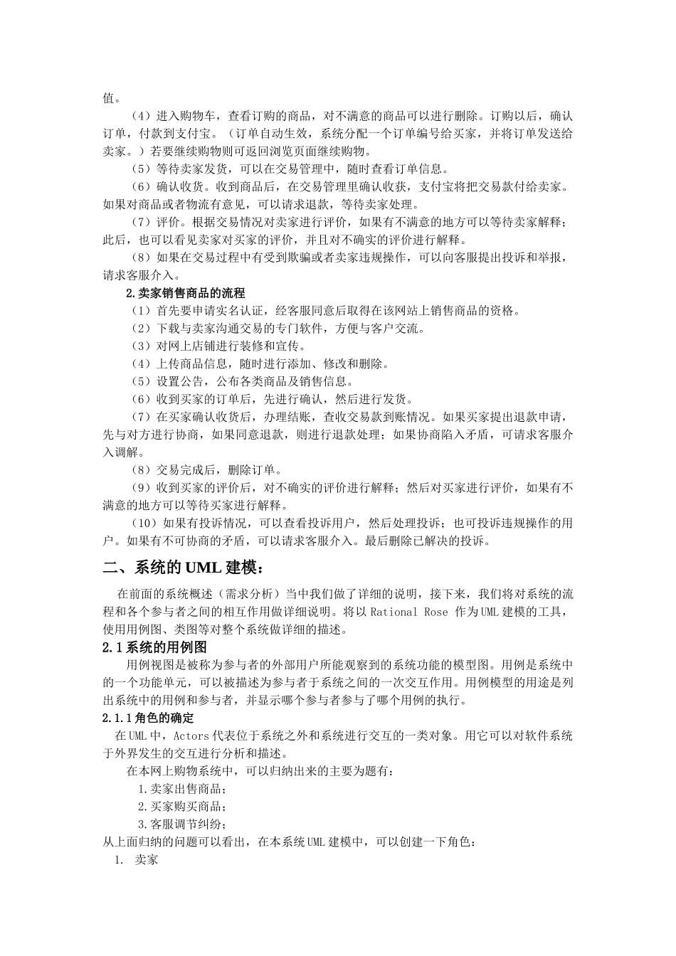
一、系统的需求分析(一)系统目标和系统需求获取模式系统预期要实现的目标是,建立一个相对完善的网上购物系统(1)使买家可以实现:1.浏览商品:按类查询商品、查看商品信息、查看卖家信息,放入购物车(须先登录)。2.在线注册。3.用户登录。4.账户管理:查看账户、修改账户、账户充值。5.购物车:看中的商品可以添加订购、下架或者不满意的商品可以删除;订购以后,确认订单,付款到支付宝。6.交易管理:查看订单、确认收货、退款。7.评价管理:对卖家进行评价、查看卖家的信誉评价、查看卖家对自己的评价、对不满意的评价进行解释、修改评价。8.投诉/举报:投诉卖家,举报商品,可以请求客服介入。(2)使卖家可以实现销售商品管理,这包括:1.实名认证:出售宝贝须先通过客服的认证。2.下载与卖家沟通交易的专门软件。3.开店:店铺装修、营销推广。4.公告管理:(针对热销产品、新品上市)添加公告、修改公告、删除公告。5.商品管理:添加商品类别、修改商品类别、删除商品类别(类别便于买家查询浏览),添加商品信息、修改商品信息、删除商品信息、查看商品信息。6.订单管理:处理订单(将订单发到相应的管理员处,确认用户的商品)、办理发货、办理结账(在收到用户的订单后,查看商品的数量与付款是否一致,及时在网上确认用户的货款是否打到自己的账户。)、退款处理、删除订单。7.评价管理:查看买家对交易的评价、对不满意的评价进行解释、对买家进行评价、查看买家的信誉评价。8.投诉管理:查看投诉用户、处理投诉、删除已解决的投诉、投诉买家,可以请求客服介入。(3)使系统实现客服功能1.认证管理:检测、通过卖家的实名认证。2.调解管理:经买(卖)家请求介入买卖双方的交易纠纷。3.维权管理:受理举报(接受买家的举报),核实举报(对举报内容进行查实)、注销违章店铺。4.公告管理:公布举报(公布虚假商品及违章店铺),公布系统公告。5.维护系统。(二)系统流程分析1.买家购买商品的流程:(1)买家登录网站首页进行商品的浏览。可以按商品类别来进行浏览,并可查看商品信息、卖家信息。(2)如果要购买商品,买家必须进行用户登录,输入用户名和密码;如果用户还没有注册,可以进行在线注册。(3)登录后可以进入账户管理,查看、修改账户信息;当余额不足时,可进行账户充值。(4)进入购物车,查看订购的商品,对不满意的商品可以进行删除。订购以后,确认订单,付款到支付宝。(订单自动生效,系统分配一个订单编号给买家,并将订单发送给卖家。)若要继续购物则可返回浏览页面继续购物。(5)等待卖家发货,可以在交易管理中,随时查看订单信息。(6)确认收货。收到商品后,在交易管理里确认收获,支付宝将把交易款付给卖家。如果对商品或者物流有意见,可以请求退款,等待卖家处理。(7)评价。根据交易情况对卖家进行评价,如果有不满意的地方可以等待卖家解释;此后,也可以看见卖家对买家的评价,并且对不确实的评价进行解释。(8)如果在交易过程中有受到欺骗或者卖家违规操作,可以向客服提出投诉和举报,请求客服介入。2.卖家销售商品的流程(1)首先要申请实名认证,经客服同意后取得在该网站上销售商品的资格。(2)下载与卖家沟通交易的专门软件,方便与客户交流。(3)对网上店铺进行装修和宣传。(4)上传商品信息,随时进行添加、修改和删除。(5)设置公告,公布各类商品及销售信息。(6)收到买家的订单后,先进行确认,然后进行发货。(7)在买家确认收货后,办理结账,查收交易款到账情况。如果买家提出退款申请,先与对方进行协商,如果同意退款,则进行退款处理;如果协商陷入矛盾,可请求客服介入调解。(8)交易完成后,删除订单。(9)收到买家的评价后,对不确实的评价进行解释;然后对买家进行评价,如果有不满意的地方可以等待买家进行解释。(10)如果有投诉情况,可以查看投诉用户,然后处理投诉;也可投诉违规操作的用户。如果有不可协商的矛盾,可以请求客服介入。最后删除已解决的投诉。二、系统的UML建模:在前面的系统概述(需求分析)当中我们做了详细的说明,接下来,我们将对系统的流程和各个参与者之间的相互...

1、当您付费下载文档后,您只拥有了使用权限,并不意味着购买了版权,文档只能用于自身使用,不得用于其他商业用途(如 [转卖]进行直接盈利或[编辑后售卖]进行间接盈利)。
2、本站所有内容均由合作方或网友上传,本站不对文档的完整性、权威性及其观点立场正确性做任何保证或承诺!文档内容仅供研究参考,付费前请自行鉴别。
3、如文档内容存在违规,或者侵犯商业秘密、侵犯著作权等,请点击“违规举报”。

碎片内容

客服部角色用例图

起跑线书城+ 关注
实名认证
内容提供者

热爱教学事业,对互联网知识分享很感兴趣

确认删除?
VIP
微信客服
  • 扫码咨询
会员Q群
  • 会员专属群点击这里加入QQ群
客服邮箱
回到顶部