电脑桌面
添加小米粒文库到电脑桌面
安装后可以在桌面快捷访问

一些施工资料VIP免费

一些施工资料_第1页
1/16
一些施工资料_第2页
2/16
一些施工资料_第3页
3/16
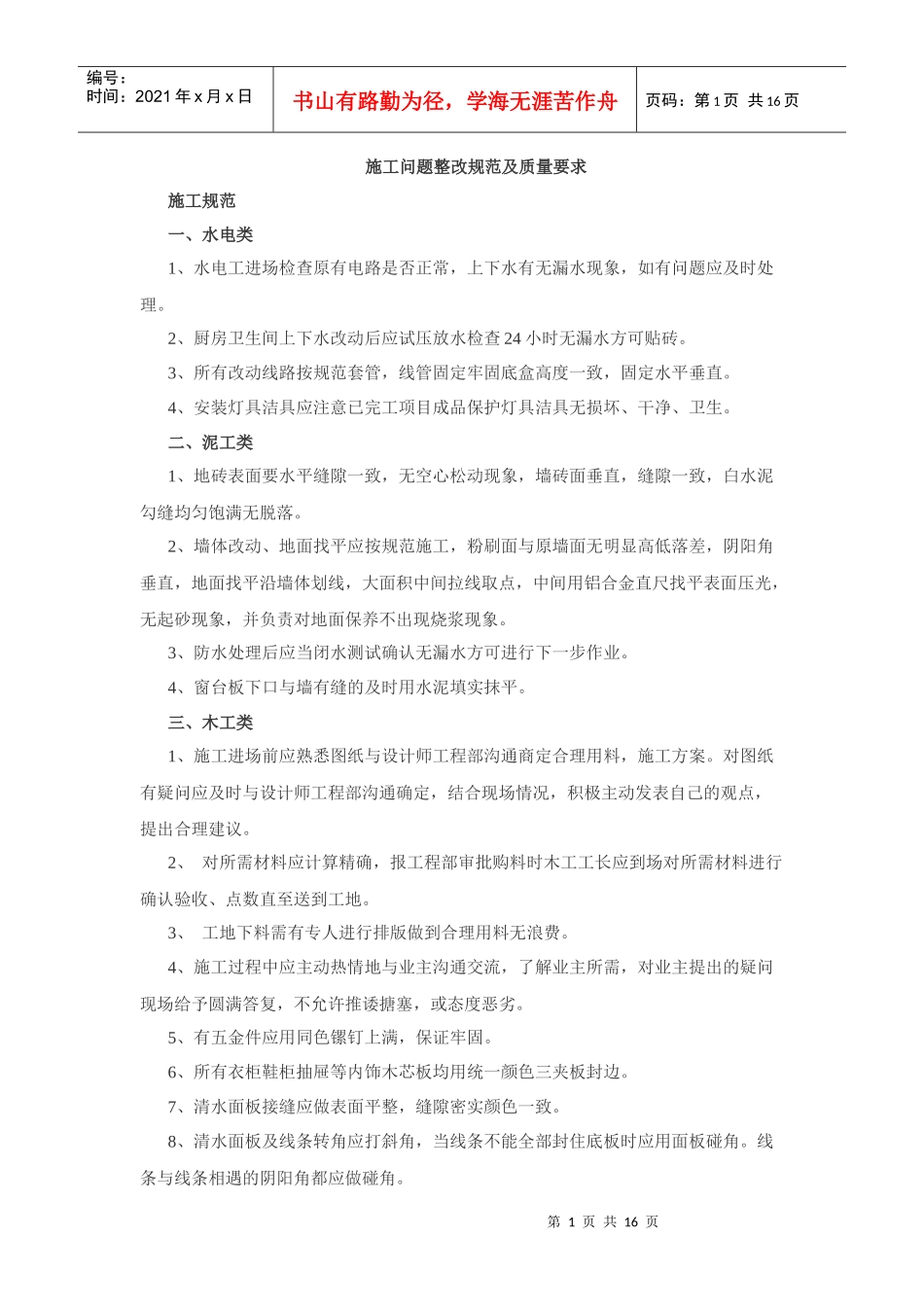
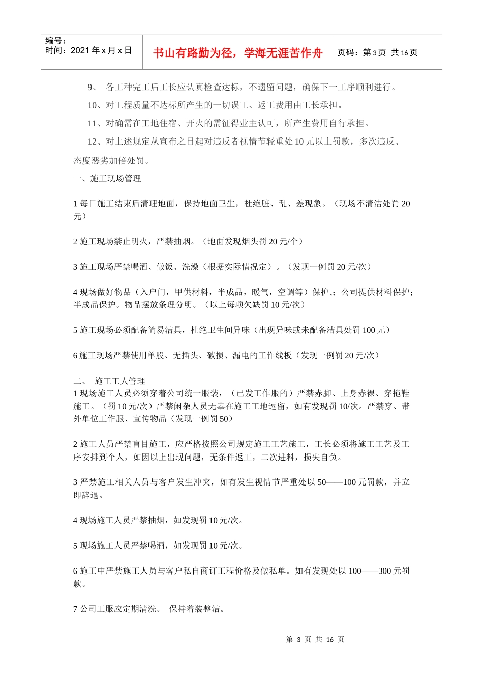
第1页共16页编号:时间:2021年x月x日书山有路勤为径,学海无涯苦作舟页码:第1页共16页施工问题整改规范及质量要求施工规范一、水电类1、水电工进场检查原有电路是否正常,上下水有无漏水现象,如有问题应及时处理。2、厨房卫生间上下水改动后应试压放水检查24小时无漏水方可贴砖。3、所有改动线路按规范套管,线管固定牢固底盒高度一致,固定水平垂直。4、安装灯具洁具应注意已完工项目成品保护灯具洁具无损坏、干净、卫生。二、泥工类1、地砖表面要水平缝隙一致,无空心松动现象,墙砖面垂直,缝隙一致,白水泥勾缝均匀饱满无脱落。2、墙体改动、地面找平应按规范施工,粉刷面与原墙面无明显高低落差,阴阳角垂直,地面找平沿墙体划线,大面积中间拉线取点,中间用铝合金直尺找平表面压光,无起砂现象,并负责对地面保养不出现烧浆现象。3、防水处理后应当闭水测试确认无漏水方可进行下一步作业。4、窗台板下口与墙有缝的及时用水泥填实抹平。三、木工类1、施工进场前应熟悉图纸与设计师工程部沟通商定合理用料,施工方案。对图纸有疑问应及时与设计师工程部沟通确定,结合现场情况,积极主动发表自己的观点,提出合理建议。2、对所需材料应计算精确,报工程部审批购料时木工工长应到场对所需材料进行确认验收、点数直至送到工地。3、工地下料需有专人进行排版做到合理用料无浪费。4、施工过程中应主动热情地与业主沟通交流,了解业主所需,对业主提出的疑问现场给予圆满答复,不允许推诿搪塞,或态度恶劣。5、有五金件应用同色镙钉上满,保证牢固。6、所有衣柜鞋柜抽屉等内饰木芯板均用统一颜色三夹板封边。7、清水面板接缝应做表面平整,缝隙密实颜色一致。8、清水面板及线条转角应打斜角,当线条不能全部封住底板时应用面板碰角。线条与线条相遇的阴阳角都应做碰角。第2页共16页第1页共16页编号:时间:2021年x月x日书山有路勤为径,学海无涯苦作舟页码:第2页共16页9、清水面板线条不用直钉,纹钉应均匀钉入面板线条平面以下。如有确需用直钉的,需征得工程部同意,但直钉长边要与面板,线条纹路平行。10、线条钉完确认不会缩水后应清出凸出部分,表面平整无损伤。11、所有固定木制件不允许用钢排钉,特殊情况需征得工程部同意方可施工。12、石膏板接缝需留有3mm缝隙,镙钉上平,间距不大于250mm。石膏板接缝不可用直钉连结。13、吊顶需用膨胀镙丝固定牢固,无上下松动现象,吊顶阴阳角,槽口平直无毛边。14、吊顶木方需刷防火涂料。15、所有柜体木制件无多余枪钉毛边。16、木工操作台面应与工具同步走,不允许一个工地钉一个操作台。17、所有工艺窗柜门胶压时木芯板需双面开槽18、工程所需实木门玻璃尺寸大小由木工测量,特殊情况需提前上报订货四、油漆工1、按设计要求规范施工,做到墙面无凸凹、阴阳角平直、无明显刷纹结头、补疤漏刷返底现象,颜色一致,分色部位应清晰,平直无毛边。2、顶及墙面相接部位应按程序连缝贴纸,牛皮线接缝要密实。表面无起鼓现象。3、清水漆枪钉眼,颜色应与所补部位一致饱满,做到1米以内无明显色差凹陷,漆面平整光滑无明显刷纹、流漆现象,与墙面漆分界清晰。4、门套窗套木门上口需打磨刷漆。工地管理制度1、工作时间着装整洁,不准赤祼上身,对已发放工作服的要求着装上岗,禁止穿外单位工作服上岗作业。2、施工现场垃圾应及时清理,做到当天垃圾当天清理干净,材料堆放到公司指定地点。3、所有施工人员对业主提出来出问题应热情解答。4、施工时对公司财物及所有在工地上的材料有保管责任。5、每日最后下班的工种负责关门窗,断水电。6、不允许使用单股、无插头、有破皮漏电的工作线板7、各工种所需材料应认真统计,提前最少提前一天上报公司审批安排采购。8、工地上遇到的问题应文字记录报工程部或设计师,定时集中解决。第3页共16页第2页共16页编号:时间:2021年x月x日书山有路勤为径,学海无涯苦作舟页码:第3页共16页9、各工种完工后工长应认真检查达标,不遗留问题,确保下一工序顺利进行。10、对工程质量不达标所产生的一切误工、返工费用由工长承担。11、对确需在工地住宿、开火的需征得业主认可,所产生费用自行承担。12、对...

1、当您付费下载文档后,您只拥有了使用权限,并不意味着购买了版权,文档只能用于自身使用,不得用于其他商业用途(如 [转卖]进行直接盈利或[编辑后售卖]进行间接盈利)。
2、本站所有内容均由合作方或网友上传,本站不对文档的完整性、权威性及其观点立场正确性做任何保证或承诺!文档内容仅供研究参考,付费前请自行鉴别。
3、如文档内容存在违规,或者侵犯商业秘密、侵犯著作权等,请点击“违规举报”。

碎片内容

一些施工资料

确认删除?
VIP
微信客服
  • 扫码咨询
会员Q群
  • 会员专属群点击这里加入QQ群
客服邮箱
回到顶部