电脑桌面
添加小米粒文库到电脑桌面
安装后可以在桌面快捷访问

人力资源-2022XXXX员工安全培训试题VIP免费

人力资源-2022XXXX员工安全培训试题_第1页
1/9
人力资源-2022XXXX员工安全培训试题_第2页
2/9
人力资源-2022XXXX员工安全培训试题_第3页
3/9
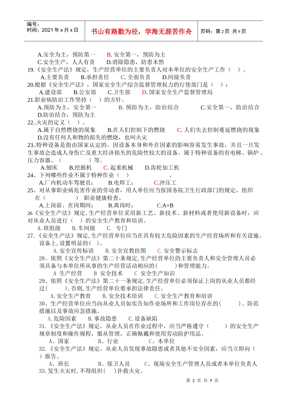
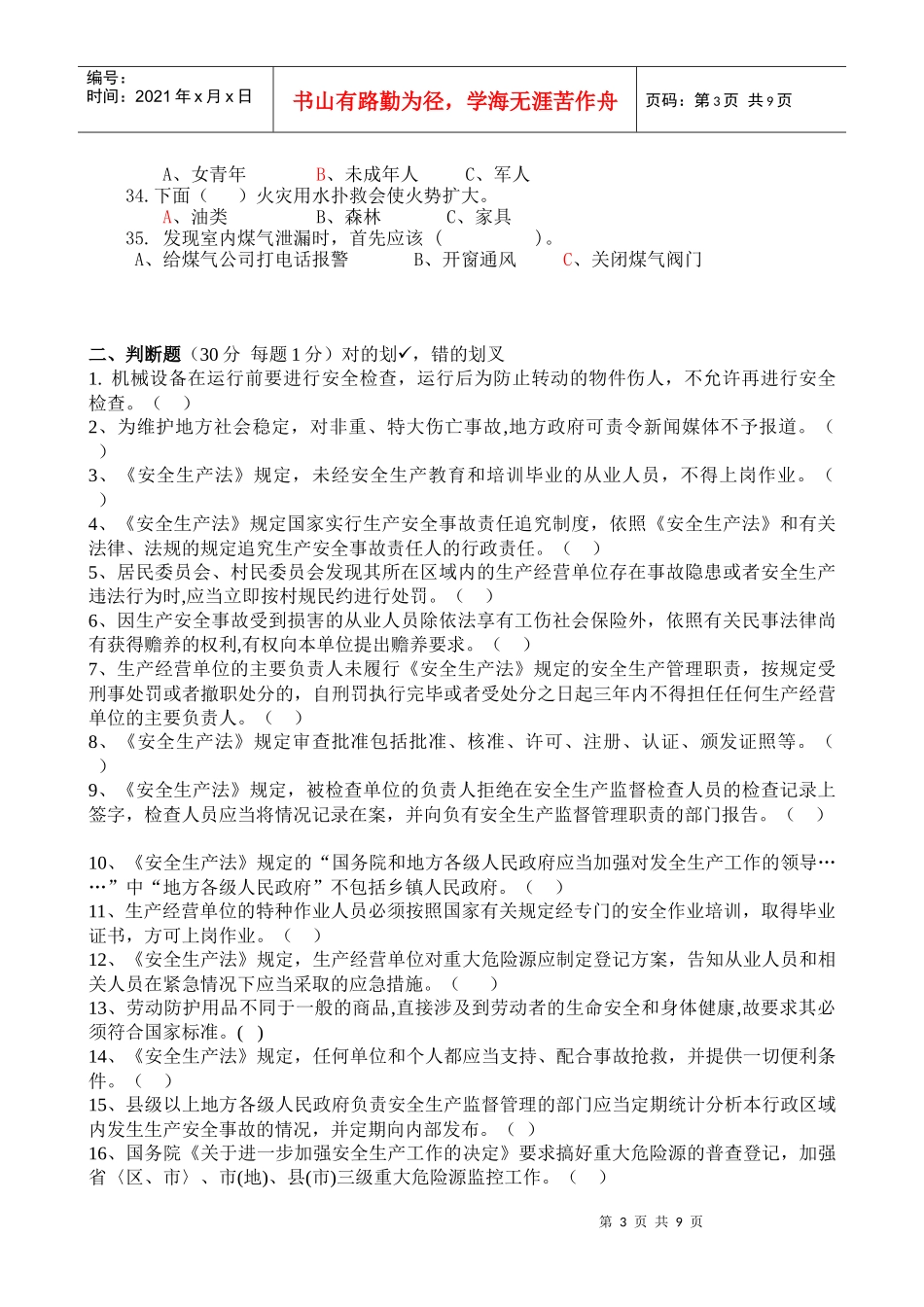
第1页共9页编号:时间:2021年x月x日书山有路勤为径,学海无涯苦作舟页码:第1页共9页2011年国茂家具员工安全培训试题姓名:部门/职务:班组/工种:分数:一、选择题(35分每题1分)1.《安全生产法》自()实施。A..2001年11月1日B.2002年1月1日C.2002年11月1日2、普通纱布口罩能防止有粉尘气体进入人体吗?()。A.能B.不能C.部分能3、触电事故中,()是导致人身伤亡的主要原因。A.人体接受电流伤害B.烧伤C.电休克4、.当通过人体的电流达到()毫安时,对人有致命的危险。A.50B.80C.1005、在雷雨天不要走近高压电杆、铁塔、避雷针、远离至少()米以外。A.10米B.15米C.20米6、生产经营单位必须为从业人员提供符合国家标准或者()标准的劳动防护用品。A.当地B.本单位C.行业7、严禁烟火的标志是告诉人们()。A.己离开危险地区B.正进入危险地区C.正进入安全地区8、《安全生产法》规定,生产、经营、储存、使用危险物品的车间、商店、仓库不得与()在同一座建筑物内,并应与员工宿舍保持安全距离。A.职工食堂B.员工宿舍C.职工俱乐部9、企业新职工上岗前必须进行()三级安全教育。A.初级、中级、高级B.厂级、车间级、班组级C.省级、市级、县(区)级10、以下对报警电话描述不正确的是()。A.119报警电话是免费的B.发生火灾时任何人都可以无偿拨打119C.为了演练,平时可以拨打11911、用灭火器灭火时,灭火器的喷射口应该对准火焰的()。A.上部B.中部C.根部12、身上着火后,下列哪种灭火方法是错误的()。A.就地打滚B.用厚重衣物覆盖压灭火苗C.迎风快跑13、家具的油漆和装修材料中的有机物挥发出的()气体对人体有害。A.烯、炔B.苯、酚C.醚、醇14、据统计,火灾中死亡的人有80%以上属于()A.被火直接烧死B.烟气窒息致死C.跳楼或惊吓致死15、烟头中心温度可达(),它超过了棉、麻、毛织物、纸张、家具等可燃物的燃点,若乱扔烟头接触到这些可燃物,容易引起燃烧,甚至酿成火灾。A.100~200B℃.200~300℃C.700~800℃16.安全生产法规立法的最基本依据是()。A.经济法B.中华人民共和国宪法C.刑法17.安全生产法规具有什么样的特性():A.建议性B.指导性C.强制性D.随意性18.依据《安全生产法》,安全生产管理的方针是():第2页共9页第1页共9页编号:时间:2021年x月x日书山有路勤为径,学海无涯苦作舟页码:第2页共9页A.安全为主,预防第一B.安全第一,预防为主C.安全生产,人人有责D.消除隐患,防患未然19.《安全生产法》规定,生产经营单位的主要负责人对本单位的安全生产工作()。A.主要负责B.承担责任C.全面负责D.间接负责20.根据《安全生产法》,国家安全生产综合监督管理权力的行使部门是():A.建设部B.公安部C.卫生部D.国家安全生产监督管理局21.职业病防治工作坚持()的方针。A.预防为主,安全第一B.预防为主,防治结合C.安全第一,防治结合D.防治结合,预防为主22..火灾的定义()。A.属于自然燃烧的现象B.在人们控制下的燃烧C.人们失去控制蔓延燃烧的现象D.没有任何人和物的损失的燃烧,也叫火灾23..特种设备是指由国家认定的,因设备本身和外在因素的影响容易发生事故,并且一旦发生事故会造成人身伤亡及重大经济损失的危险性较大的设备。属于特种设备的有电梯、锅炉、压力容器、()等。A.刨床B.挖掘机C.起重机械D.齿轮加工机24、下列哪些作业不属于特种作业()。A.厂内机动车驾驶员;B.电焊工;C.冲压工25、对从事职业病危害作业的劳动者,用人单位应当按国务院卫生行政部门的规定,组织在()职业健康检查。A.上岗前、在岗期间;B.离岗时;C.A+B26《安全生产法》规定,生产经营单位采用新工艺、新技术、新材料或者使用新设备时,应对从业人员进行()的安全生产教育和培训。A.班组级B.车间级C.专门27.《安全生产法》规定,生产经营单位应当在具有较大危险因素的生产经营场所和有关设施、设备上,设置明显的()。A.安全宣传标语B.安全宣教挂图C.安全警示标志28、依照《安全生产法》第二十条规定,生产经营单位的主要负责人和安全管理人员必须具备与本单位所从事的生产经营活动相应的()和管理能力。A生产经营B安全技术C安全生产知识29、依照《安全生产法》第二十一条规定,生产经营单...

1、当您付费下载文档后,您只拥有了使用权限,并不意味着购买了版权,文档只能用于自身使用,不得用于其他商业用途(如 [转卖]进行直接盈利或[编辑后售卖]进行间接盈利)。
2、本站所有内容均由合作方或网友上传,本站不对文档的完整性、权威性及其观点立场正确性做任何保证或承诺!文档内容仅供研究参考,付费前请自行鉴别。
3、如文档内容存在违规,或者侵犯商业秘密、侵犯著作权等,请点击“违规举报”。

碎片内容

人力资源-2022XXXX员工安全培训试题

确认删除?
VIP
微信客服
  • 扫码咨询
会员Q群
  • 会员专属群点击这里加入QQ群
客服邮箱
回到顶部