电脑桌面
添加小米粒文库到电脑桌面
安装后可以在桌面快捷访问

市政工程培训资料VIP免费

市政工程培训资料_第1页
1/46
市政工程培训资料_第2页
2/46
市政工程培训资料_第3页
3/46
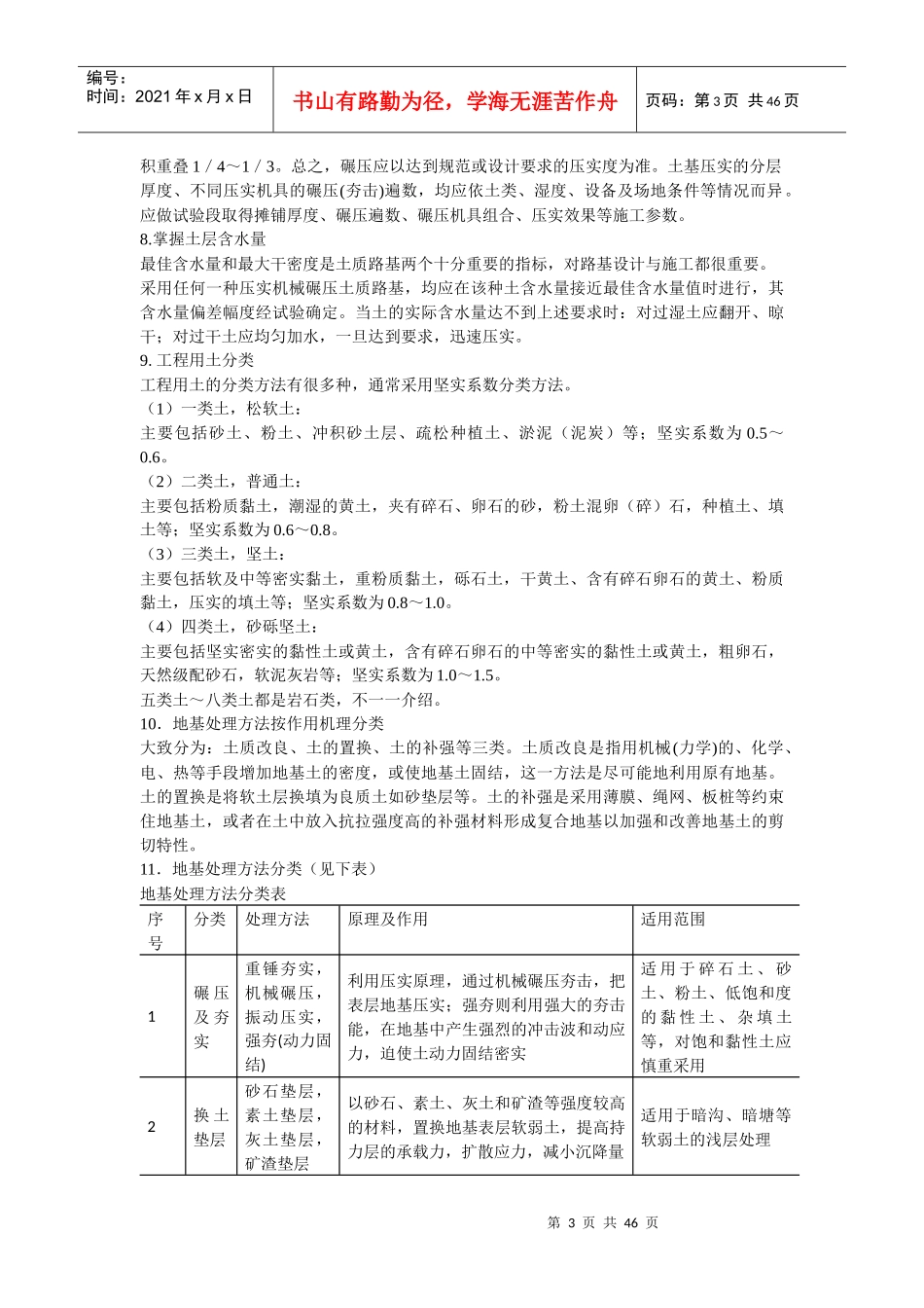
第1页共46页编号:时间:2021年x月x日书山有路勤为径,学海无涯苦作舟页码:第1页共46页2017二级《市政公用工程管理与实务》网上增值服务(1)2017年版全国二级建造师执业资格考试用书《市政公用工程管理与实务》网上增值服务(1)历年二级市政公用工程专业注册建造师考试常见考点汇总(上)1.城市道路路面按力学特性分类(1)柔性路面:荷载作用下产生的弯沉变形较大、抗弯强度小,在反复荷载作用下产生累积变形,它的破坏取决于极限垂直变形和弯拉应变。柔性路面主要代表是各种沥青类面层包括沥青混凝土(英国标准称压实后的混合料为混凝土)面层、沥青碎石面层、沥青贯入式碎(砾)石面层等。(2)刚性路面:行车荷载作用下产生板体作用,弯拉强度大,弯沉变形很小,呈现出较大的刚性,它的破坏取决于极限弯拉强度。刚性路面主要代表是水泥混凝土路面,包括接缝处设传力杆、不设传力杆及设补强钢筋网的水泥混凝土路面。2.沥青混凝土面层常用厚度及适宜层位(见下表)沥青混凝土面层常用厚度及适宜层位表面层类别公称最大粒径(mm)常用厚度(mm)适宜层位特粗式沥青混凝土37.5080~100二层或三层式面层的下面层粗粒式沥青混凝土31.560~80二层或三层式面层的下面层26.5中粒式沥青混凝土1940~60三层式面层的中面层或二层式的下面层16二层或三层式面层的上面层细粒式沥青混凝土13.225~40二层或三层式面层的上面层9.515~20①青混凝土面层的磨耗层(上层)②沥青碎石等面层的封层和磨耗层砂粒式沥青混凝土4.7510~20自行车道与人行道的面层3.基层基层是路面结构中的承重层,主要承受车辆荷载的竖向力,并把由面层下传的应力扩散到垫层或土基,故基层应具有足够的、均匀一致的强度和刚度。基层受自然因素的影响虽不如面层强烈,但沥青类面层下的基层应有足够的水稳定性,以防基层湿软后变形大,导致面层损坏。(1)基层应具有足够的、均匀一致的承载力和较大的刚度,有足够的抗冲刷能力和抗变形能力,坚实、平整、整体性好。(2)不透水性好。(3)抗冻性满足设计要求。用作基层的材料主要有:第2页共46页第1页共46页编号:时间:2021年x月x日书山有路勤为径,学海无涯苦作舟页码:第2页共46页1)整体型材料:无机结合料稳定粒料:石灰粉煤灰稳定砂砾、石灰稳定砂砾、石灰煤渣、水泥稳定碎砾石等,其强度高、整体性好,适用于交通量大、轴载重的道路。工业废渣混合料的强度、稳定性和整体性均较好,适用于大多数沥青路面的基层。使用的工业废渣应性能稳定、无风化、无腐蚀。2)嵌锁型和级配型材料:级配碎(砾)石:应达到密实稳定。为防止冻胀和湿软,应控制小于0.5mm颗粒的含量和塑性指数。在中湿和潮湿路段,用作沥青路面的基层时,应掺石灰。符合标准级配要求的天然砂砾可用作基层。不符合标准级配要求时,只宜用作底基层或垫层,并应按路基干湿类型适当控制小于0.5mm的颗粒含量。为便于碾压,砾石最大粒径宜采用60mm。4.主干路主干路应连接城市各主要分区,应以交通功能为主。主干路两侧不宜设置吸引大量车流、人流的公共建筑物的出入口。5.试验段在正式进行路基压实前,有条件时应做试验段,以便取得路基施工相关的技术参数。试验目的主要有:(1)确定路基预沉量值。(2)合理选用压实机具;选用机具考虑因素有道路不同等级、工程量大小、施工条件和工期要求等。(3)按压实度要求,确定压实遍数。(4)确定路基宽度内每层虚铺厚度。(5)根据土的类型、湿度、设备及场地条件,选择压实方式。6.填方路基的施工要求当原地面标高低于设计路基标高时,需要填筑土方——填方路基。(1)路基填土不得使用腐殖土、生活垃圾土、淤泥、冻土块和盐渍土。填土内不得含有草、树根等杂物,粒径超过100mm的土块应打碎。填前需将地基压实。(2)排除原地面积水,清除树根、杂草、淤泥等。妥善处理坟坑、井穴,应分层填实至原地面标高。(3)填方段内应事先找平,当地面坡度陡于1:5时,需修成台阶形式,每级台阶宽度不得小于1.0m,台阶顶面应向内倾斜;在砂土地段可不作台阶,但应翻松表层土。(4)根据测量中心线桩和下坡脚桩,分层填土、压实。(5)碾压前检查铺筑土层的宽度与厚度,合格...

1、当您付费下载文档后,您只拥有了使用权限,并不意味着购买了版权,文档只能用于自身使用,不得用于其他商业用途(如 [转卖]进行直接盈利或[编辑后售卖]进行间接盈利)。
2、本站所有内容均由合作方或网友上传,本站不对文档的完整性、权威性及其观点立场正确性做任何保证或承诺!文档内容仅供研究参考,付费前请自行鉴别。
3、如文档内容存在违规,或者侵犯商业秘密、侵犯著作权等,请点击“违规举报”。

碎片内容

市政工程培训资料

确认删除?
VIP
微信客服
  • 扫码咨询
会员Q群
  • 会员专属群点击这里加入QQ群
客服邮箱
回到顶部