电脑桌面
添加小米粒文库到电脑桌面
安装后可以在桌面快捷访问

建筑设计院岗位设计职责说明VIP免费

建筑设计院岗位设计职责说明_第1页
1/34
建筑设计院岗位设计职责说明_第2页
2/34
建筑设计院岗位设计职责说明_第3页
3/34
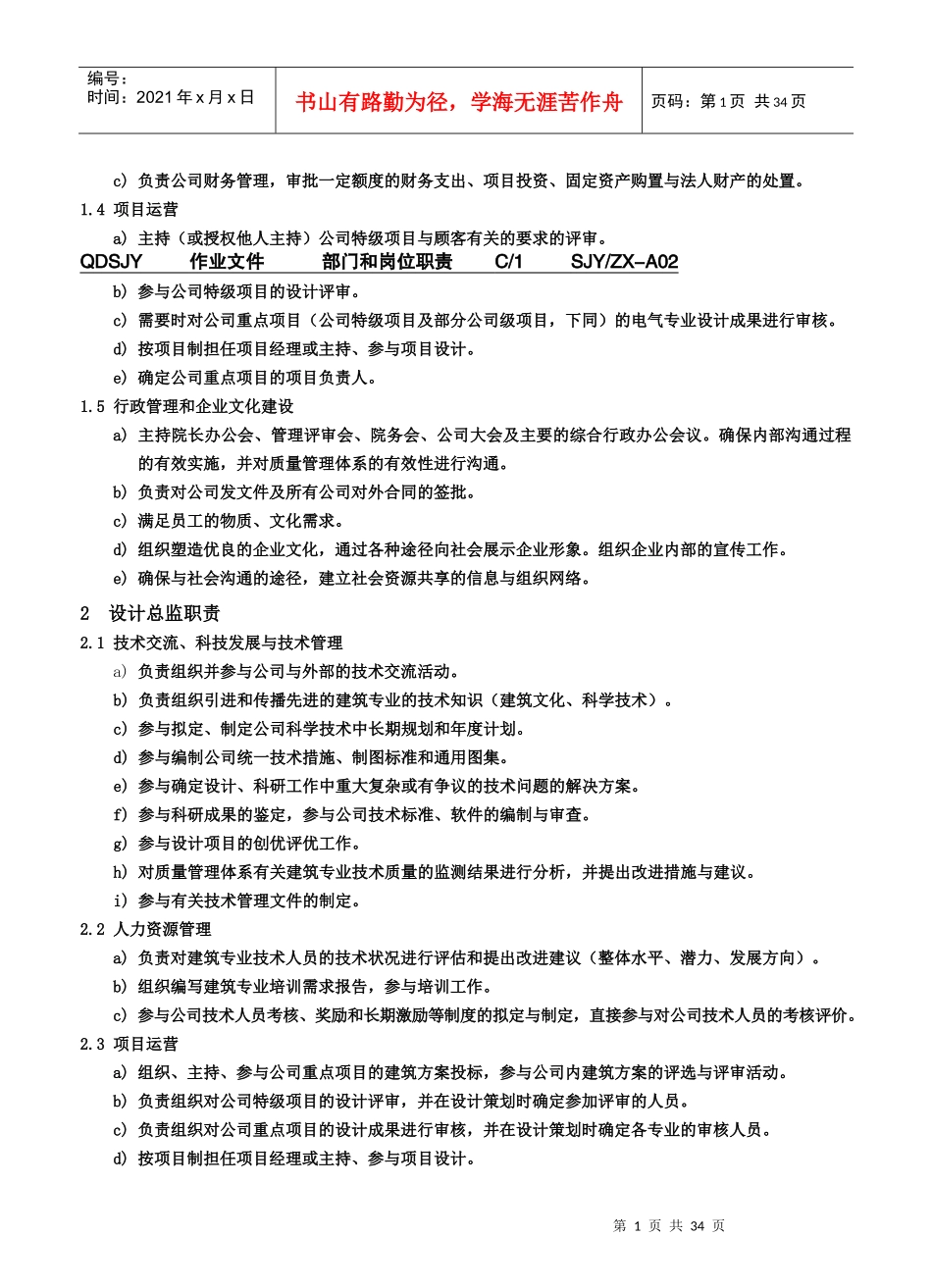
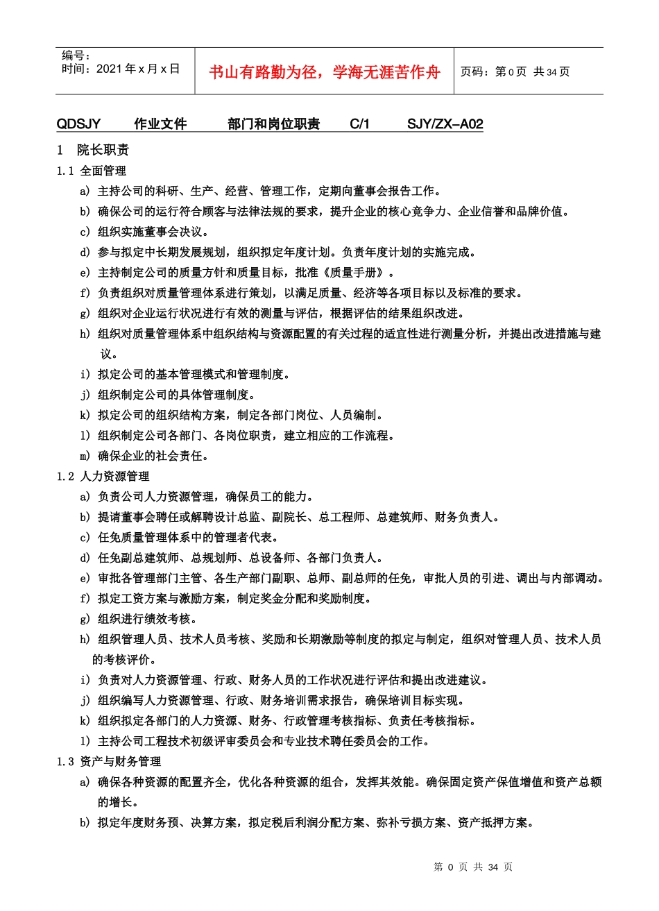
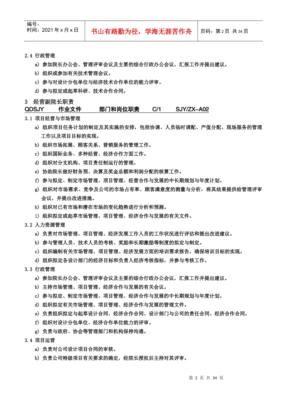
第0页共34页编号:时间:2021年x月x日书山有路勤为径,学海无涯苦作舟页码:第0页共34页QDSJY作业文件部门和岗位职责C/1SJY/ZX-A021院长职责1.1全面管理a)主持公司的科研、生产、经营、管理工作,定期向董事会报告工作。b)确保公司的运行符合顾客与法律法规的要求,提升企业的核心竞争力、企业信誉和品牌价值。c)组织实施董事会决议。d)参与拟定中长期发展规划,组织拟定年度计划。负责年度计划的实施完成。e)主持制定公司的质量方针和质量目标,批准《质量手册》。f)负责组织对质量管理体系进行策划,以满足质量、经济等各项目标以及标准的要求。g)组织对企业运行状况进行有效的测量与评估,根据评估的结果组织改进。h)组织对质量管理体系中组织结构与资源配置的有关过程的适宜性进行测量分析,并提出改进措施与建议。i)拟定公司的基本管理模式和管理制度。j)组织制定公司的具体管理制度。k)拟定公司的组织结构方案,制定各部门岗位、人员编制。l)组织制定公司各部门、各岗位职责,建立相应的工作流程。m)确保企业的社会责任。1.2人力资源管理a)负责公司人力资源管理,确保员工的能力。b)提请董事会聘任或解聘设计总监、副院长、总工程师、总建筑师、财务负责人。c)任免质量管理体系中的管理者代表。d)任免副总建筑师、总规划师、总设备师、各部门负责人。e)审批各管理部门主管、各生产部门副职、总师、副总师的任免,审批人员的引进、调出与内部调动。f)拟定工资方案与激励方案,制定奖金分配和奖励制度。g)组织进行绩效考核。h)组织管理人员、技术人员考核、奖励和长期激励等制度的拟定与制定,组织对管理人员、技术人员的考核评价。i)负责对人力资源管理、行政、财务人员的工作状况进行评估和提出改进建议。j)组织编写人力资源管理、行政、财务培训需求报告,确保培训目标实现。k)组织拟定各部门的人力资源、财务、行政管理考核指标、负责任考核指标。l)主持公司工程技术初级评审委员会和专业技术聘任委员会的工作。1.3资产与财务管理a)确保各种资源的配置齐全,优化各种资源的组合,发挥其效能。确保固定资产保值增值和资产总额的增长。b)拟定年度财务预、决算方案,拟定税后利润分配方案、弥补亏损方案、资产抵押方案。第1页共34页第0页共34页编号:时间:2021年x月x日书山有路勤为径,学海无涯苦作舟页码:第1页共34页c)负责公司财务管理,审批一定额度的财务支出、项目投资、固定资产购置与法人财产的处置。1.4项目运营a)主持(或授权他人主持)公司特级项目与顾客有关的要求的评审。QDSJY作业文件部门和岗位职责C/1SJY/ZX-A02b)参与公司特级项目的设计评审。c)需要时对公司重点项目(公司特级项目及部分公司级项目,下同)的电气专业设计成果进行审核。d)按项目制担任项目经理或主持、参与项目设计。e)确定公司重点项目的项目负责人。1.5行政管理和企业文化建设a)主持院长办公会、管理评审会、院务会、公司大会及主要的综合行政办公会议。确保内部沟通过程的有效实施,并对质量管理体系的有效性进行沟通。b)负责对公司发文件及所有公司对外合同的签批。c)满足员工的物质、文化需求。d)组织塑造优良的企业文化,通过各种途径向社会展示企业形象。组织企业内部的宣传工作。e)确保与社会沟通的途径,建立社会资源共享的信息与组织网络。2设计总监职责2.1技术交流、科技发展与技术管理a)负责组织并参与公司与外部的技术交流活动。b)负责组织引进和传播先进的建筑专业的技术知识(建筑文化、科学技术)。c)参与拟定、制定公司科学技术中长期规划和年度计划。d)参与编制公司统一技术措施、制图标准和通用图集。e)参与确定设计、科研工作中重大复杂或有争议的技术问题的解决方案。f)参与科研成果的鉴定,参与公司技术标准、软件的编制与审查。g)参与设计项目的创优评优工作。h)对质量管理体系有关建筑专业技术质量的监测结果进行分析,并提出改进措施与建议。i)参与有关技术管理文件的制定。2.2人力资源管理a)负责对建筑专业技术人员的技术状况进行评估和提出改进建议(整体水平、潜力、发展方向)。b)组织编写建筑专业培训需求报告,参与培训工作。c)参与公司技术人员考核、奖励...

1、当您付费下载文档后,您只拥有了使用权限,并不意味着购买了版权,文档只能用于自身使用,不得用于其他商业用途(如 [转卖]进行直接盈利或[编辑后售卖]进行间接盈利)。
2、本站所有内容均由合作方或网友上传,本站不对文档的完整性、权威性及其观点立场正确性做任何保证或承诺!文档内容仅供研究参考,付费前请自行鉴别。
3、如文档内容存在违规,或者侵犯商业秘密、侵犯著作权等,请点击“违规举报”。

碎片内容

建筑设计院岗位设计职责说明

确认删除?
VIP
微信客服
  • 扫码咨询
会员Q群
  • 会员专属群点击这里加入QQ群
客服邮箱
回到顶部