电脑桌面
添加小米粒文库到电脑桌面
安装后可以在桌面快捷访问

考勤管理规定[-08-05]VIP免费

考勤管理规定[-08-05]_第1页
1/7
考勤管理规定[-08-05]_第2页
2/7
考勤管理规定[-08-05]_第3页
3/7
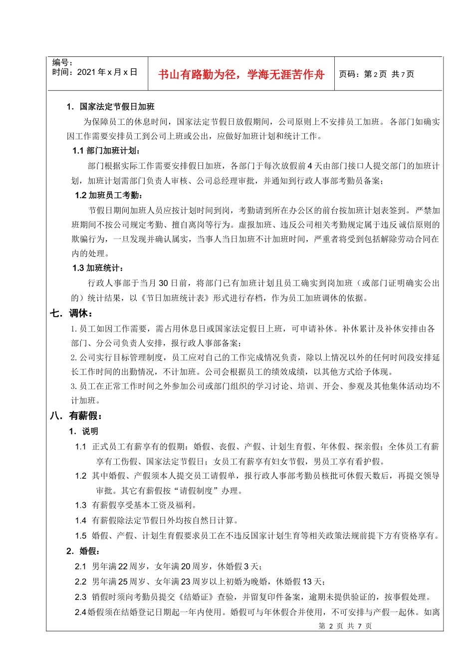
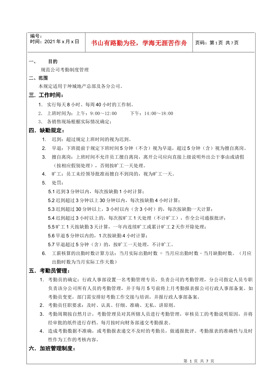
第1页共7页编号:时间:2021年x月x日书山有路勤为径,学海无涯苦作舟页码:第1页共7页一、目的规范公司考勤制度管理二、范围本规定适用于坤城地产总部及各分公司。三.工作时间:1.实行每天8小时、每周40小时的工作制。2.上班时间为:上午:9:00~12:00下午:14:00~18:003.各销售现场根椐实际情况确定;四.缺勤规定:1.迟到:超过规定上班时间的视为迟到。2.早退:下班提前于规定下班时间5分钟(不含)视为早退,超过5分钟(含)视为擅自离岗。3.擅自离岗:上班时间不允许员工擅自离岗,离开公司应向直接上级说明外出公干事由或请假(按相应假别处理),否则按旷工一天处理。4.旷工:员工未经领导批准而擅自不到岗的,视为旷工一天。5.处罚:5.1迟到3分钟以内,每次按缺勤1小时计算;5.2迟到超过3分钟以上30分钟以内,每次按缺勤4小时计算;5.3迟到超过30分钟以上,3小时以内(含3小时)的,每次按缺勤一天计算;5.4迟到超过3小时以上的,每次按旷工1天处理(不计旷工),作全公司通报批评;5.5旷工1天按缺勤3天计算,一年内连续旷工或累计旷工2天作开除处理;5.6早退5分钟以内的,1次按缺勤4小时计算;5.7早退超过5分钟(含)的,按旷工一天处理,不计旷工。6.工薪核算的出勤时数计算方法:当月实际出勤时数=当月应出勤时数–当月缺勤时数。(月应出勤时数为当月实际工作天数)五.考勤员管理:1.考勤员的确定:行政人事部设置一名考勤管理专员,负责公司的考勤管理,分公司指定人员专职负责该分公司所有人员的考勤管理,并于每月5号前将上月考勤报表报公司行政人事部备案。如考勤员变更,部门需安排好考勤工作交接与培训,并报行政人事部备案。2.考勤员任职要求:及时、认真、仔细、准确、无私、讲原则。3.考勤周期按自然月计,考勤管理员对其所辖人员进行考勤管理,审核员工的考勤说明原因,并将经审批的纸件进行存档。每月按时向财务部递交考勤报表。4.造成考勤数据不准确,或考勤报表递交不及时的考勤员,做通报批评。考勤报表的准确性与及时性作为工作的考核内容。六.加班管理制度:第2页共7页第1页共7页编号:时间:2021年x月x日书山有路勤为径,学海无涯苦作舟页码:第2页共7页1.国家法定节假日加班为保障员工的休息时间,国家法定节假日放假期间,公司原则上不安排员工加班。各部门如确实因工作需要安排员工到公司上班或公出,应做好加班计划和统计工作。1.1部门加班计划:部门根据实际工作需要安排假日加班,各部门于每次放假前4天由部门接口人提交部门的加班计划,加班计划需部门负责人审核、公司总经理审批,并通知到行政人事部考勤员备案;1.2加班员工考勤:节假日期间加班人员应按计划时间到岗,考勤请到所在办公区的前台按加班计划表签到。严禁加班期间不按公司规定考勤、擅自离岗等行为。虚报加班、违反公司相关考勤规定属于违反诚信原则的欺骗行为,一旦发现并确认属实,当事人当日加班不计加班时间,严重者将受到包括解除劳动合同在内的处理。1.3加班统计:行政人事部于当月30日前,将部门已有加班计划且员工确实到岗加班(或部门证明确实公出的)统计结果,以《节日加班统计表》形式进行存档,作为员工加班调休的依据。七.调休:1.员工如因工作需要,需占用休息日或国家法定假日上班,可申请补休。补休累计及补休安排由各部门、分公司负责人安排,报行政人事部备案;2.公司实行目标管理制度,员工应对自己的工作完成情况负责,除以上情况以外的任何时间段安排延长工作时间的出勤情况,不计加班。公司会根据员工的绩效成绩,以其他方式给予体现。3.员工在正常工作时间之外参加公司或部门组织的学习讨论、培训、开会、参观及其他集体活动均不计加班。八.有薪假:1.说明1.1正式员工有薪享有的假期:婚假、丧假、产假、计划生育假、年休假、探亲假;全体员工有薪享有工伤假、国家法定节假日;女员工有薪享有妇女节假,男员工享有看护假。1.2其中婚假、产假须本人提交员工请假单,报行政人事部考勤员核批可休假天数后,再提交领导审批。其它有薪假按“请假制度”办理。1.3有薪假享受基本工资及福利。1.4有薪假除法定节假日外均按自然日计算。1.5婚假、...

1、当您付费下载文档后,您只拥有了使用权限,并不意味着购买了版权,文档只能用于自身使用,不得用于其他商业用途(如 [转卖]进行直接盈利或[编辑后售卖]进行间接盈利)。
2、本站所有内容均由合作方或网友上传,本站不对文档的完整性、权威性及其观点立场正确性做任何保证或承诺!文档内容仅供研究参考,付费前请自行鉴别。
3、如文档内容存在违规,或者侵犯商业秘密、侵犯著作权等,请点击“违规举报”。

碎片内容

考勤管理规定[-08-05]

您可能关注的文档

确认删除?
VIP
微信客服
  • 扫码咨询
会员Q群
  • 会员专属群点击这里加入QQ群
客服邮箱
回到顶部