电脑桌面
添加小米粒文库到电脑桌面
安装后可以在桌面快捷访问

房地产公司全套岗位绩效考核指标VIP免费

房地产公司全套岗位绩效考核指标_第1页
1/51
房地产公司全套岗位绩效考核指标_第2页
2/51
房地产公司全套岗位绩效考核指标_第3页
3/51
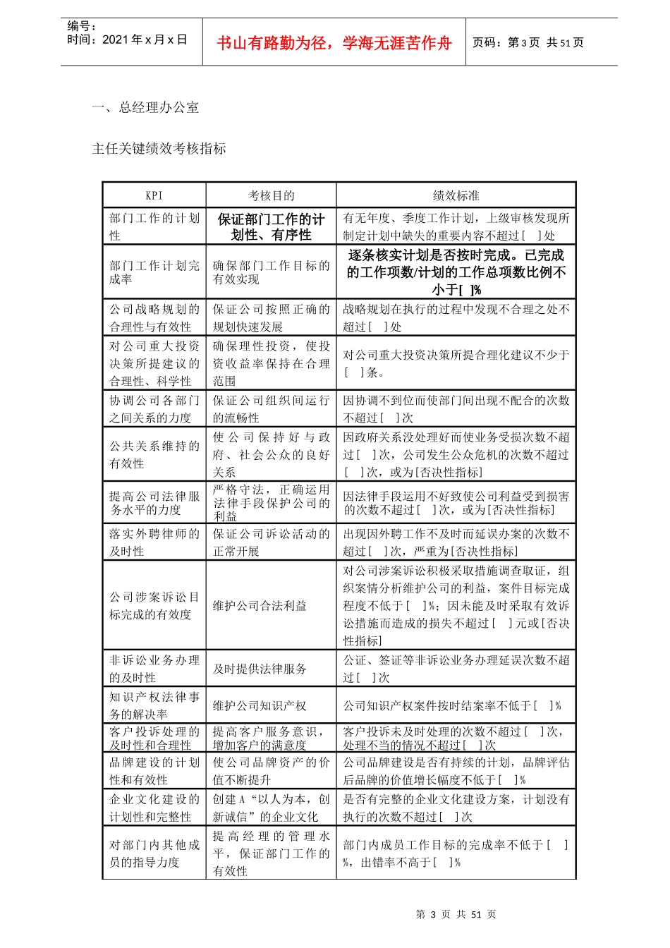
免责声明:本文档来自网络并经精心整理,提供免费阅读,文章版权属于原创者,请注意保护知识产权,请您下载后勿作商用,只可学习交流使用。房地产企业绩效考核指标库目录一、总经理办公室主任关键绩效考核指标战略管理关键绩效考核指标公共关系关键绩效考核指标秘书关键绩效考核指标档案管理关键绩效考核指标总工关键绩效考核指标二、行政管理部经理关键绩效考核指标后勤管理关键绩效考核指标物业管理关键绩效考核指标车辆管理关键绩效考核指标三、信息资源部经理关键绩效考核指标网络管理关键绩效考核指标编程维护关键绩效考核指标信息管理关键绩效考核指标四、人力资源部经理关键绩效考核指标薪酬管理关键绩效考核指标培训管理关键绩效考核指标人事管理关键绩效考核指标五、开发部经理关键绩效考核指标市场研究关键绩效考核指标规划管理关键绩效考核指标资料管理关键绩效考核指标项目报批关键绩效考核指标土地管理关键绩效考核指标六、材料设备部经理关键绩效考核指标材料工程师关键绩效考核指标设备工程师关键绩效考核指标资料管理关键绩效考核指标物资管理关键绩效考核指标七、工程管理部经理关键绩效考核指标专业工程师关键绩效考核指标工程外联关键绩效考核指标资料管理关键绩效考核指标项目经理关键绩效考核指标八、计划财务部经理关键绩效考核指标会计关键绩效考核指标出纳关键绩效考核指标内部审计师关键绩效考核指标统计关键绩效考核指标九、预算合同部经理关键绩效考核指标预算师关键绩效考核指标十、资金管理中心主任关键绩效考核指标第3页共51页编号:时间:2021年x月x日书山有路勤为径,学海无涯苦作舟页码:第3页共51页一、总经理办公室主任关键绩效考核指标KPI考核目的绩效标准部门工作的计划性保证部门工作的计划性、有序性有无年度、季度工作计划,上级审核发现所制定计划中缺失的重要内容不超过[]处部门工作计划完成率确保部门工作目标的有效实现逐条核实计划是否按时完成。已完成的工作项数/计划的工作总项数比例不小于[]%公司战略规划的合理性与有效性保证公司按照正确的规划快速发展战略规划在执行的过程中发现不合理之处不超过[]处对公司重大投资决策所提建议的合理性、科学性确保理性投资,使投资收益率保持在合理范围对公司重大投资决策所提合理化建议不少于[]条。协调公司各部门之间关系的力度保证公司组织间运行的流畅性因协调不到位而使部门间出现不配合的次数不超过[]次公共关系维持的有效性使公司保持好与政府、社会公众的良好关系因政府关系没处理好而使业务受损次数不超过[]次,公司发生公众危机的次数不超过[]次,或为[否决性指标]提高公司法律服务水平的力度严格守法,正确运用法律手段保护公司的利益因法律手段运用不好致使公司利益受到损害的次数不超过[]次,或为[否决性指标]落实外聘律师的及时性保证公司诉讼活动的正常开展出现因外聘工作不及时而延误办案的次数不超过[]次,严重为[否决性指标]公司涉案诉讼目标完成的有效度维护公司合法利益对公司涉案诉讼积极采取措施调查取证,组织案情分析维护公司的利益,案件目标完成程度不低于[]%;因未能及时采取有效诉讼措施而造成的损失不超过[]元或[否决性指标]非诉讼业务办理的及时性及时提供法律服务公证、签证等非诉讼业务办理延误次数不超过[]次知识产权法律事务的解决率维护公司知识产权公司知识产权案件按时结案率不低于[]%客户投诉处理的及时性和合理性提高客户服务意识,增加客户的满意度客户投诉未及时处理的次数不超过[]次,处理不当的情况不超过[]次品牌建设的计划性和有效性使公司品牌资产的价值不断提升公司品牌建设是否有持续的计划,品牌评估后品牌的价值增长幅度不低于[]%企业文化建设的计划性和完整性创建A“以人为本,创新诚信”的企业文化是否有完整的企业文化建设方案,计划没有执行的次数不超过[]次对部门内其他成员的指导力度提高经理的管理水平,保证部门工作的有效性部门内成员工作目标的完成率不低于[]%,出错率不高于[]%第4页共51页第3页共51页编号:时间:2021年x月x日书山有路勤为径,学海无涯苦作舟页码:第4页共51页战略管理关键绩效考核指标KPI考核目的绩效标准...

1、当您付费下载文档后,您只拥有了使用权限,并不意味着购买了版权,文档只能用于自身使用,不得用于其他商业用途(如 [转卖]进行直接盈利或[编辑后售卖]进行间接盈利)。
2、本站所有内容均由合作方或网友上传,本站不对文档的完整性、权威性及其观点立场正确性做任何保证或承诺!文档内容仅供研究参考,付费前请自行鉴别。
3、如文档内容存在违规,或者侵犯商业秘密、侵犯著作权等,请点击“违规举报”。

碎片内容

房地产公司全套岗位绩效考核指标

确认删除?
VIP
微信客服
  • 扫码咨询
会员Q群
  • 会员专属群点击这里加入QQ群
客服邮箱
回到顶部