电脑桌面
添加小米粒文库到电脑桌面
安装后可以在桌面快捷访问

八年级地理上册 1.2 中国的行政区划教案 (新版)湘教版-(新版)湘教版初中八年级上册地理教案VIP免费

八年级地理上册 1.2 中国的行政区划教案 (新版)湘教版-(新版)湘教版初中八年级上册地理教案_第1页
1/4
八年级地理上册 1.2 中国的行政区划教案 (新版)湘教版-(新版)湘教版初中八年级上册地理教案_第2页
2/4
八年级地理上册 1.2 中国的行政区划教案 (新版)湘教版-(新版)湘教版初中八年级上册地理教案_第3页
3/4
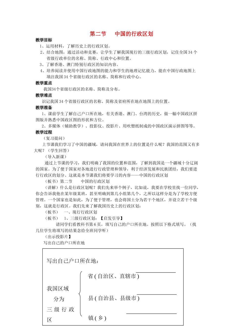
第二节中国的行政区划教学目标1、运用材料,了解历史上的行政区划。2、结合地图,通过活动和竞赛,让学生了解我国现行的三级行政区划,记住全国34个省级行政单位的名称、简称、行政中心和位置。3、了解香港、澳门特别行政区的知识内容。4、培养阅读并使用中国行政地图的能力和学生的地理记忆能力,能在中国行政地图上填注我国34个省级行政区的名称、简称和行政中心。教学重点我国34个省级行政区的名称、简称及分布。教学难点识记我国34个省级行政区的名称、简称及省府所在地在地图上的位置。教学准备1、课前学生了解自己户口所在地,有关香港、澳门、台湾的历史,做一幅中国政区拼图版并熟悉中国政区图的形状和方位。2、多媒体(辅助教学)、投影仪、投影片、用吹塑纸制成的中国政区演示拼图等等。教学过程(复习提问)上节课我们学习了中国的疆域,请问我国在世界上的位置是什么呢?我国的范围又有多大呢?(学生回答)(导入新课)通过上节课的学习,我们明确了我国的位置和范围,了解到我国是一个疆域十分辽阔的国家。为了便于国家对各地进行行政管理和领导,利于经济发展和民族团结,我们要进行行政区的划分。这就是本节课我们将要学习的内容——中国的行政区划(板书)第二节中国的行政区划(讲解)什么是行政区划呢?我们先来举个例子,比如说,我要在学校里找一位同学,你会告诉我他在某年级某班,甚至明确到第几小组第几个,之所以这样分是为了学校方便管理。一个国家也是如此,为了便于管理,也会将国土分为若干个地区,并设立若干个级别,这就是行政区。我们先来了解我国历史上的行政区划:(板书)一、现行行政区划(板书)1、三级行政区划:【启发引导】请同学们看教科书第6页,填写自己的户口所在地。按照以下格式填写。(找几位学生将填写的结果念给全班同学听)(出示投影片】写出自己的户口所在地我国区域分为三级行政区省(自治区、直辖市)县(自治县、县级市)镇(乡)写出自己户口所在地:(总结归纳)我国采用的是省、县、镇三级行政区划,就像我们学校的年级、班级、小组一样。上一级区划包含若干个下一级区划。直辖市和较大的市分为区、县。我国行政区的划分,有些地方比较复杂,在填写自己的户口所在地时,要从当地的实际出发,例如:家住大城市的就没有县、镇两级,而是区、街道;在有自治州的地方,行政区划是四级,即省(自治区)、自治州、县(自治县、县级市)、镇(乡、民族乡);在市管理县的地方,行政区划也是四级,即省(自治区)、市、县、镇(乡)。除此以外,国家根据特殊需要,还可以设立特别行政区。(板书)2、特别行政区的设立:(教师提问)同学们知道我国政府何时收回了香港和澳门的吗?(学生回答)(教师讲解)遵照邓小平同志提出的“一国两制”的伟大构想,1997年7月1日,我国政府对香港恢复行使主权,设立香港特别行政区;1999年12月20日,澳门回归祖国,并设立澳门特别行政区。(转折过渡)行政区划对于一个国家来说是非常重要的,在我们的日常生活和工作中都会应用到,更是我们学习中国地理的基础。在三级行政区划中,最重要的是省一级的行政区,在今后的学习中经常用到。下面我们就来学习省级行政区的名称和位置:(板书】3、34个省级行政单位:(拼图讲解)用吹塑纸制成的中国政区演示拼图,完成中国政区图。(学生在教师拼出某个省的同时,在课本的“中国行政区简图”上找出这个省的名称及位置)(组织拼图游戏】学生在课前按教师所布置的作业做一幅中国政区拼图版,并熟悉各省级行政区的形状和方位,课堂上以小组为单位做拼图游戏,使学生能够在尽量短的时间内完成中国政区图的拼图游戏,然后进行评比以鼓励学生学习的积极性。按所用时间的多少及正确率评出优胜者。(全班分六小组,每小组八位同学)(教师提问)你认为我国的省级行政单位可分为几种呢?每一种的数量是多少呢?(学生讨论、回答)(教师总结)我国共有23个省、5个自治区、4个直辖市、香港、澳门两个特别行政区,总计34个省级行政单位,北京是我们伟大祖国的首都。台湾是我国不可分割的神圣领土。(教师提问)同学们能不能想办法来记住这些名称呢?(学生讨论、回答)(教师总结)...

1、当您付费下载文档后,您只拥有了使用权限,并不意味着购买了版权,文档只能用于自身使用,不得用于其他商业用途(如 [转卖]进行直接盈利或[编辑后售卖]进行间接盈利)。
2、本站所有内容均由合作方或网友上传,本站不对文档的完整性、权威性及其观点立场正确性做任何保证或承诺!文档内容仅供研究参考,付费前请自行鉴别。
3、如文档内容存在违规,或者侵犯商业秘密、侵犯著作权等,请点击“违规举报”。

碎片内容

八年级地理上册 1.2 中国的行政区划教案 (新版)湘教版-(新版)湘教版初中八年级上册地理教案

确认删除?
VIP
微信客服
  • 扫码咨询
会员Q群
  • 会员专属群点击这里加入QQ群
客服邮箱
回到顶部