电脑桌面
添加小米粒文库到电脑桌面
安装后可以在桌面快捷访问

福建省惠安东周中学八年级数学上册 12.2.3 多项式与多项式相乘教案 (新版)华东师大版VIP免费

福建省惠安东周中学八年级数学上册 12.2.3 多项式与多项式相乘教案 (新版)华东师大版_第1页
1/2
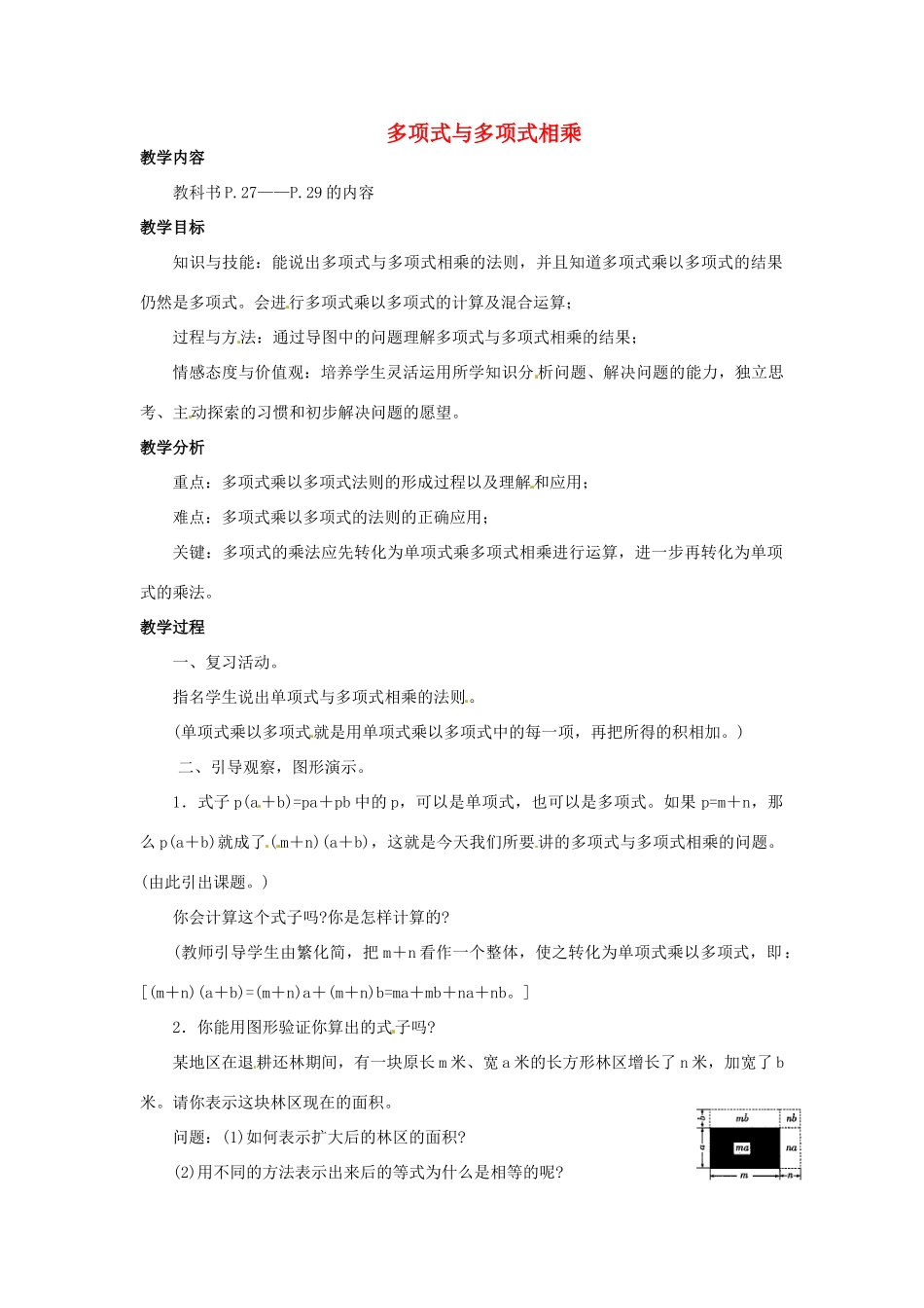
福建省惠安东周中学八年级数学上册 12.2.3 多项式与多项式相乘教案 (新版)华东师大版_第2页
2/2
多项式与多项式相乘教学内容教科书P.27——P.29的内容教学目标知识与技能:能说出多项式与多项式相乘的法则,并且知道多项式乘以多项式的结果仍然是多项式。会进行多项式乘以多项式的计算及混合运算;过程与方法:通过导图中的问题理解多项式与多项式相乘的结果;情感态度与价值观:培养学生灵活运用所学知识分析问题、解决问题的能力,独立思考、主动探索的习惯和初步解决问题的愿望。教学分析重点:多项式乘以多项式法则的形成过程以及理解和应用;难点:多项式乘以多项式的法则的正确应用;关键:多项式的乘法应先转化为单项式乘多项式相乘进行运算,进一步再转化为单项式的乘法。教学过程一、复习活动。指名学生说出单项式与多项式相乘的法则。(单项式乘以多项式就是用单项式乘以多项式中的每一项,再把所得的积相加。)二、引导观察,图形演示。1.式子p(a+b)=pa+pb中的p,可以是单项式,也可以是多项式。如果p=m+n,那么p(a+b)就成了(m+n)(a+b),这就是今天我们所要讲的多项式与多项式相乘的问题。(由此引出课题。)你会计算这个式子吗?你是怎样计算的?(教师引导学生由繁化简,把m+n看作一个整体,使之转化为单项式乘以多项式,即:[(m+n)(a+b)=(m+n)a+(m+n)b=ma+mb+na+nb。]2.你能用图形验证你算出的式子吗?某地区在退耕还林期间,有一块原长m米、宽a米的长方形林区增长了n米,加宽了b米。请你表示这块林区现在的面积。问题:(1)如何表示扩大后的林区的面积?(2)用不同的方法表示出来后的等式为什么是相等的呢?(学生分组讨论,相互交流得出答案。)学生得到了两种不同的表示方法,一个是(m+n)(a+n)米2;另一个是(ma+mb+na+nb)米2.以上的两个结果都是正确的。3.观察这一结果的每一项与原来两个多项式各项之间的关系,能不能由原来的多项式各项之间相乘直接得到?如果能得到,又是怎样相乘得到的?(教师示范。)你能用语言叙述这个式子吗?多项式与多项式相乘,先用一个多项式的每一项分别乘以另一个多项式的每一项,再把所得的积相加。即:(m+n)(a+b)=ma+mb+na+nb。三、举例及应用。1.例1计算:(课本例4。)(1)(x+2)(x-3);(2)(3x-1)(2x+1)。2.练习:课本第28页练习第1题的(1)、(2)。3.例2计算:(课本例5。)(1)(x-3y)(x+7y);(2)(2x+5y)(3x-2y)。4.练习:课本第28页练习第1题的(3)、(4)。四、巩固练习:P28习题6题补充习题五、问题探究。

1、当您付费下载文档后,您只拥有了使用权限,并不意味着购买了版权,文档只能用于自身使用,不得用于其他商业用途(如 [转卖]进行直接盈利或[编辑后售卖]进行间接盈利)。
2、本站所有内容均由合作方或网友上传,本站不对文档的完整性、权威性及其观点立场正确性做任何保证或承诺!文档内容仅供研究参考,付费前请自行鉴别。
3、如文档内容存在违规,或者侵犯商业秘密、侵犯著作权等,请点击“违规举报”。

碎片内容

福建省惠安东周中学八年级数学上册 12.2.3 多项式与多项式相乘教案 (新版)华东师大版

您可能关注的文档

慧源书店+ 关注
实名认证
内容提供者

从事历史教学,热爱教育,高度负责。

相关文档

确认删除?
VIP
微信客服
  • 扫码咨询
会员Q群
  • 会员专属群点击这里加入QQ群
客服邮箱
回到顶部