电脑桌面
添加小米粒文库到电脑桌面
安装后可以在桌面快捷访问

八年级数学上册 第十二章 全等三角形说课稿(新版)新人教版-(新版)新人教版初中八年级上册数学教案VIP免费

八年级数学上册 第十二章 全等三角形说课稿(新版)新人教版-(新版)新人教版初中八年级上册数学教案_第1页
1/4
八年级数学上册 第十二章 全等三角形说课稿(新版)新人教版-(新版)新人教版初中八年级上册数学教案_第2页
2/4
八年级数学上册 第十二章 全等三角形说课稿(新版)新人教版-(新版)新人教版初中八年级上册数学教案_第3页
3/4
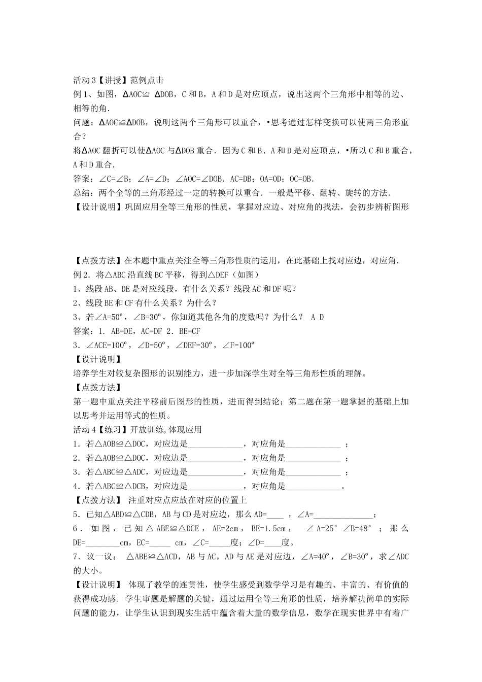
12.1全等三角形1教学目标知识技能:1.掌握怎样的两个图形是全等形、全等三角形,能应用符号语言表示两个三角形全等;2.能熟练地找出两个全等三角形的对应元素,理解全等三角形的性质,并能用其解决简单的问题。数学思考:1.在图形变换以及实际操作的过程中发展学生的空间观念,培养学生的几何直觉和识图能力;2.学生经历观察、操作、探究、归纳、总结等过程,获得用数学的思想方法处理问题的能力。解决问题:经历探索全等三角形性质的过程,在观察中寻求新知,在探索中培养学生发现问题、解决问题的能力。情感态度:1.让学生在观察、实践中感受全等三角形的对应美以及全等在生活中的较高使用价值,激发学生热爱科学、勇于探索的精神;2.在探究和运用全等三角形知识的过程中感受到数学活动的乐趣。2学情分析本小节是全章学习的开篇课,也是本章学习的主线和进一步学习其它图形的基础之一。在知识结构上,以后学习的几何图形很多要通过全等三角形来加以解决;在能力培养上,无论是逻辑思维能力、推理论证能力,还是分析问题解决问题的能力,都可在全等三角形教学中得以启迪和发展。因此,本小节的教学对全章乃至以后的学习都是至关重要的。3重点难点重点探究全等三角形的性质。难点掌握两个全等三角形的对应边、对应角的寻找规律,迅速正确指出两个全等三角形的对应元素。4教学过程教学活动活动1【导入】创设情境,导入新课第一步:课堂引入出示一组图片,并将它们粘贴在黑板上。提问:每组图片有什么共同特征,能否完全重合?并请同学到前面来验证猜想。得出概念:全等形的概念板书:全等形:能够完全重合的图形。【设计说明】学生学习新知识的方法和方式是多种多样的,通过一组图片引入全等形的教学,吸引全体同学的眼球,调动所有学生学习新知识的积极性,激发学生数学的兴趣。第二步:议一议提问:(1)你还能说出生活中全等图形的例子吗?(2)如果两个图形全等,它们的形状大小一定都相同吗?第三步:及时反馈观察下面两组图形,它们是不是全等图形?(3)板书:全等图形的特征全等图形的形状和大小都相同进而得出全等三角形的概念。全等三角形:能够完全重合的三角形。【设计说明】从学生的生活实际出发,创设情境,提出问题,激发学生强烈的好奇心和求知欲.通过观察两个图形的重合,让学生亲自体会到只有形状相同,大小相同的两个图形才能重合。同时,把思维兴奋点集中到要研究的三角形上来,为下面学习新知识创造了良好开端.【点拨方法】启发学生运用全等图形的特征.(形状相同,大小相同)活动2【活动】实践探究,交流新知第一步:引导学生动手做两个形状与大小相同的三角形。【设计说明】现代数学教育的基本理念认为,数学学习是现实的,动手实践、自主探索是数学学习的重要形式,让学生亲自动手做全等三角形,感受全等三角形的特征,为下面认识全等三角形的性质做了一个充分的准备。根本目的是提高学生的数学素养,培养学生的动手操作能力和合作学习的能力。第二步:一学生演示△ABC与△A′B′C′重合的情形知识点:对应顶点、对应角、对应边。全等的符号:“≌”读作:“全等于”。例:△ABC≌△A′B′C′第三步:及时反馈(借助手边的全等三角形同桌交流完成。)若△ABC≌△A1B1C11.对应边是:_____________________2.∠ABC的对应角是_________________3.∠A的对应角是__________________【点拨方法】学生借助手边的图形寻找全等的三角形的对应边,对应角,同时注意引导学生动手操作重合来发现对应边,对应角。第四步:自主探究将△ABC沿直线BC平移得△DEF;将△ABC沿BC翻折180°得到△DBC;将△ABC旋转180°得△AED.议一议:各图中的两个三角形全等吗?不难得出:△ABC≌△DEF,△ABC≌△DBC,△ABC≌△AED.(注意强调书写时对应顶点字母写在对应的位置上)得出结论:一个图形经过平移、翻折、旋转后,位置变化了,但形状、大小都没有改变,所以平移、翻折、旋转前后的图形全等,这也是我们通过运动的方法寻求全等的一种策略.观察与思考:寻找甲图中两三角形的对应元素,它们的对应边有什么关系?对应角呢?(引导学生从全等三角形可以完全重合出发找等量关系)学生...

1、当您付费下载文档后,您只拥有了使用权限,并不意味着购买了版权,文档只能用于自身使用,不得用于其他商业用途(如 [转卖]进行直接盈利或[编辑后售卖]进行间接盈利)。
2、本站所有内容均由合作方或网友上传,本站不对文档的完整性、权威性及其观点立场正确性做任何保证或承诺!文档内容仅供研究参考,付费前请自行鉴别。
3、如文档内容存在违规,或者侵犯商业秘密、侵犯著作权等,请点击“违规举报”。

碎片内容

八年级数学上册 第十二章 全等三角形说课稿(新版)新人教版-(新版)新人教版初中八年级上册数学教案

确认删除?
VIP
微信客服
  • 扫码咨询
会员Q群
  • 会员专属群点击这里加入QQ群
客服邮箱
回到顶部