电脑桌面
添加小米粒文库到电脑桌面
安装后可以在桌面快捷访问

某学校教学楼混凝土施工技术交底VIP免费

某学校教学楼混凝土施工技术交底_第1页
1/3
某学校教学楼混凝土施工技术交底_第2页
2/3
某学校教学楼混凝土施工技术交底_第3页
3/3
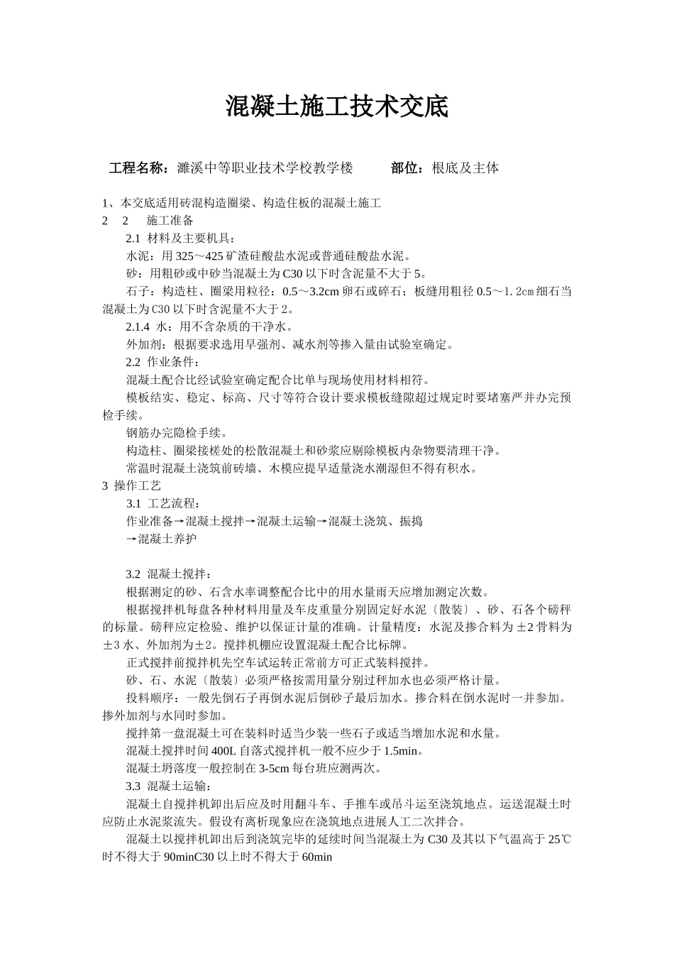
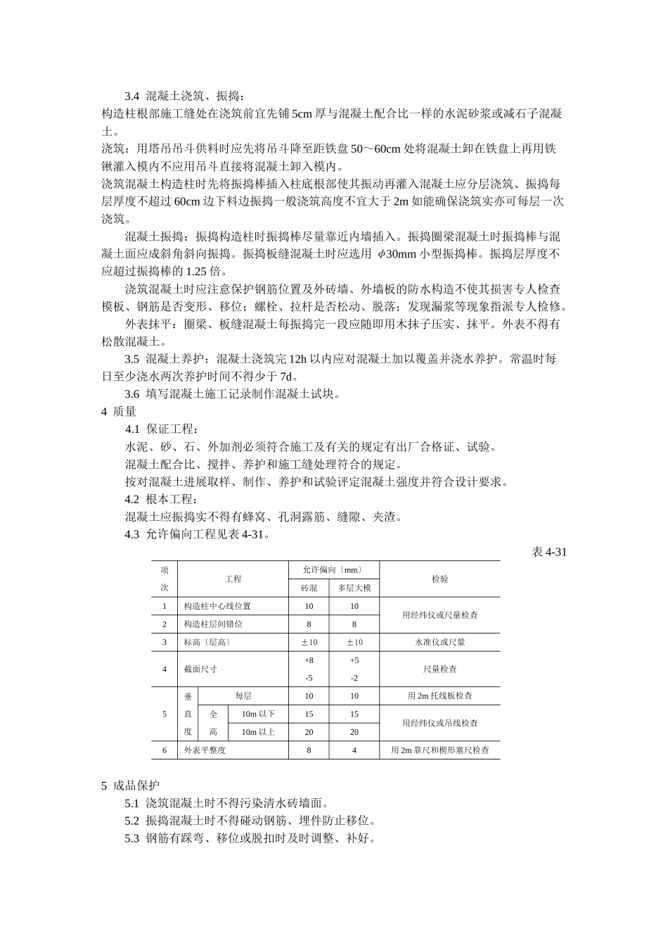
混凝土施工技术交底工程名称:濉溪中等职业技术学校教学楼部位:根底及主体1、本交底适用砖混构造圈梁、构造住板的混凝土施工22施工准备2.1材料及主要机具:水泥:用325~425矿渣硅酸盐水泥或普通硅酸盐水泥。砂:用粗砂或中砂当混凝土为C30以下时含泥量不大于5。石子:构造柱、圈梁用粒径:0.5~3.2cm卵石或碎石;板缝用粗径0.5~1.2cm细石当混凝土为C30以下时含泥量不大于2。2.1.4水:用不含杂质的干净水。外加剂:根据要求选用早强剂、减水剂等掺入量由试验室确定。2.2作业条件:混凝土配合比经试验室确定配合比单与现场使用材料相符。模板结实、稳定、标高、尺寸等符合设计要求模板缝隙超过规定时要堵塞严并办完预检手续。钢筋办完隐检手续。构造柱、圈梁接槎处的松散混凝土和砂浆应剔除模板内杂物要清理干净。常温时混凝土浇筑前砖墙、木模应提早适量浇水潮湿但不得有积水。3操作工艺3.1工艺流程:作业准备→混凝土搅拌→混凝土运输→混凝土浇筑、振捣→混凝土养护3.2混凝土搅拌:根据测定的砂、石含水率调整配合比中的用水量雨天应增加测定次数。根据搅拌机每盘各种材料用量及车皮重量分别固定好水泥〔散装〕、砂、石各个磅秤的标量。磅秤应定检验、维护以保证计量的准确。计量精度:水泥及掺合料为±2骨料为±3水、外加剂为±2。搅拌机棚应设置混凝土配合比标牌。正式搅拌前搅拌机先空车试运转正常前方可正式装料搅拌。砂、石、水泥〔散装〕必须严格按需用量分别过秤加水也必须严格计量。投料顺序:一般先倒石子再倒水泥后倒砂子最后加水。掺合料在倒水泥时一并参加。掺外加剂与水同时参加。搅拌第一盘混凝土可在装料时适当少装一些石子或适当增加水泥和水量。混凝土搅拌时间400L自落式搅拌机一般不应少于1.5min。混凝土坍落度一般控制在3-5cm每台班应测两次。3.3混凝土运输:混凝土自搅拌机卸出后应及时用翻斗车、手推车或吊斗运至浇筑地点。运送混凝土时应防止水泥浆流失。假设有离析现象应在浇筑地点进展人工二次拌合。混凝土以搅拌机卸出后到浇筑完毕的延续时间当混凝土为C30及其以下气温高于25℃时不得大于90minC30以上时不得大于60min3.4混凝土浇筑、振捣:构造柱根部施工缝处在浇筑前宜先铺5cm厚与混凝土配合比一样的水泥砂浆或减石子混凝土。浇筑:用塔吊吊斗供料时应先将吊斗降至距铁盘50~60cm处将混凝土卸在铁盘上再用铁锹灌入模内不应用吊斗直接将混凝土卸入模内。浇筑混凝土构造柱时先将振捣棒插入柱底根部使其振动再灌入混凝土应分层浇筑、振捣每层厚度不超过60cm边下料边振捣一般浇筑高度不宜大于2m如能确保浇筑实亦可每层一次浇筑。混凝土振捣:振捣构造柱时振捣棒尽量靠近内墙插入。振捣圈梁混凝土时振捣棒与混凝土面应成斜角斜向振捣。振捣板缝混凝土时应选用φ30mm小型振捣棒。振捣层厚度不应超过振捣棒的1.25倍。浇筑混凝土时应注意保护钢筋位置及外砖墙、外墙板的防水构造不使其损害专人检查模板、钢筋是否变形、移位;螺栓、拉杆是否松动、脱落;发现漏浆等现象指派专人检修。外表抹平:圈梁、板缝混凝土每振捣完一段应随即用木抹子压实、抹平。外表不得有松散混凝土。3.5混凝土养护:混凝土浇筑完12h以内应对混凝土加以覆盖并浇水养护。常温时每日至少浇水两次养护时间不得少于7d。3.6填写混凝土施工记录制作混凝土试块。4质量4.1保证工程:水泥、砂、石、外加剂必须符合施工及有关的规定有出厂合格证、试验。混凝土配合比、搅拌、养护和施工缝处理符合的规定。按对混凝土进展取样、制作、养护和试验评定混凝土强度并符合设计要求。4.2根本工程:混凝土应振捣实不得有蜂窝、孔洞露筋、缝隙、夹渣。4.3允许偏向工程见表4-31。表4-31项次工程允许偏向〔mm〕检验砖混多层大模1构造柱中心线位置1010用经纬仪或尺量检查2构造柱层间错位883标高〔层高〕±10±10水准仪或尺量4截面尺寸+8-5+5-2尺量检查5垂直度每层1010用2m托线板检查全高10m以下1515用经纬仪或吊线检查10m以上20206外表平整度84用2m靠尺和楔形塞尺检查5成品保护5.1浇筑混凝土时不得污染清水砖墙面。5.2振捣混凝土时不得碰动钢筋、埋件防止移位。5.3钢筋有踩弯、移位或脱扣时及时调整、补好...

1、当您付费下载文档后,您只拥有了使用权限,并不意味着购买了版权,文档只能用于自身使用,不得用于其他商业用途(如 [转卖]进行直接盈利或[编辑后售卖]进行间接盈利)。
2、本站所有内容均由合作方或网友上传,本站不对文档的完整性、权威性及其观点立场正确性做任何保证或承诺!文档内容仅供研究参考,付费前请自行鉴别。
3、如文档内容存在违规,或者侵犯商业秘密、侵犯著作权等,请点击“违规举报”。

碎片内容

某学校教学楼混凝土施工技术交底

书海行舟+ 关注
实名认证
内容提供者

热爱教学事业,对互联网知识分享很感兴趣

确认删除?
VIP
微信客服
  • 扫码咨询
会员Q群
  • 会员专属群点击这里加入QQ群
客服邮箱
回到顶部