电脑桌面
添加小米粒文库到电脑桌面
安装后可以在桌面快捷访问

某大厦地下室及主体上部结构混凝土施工技术交底VIP免费

某大厦地下室及主体上部结构混凝土施工技术交底_第1页
1/3
某大厦地下室及主体上部结构混凝土施工技术交底_第2页
2/3
某大厦地下室及主体上部结构混凝土施工技术交底_第3页
3/3
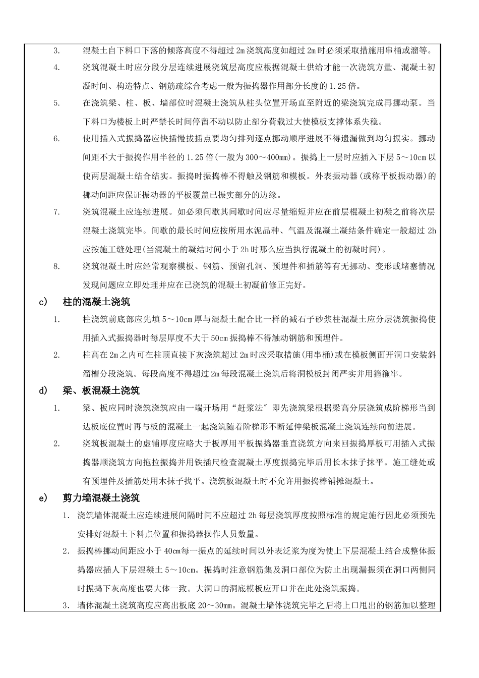
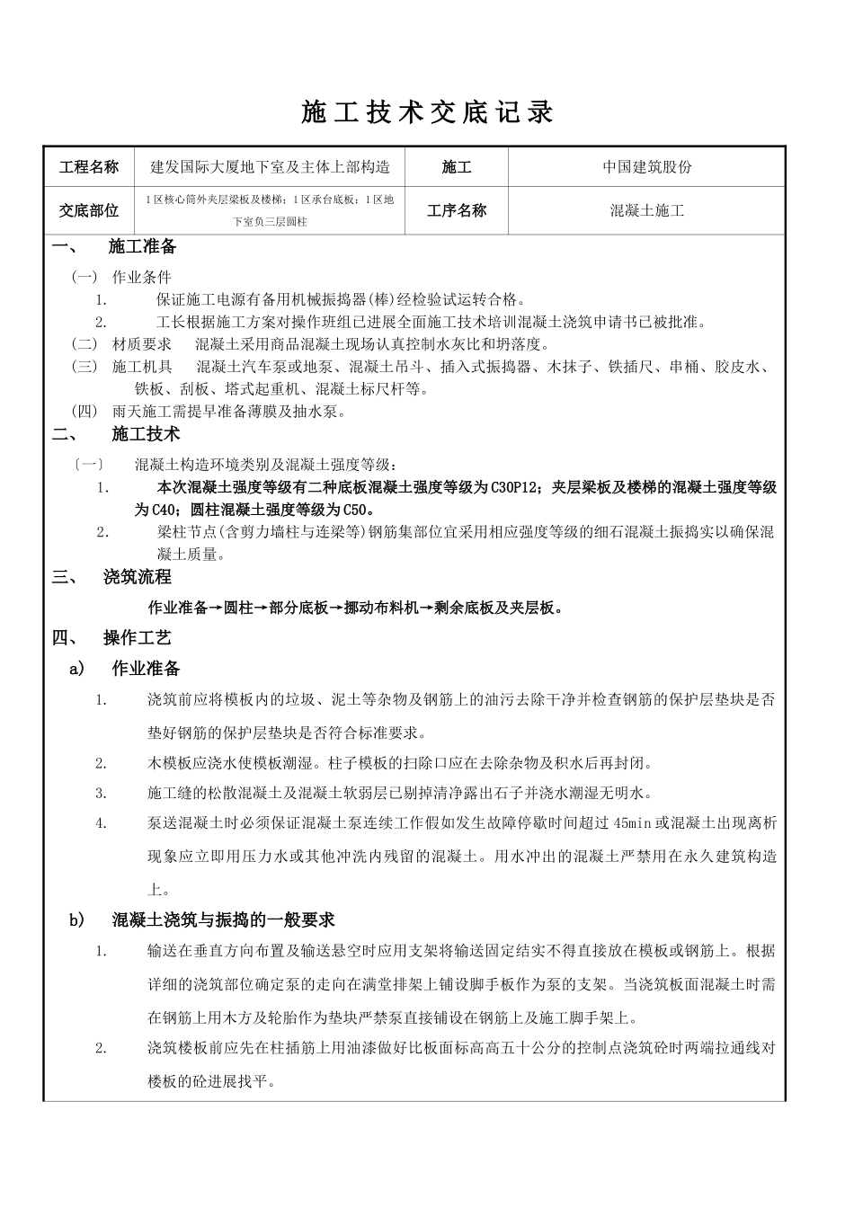
施工技术交底记录工程名称建发国际大厦地下室及主体上部构造施工中国建筑股份交底部位1区核心筒外夹层梁板及楼梯;1区承台底板;1区地下室负三层圆柱工序名称混凝土施工一、施工准备(一)作业条件1.保证施工电源有备用机械振捣器(棒)经检验试运转合格。2.工长根据施工方案对操作班组已进展全面施工技术培训混凝土浇筑申请书已被批准。(二)材质要求混凝土采用商品混凝土现场认真控制水灰比和坍落度。(三)施工机具混凝土汽车泵或地泵、混凝土吊斗、插入式振捣器、木抹子、铁插尺、串桶、胶皮水、铁板、刮板、塔式起重机、混凝土标尺杆等。(四)雨天施工需提早准备薄膜及抽水泵。二、施工技术〔一〕混凝土构造环境类别及混凝土强度等级:1.本次混凝土强度等级有二种底板混凝土强度等级为C30P12;夹层梁板及楼梯的混凝土强度等级为C40;圆柱混凝土强度等级为C50。2.梁柱节点(含剪力墙柱与连梁等)钢筋集部位宜采用相应强度等级的细石混凝土振捣实以确保混凝土质量。三、浇筑流程作业准备→圆柱→部分底板→挪动布料机→剩余底板及夹层板。四、操作工艺a)作业准备1.浇筑前应将模板内的垃圾、泥土等杂物及钢筋上的油污去除干净并检查钢筋的保护层垫块是否垫好钢筋的保护层垫块是否符合标准要求。2.木模板应浇水使模板潮湿。柱子模板的扫除口应在去除杂物及积水后再封闭。3.施工缝的松散混凝土及混凝土软弱层已剔掉清净露出石子并浇水潮湿无明水。4.泵送混凝土时必须保证混凝土泵连续工作假如发生故障停歇时间超过45min或混凝土出现离析现象应立即用压力水或其他冲洗内残留的混凝土。用水冲出的混凝土严禁用在永久建筑构造上。b)混凝土浇筑与振捣的一般要求1.输送在垂直方向布置及输送悬空时应用支架将输送固定结实不得直接放在模板或钢筋上。根据详细的浇筑部位确定泵的走向在满堂排架上铺设脚手板作为泵的支架。当浇筑板面混凝土时需在钢筋上用木方及轮胎作为垫块严禁泵直接铺设在钢筋上及施工脚手架上。2.浇筑楼板前应先在柱插筋上用油漆做好比板面标高高五十公分的控制点浇筑砼时两端拉通线对楼板的砼进展找平。3.混凝土自下料口下落的倾落高度不得超过2m浇筑高度如超过2m时必须采取措施用串桶或溜等。4.浇筑混凝土时应分段分层连续进展浇筑层高度应根据混凝土供给才能一次浇筑方量、混凝土初凝时间、构造特点、钢筋疏综合考虑一般为振捣器作用部分长度的1.25倍。5.在浇筑梁、柱、板、墙部位时混凝土浇筑从柱头位置开场直至附近的梁浇筑完成再挪动泵。当下料口为楼板上时严禁长时间停留不动以防止部分荷载过大使模板支撑体系失稳。6.使用插入式振捣器应快插慢拔插点要均匀排列逐点挪动顺序进展不得遗漏做到均匀振实。挪动间距不大于振捣作用半径的1.25倍(一般为300~400mm)。振捣上一层时应插入下层5~10cm以使两层混凝土结合结实。振捣时振捣棒不得触及钢筋和模板。外表振动器(或称平板振动器)的挪动间距应保证振动器的平板覆盖已振实部分的边缘。7.浇筑混凝土应连续进展。如必须间歇其间歇时间应尽量缩短并应在前层棍凝土初凝之前将次层混凝土浇筑完毕。间歇的最长时间应按所用水泥品种、气温及混凝土凝结条件确定一般超过2h应按施工缝处理(当混凝土的凝结时间小于2h时那么应当执行混凝土的初凝时间)。8.浇筑混凝土时应经常观察模板、钢筋、预留孔洞、预埋件和插筋等有无挪动、变形或堵塞情况发现问题应立即处理并应在已浇筑的混凝土初凝前修正完好。c)柱的混凝土浇筑1.柱浇筑前底部应先填5~10cm厚与混凝土配合比一样的减石子砂浆柱混凝土应分层浇筑振捣使用插入式振捣器时每层厚度不大于50cm振捣棒不得触动钢筋和预埋件。2.柱高在2m之内可在柱顶直接下灰浇筑超过2m时应采取措施(用串桶)或在模板侧面开洞口安装斜溜槽分段浇筑。每段高度不得超过2m每段混凝土浇筑后将洞模板封闭严实并用箍箍牢。d)梁、板混凝土浇筑1.梁、板应同时浇筑浇筑应由一端开场用“赶浆法〞即先浇筑梁根据梁高分层浇筑成阶梯形当到达板底位置时再与板的混凝土一起浇筑随着阶梯形不断延伸梁板混凝土浇筑连续向前进展。2.浇筑板混凝土的虚铺厚度应略大于板厚用平板振捣器垂直浇筑方向来回振捣厚板可用插入式振捣...

1、当您付费下载文档后,您只拥有了使用权限,并不意味着购买了版权,文档只能用于自身使用,不得用于其他商业用途(如 [转卖]进行直接盈利或[编辑后售卖]进行间接盈利)。
2、本站所有内容均由合作方或网友上传,本站不对文档的完整性、权威性及其观点立场正确性做任何保证或承诺!文档内容仅供研究参考,付费前请自行鉴别。
3、如文档内容存在违规,或者侵犯商业秘密、侵犯著作权等,请点击“违规举报”。

碎片内容

某大厦地下室及主体上部结构混凝土施工技术交底

您可能关注的文档

确认删除?
VIP
微信客服
  • 扫码咨询
会员Q群
  • 会员专属群点击这里加入QQ群
客服邮箱
回到顶部