电脑桌面
添加小米粒文库到电脑桌面
安装后可以在桌面快捷访问

业务部 职务说明书01-07VIP免费

业务部 职务说明书01-07_第1页
1/10
业务部 职务说明书01-07_第2页
2/10
业务部 职务说明书01-07_第3页
3/10
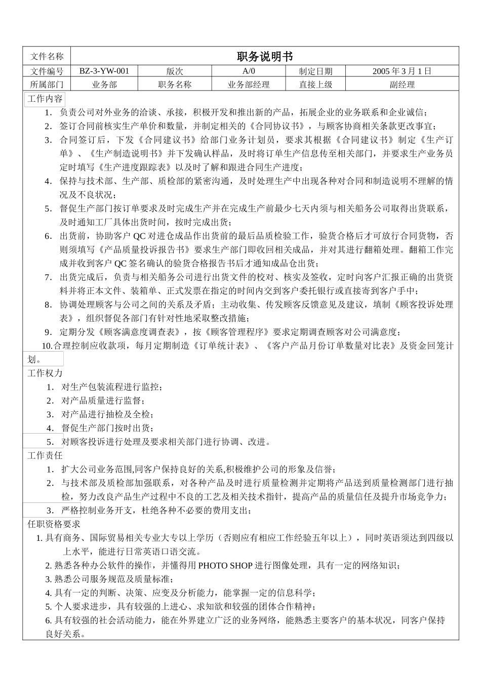
文件名称职务说明书文件编号BZ-3-YW-001版次A/0制定日期2005年3月1日所属部门业务部职务名称业务部经理直接上级副经理工作内容1.负责公司对外业务的洽谈、承接,积极开发和推出新的产品,拓展企业的业务联系和企业诚信;2.签订合同前核实生产单价和数量,并制定相关的《合同协议书》,与顾客协商相关条款更改事宜;3.合同签订后,下发《合同建议书》给部门业务计划员,要求其根据《合同建议书》制定《生产订单》、《生产制造说明书》并下发确认样品,及时将订单生产信息传至相关部门,并要求生产业务员定时填写《生产进度跟踪表》以及时了解和跟进合同生产进度;4.保持与技术部、生产部、质检部的紧密沟通,及时处理生产中出现各种对合同和制造说明不理解的情况及不良状况;5.督促生产部门按订单要求及时完成生产并在完成生产前最少七天内须与相关船务公司取得出货联系,及时通知工厂具体出货时间,按时完成出货;6.出货前,协助客户QC对进仓成品作出货前的最后品质检验工作,验货合格后才可放行合同货物,否则须填写《产品质量投诉报告书》要求生产部门即收回相关成品,并对其进行翻箱处理。翻箱工作完成并收到客户QC签名确认的验货合格报告书后才通知成品仓出货;7.出货完成后,负责与相关船务公司进行出货文件的校对、核实及签收,定时向客户汇报正确的出货资料并将正本文件、装箱单、正式发票在指定的时间内交到客户委托银行或直接寄到客户手中;8.协调处理顾客与公司之间的关系及矛盾;主动收集、传发顾客反馈意见及建议,填制《顾客投诉处理表》,组织督促各部门有针对性地采取整改措施;9.定期分发《顾客满意度调查表》,按《顾客管理程序》要求定期调查顾客对公司满意度;10.合理控制应收款项,每月定期制造《订单统计表》、《客户产品月份订单数量对比表》及资金回笼计划。工作权力1.对生产包装流程进行监控;2.对产品质量进行监督;3.对产品进行抽检及全检;4.督促生产部门按时出货;5.对顾客投诉进行处理及要求相关部门进行协调、改进。工作责任1.扩大公司业务范围,同客户保持良好的关系,积极维护公司的形象及信誉;2.与技术部及质检部加强联系,对各种产品及时进行质量检测并定期将产品送到质量检测部门进行抽检,努力改良产品生产过程中不良的工艺及相关技术指针,提高产品的质量信任及提升市场竞争力;3.严格控制业务开支,杜绝各种不必要的费用支出;任职资格要求1.具有商务、国际贸易相关专业大专以上学历(否则应有相应工作经验五年以上),同时英语须达到四级以上水平,能进行日常英语口语交流。2.熟悉各种办公软件的操作,并懂得用PHOTOSHOP进行图像处理,具有一定的网络知识;3.熟悉公司服务规范及质量标准;4.具有一定的判断、决策、应变及分析能力,能掌握一定的信息科学;5.个人要求进步,具有较强的上进心、求知欲和较强的团体合作精神;6.具有较强的社会活动能力,能在外界建立广泛的业务网络,能熟悉主要客户的基本状况,同客户保持良好关系。文件名称职务说明书文件编号BZ-3-YW-002版次A/0制定日期2005年3月1日所属部门业务部职务名称成品仓管直接上级业务部经理工作内容1.务组下发的《生产订单》及《生产制造说明书》后,应及时认真校对,并将其与技术部下发的《生产通知令》进行校对,对有疑问的《生产订单》配码、《生产制造说明书》或《生产通知令》,应及时联系内务组及技术部进行更改、修正;2.认真、严格按《生产合同》内容签收生产部已完成的合同成品,并仔细填写《合同成品交接明细表》,确保成品内盒配码明细准确无误;3.根据内务组下发的《生产制造说明书》认真校对生产部所完成的各成品的外箱包装及相关唛头,如成品及包装需计算机码及外箱贴纸的,则需根据《计算机码及外箱贴纸明细》校对相应合同的成品包装是否符合要求,对有疑难的包装说明及不符合要求的成品包装,则需立即通知内务组、品检部和生产部重新进行校对,并及时协助相关责任部门进行修正;对符合要求的成品同意其进行归仓管理并认真填写《合同成品进仓明细表》;4.认真管理成品仓,须对合格成品及不合格成品进行严格的划分及标识,划分出货区及不良品...

1、当您付费下载文档后,您只拥有了使用权限,并不意味着购买了版权,文档只能用于自身使用,不得用于其他商业用途(如 [转卖]进行直接盈利或[编辑后售卖]进行间接盈利)。
2、本站所有内容均由合作方或网友上传,本站不对文档的完整性、权威性及其观点立场正确性做任何保证或承诺!文档内容仅供研究参考,付费前请自行鉴别。
3、如文档内容存在违规,或者侵犯商业秘密、侵犯著作权等,请点击“违规举报”。

碎片内容

业务部 职务说明书01-07

您可能关注的文档

确认删除?
VIP
微信客服
  • 扫码咨询
会员Q群
  • 会员专属群点击这里加入QQ群
客服邮箱
回到顶部