电脑桌面
添加小米粒文库到电脑桌面
安装后可以在桌面快捷访问

教学楼新建工程施工组织设计方案VIP免费

教学楼新建工程施工组织设计方案_第1页
1/26
教学楼新建工程施工组织设计方案_第2页
2/26
教学楼新建工程施工组织设计方案_第3页
3/26
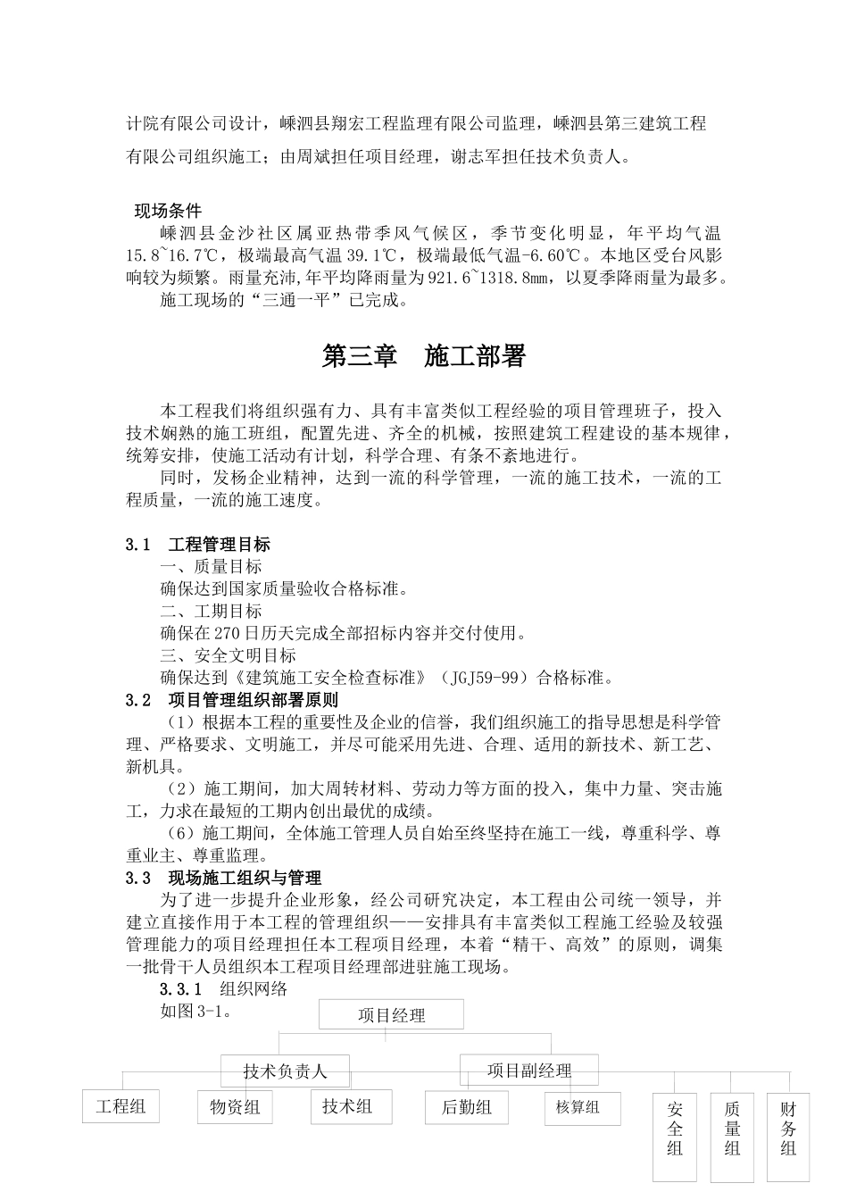
第一章编制说明高品质是我公司不变的追求与承诺,对于本工程,我们将一如既往地实施品牌战略,以进一步提升企业形象。选派具有丰富工程施工经验的优秀项目经理高卫明、项目施工管理人员和施工班组进场施工,尽责守诚,科学管理,精心施工,确保建设单位满意,将本工程建设成为合格工程。1.1本施工组织设计编制依据(1)嵊泗县职业技术教育培训中心教学新建工程施工招标文件。(2)上海同设建筑设计院有限公司的施工图纸。(3)国家现行法律法规,包括:《中华人民共和国建筑法》、《中华人民共和国招标投标法》、《建设工程质量管理条例》、《房屋建筑和市政基础设施工程施工招标投标管理办法》以及其它有关规定。(4)《建筑工程项目管理规范》BG/T50326-2006。(5)工程建设标准强制性条文,国家现行的有关施工质量验收规范、技术标准及省市有关规定。(6)国家现行的有关建设工程施工现场管理规定、安全技术规范与操作规程,省市有关安全、文明、消防等规定。(7)类似工程项目施工经验资料。(8)施工现场实地踏勘。1.2本施工组织设计编制的基本原则(1)认真贯彻国家对工程建设的各项方针和政策,严格执行工程建设程序。遵守招标文件的规定与投标书的承诺。(2)保证重点,统筹安排,遵循建筑施工工艺及其技术规律,坚持合理的施工程序和施工顺序。(3)尽量利用先进施工技术,科学地确定施工方案。(4)严格控制工程质量,确保安全施工,努力缩短工期,不断降低工程成本。(5)充分利用现有施工机械和设备,扩大机械化施工范围,提高施工项目机械化程度;不断改善劳动条件,提高劳动生产率。(6)科学地安排冬期和雨季施工项目,保证全年施工的均衡性和连续性。(7)科学地规划施工平面图,减少施工用地;合理储存建设物资,减少物资运输量。第二章工程概况嵊泗县职业技术培训中心教学楼新建工程位于嵊泗县菜园镇基湖。总建筑面积1606㎡,建筑基底面积435㎡,建筑层数四层,建筑高度15.9米(室外地面至屋面),建筑类别为公共建筑。设计使用年限:50年。本工程室内地坪设计标高±0.000相当于7.180米(以1985国家高程为准),室内外高差0.30米。本工程由浙江省嵊泗县职业技术教育培训中心投资建设,上海同设建筑设计院有限公司设计,嵊泗县翔宏工程监理有限公司监理,嵊泗县第三建筑工程有限公司组织施工;由周斌担任项目经理,谢志军担任技术负责人。现场条件嵊泗县金沙社区属亚热带季风气候区,季节变化明显,年平均气温15.8~16.7℃,极端最高气温39.1℃,极端最低气温-6.60℃。本地区受台风影响较为频繁。雨量充沛,年平均降雨量为921.6~1318.8mm,以夏季降雨量为最多。施工现场的“三通一平”已完成。第三章施工部署本工程我们将组织强有力、具有丰富类似工程经验的项目管理班子,投入技术娴熟的施工班组,配置先进、齐全的机械,按照建筑工程建设的基本规律,统筹安排,使施工活动有计划,科学合理、有条不紊地进行。同时,发杨企业精神,达到一流的科学管理,一流的施工技术,一流的工程质量,一流的施工速度。3.1工程管理目标一、质量目标确保达到国家质量验收合格标准。二、工期目标确保在270日历天完成全部招标内容并交付使用。三、安全文明目标确保达到《建筑施工安全检查标准》(JGJ59-99)合格标准。3.2项目管理组织部署原则(1)根据本工程的重要性及企业的信誉,我们组织施工的指导思想是科学管理、严格要求、文明施工,并尽可能采用先进、合理、适用的新技术、新工艺、新机具。(2)施工期间,加大周转材料、劳动力等方面的投入,集中力量、突击施工,力求在最短的工期内创出最优的成绩。(6)施工期间,全体施工管理人员自始至终坚持在施工一线,尊重科学、尊重业主、尊重监理。3.3现场施工组织与管理为了进一步提升企业形象,经公司研究决定,本工程由公司统一领导,并建立直接作用于本工程的管理组织——安排具有丰富类似工程施工经验及较强管理能力的项目经理担任本工程项目经理,本着“精干、高效”的原则,调集一批骨干人员组织本工程项目经理部进驻施工现场。3.3.1组织网络如图3-1。项目经理技术负责人项目副经理工程组物资组技术组后勤组核算组安全组质...

1、当您付费下载文档后,您只拥有了使用权限,并不意味着购买了版权,文档只能用于自身使用,不得用于其他商业用途(如 [转卖]进行直接盈利或[编辑后售卖]进行间接盈利)。
2、本站所有内容均由合作方或网友上传,本站不对文档的完整性、权威性及其观点立场正确性做任何保证或承诺!文档内容仅供研究参考,付费前请自行鉴别。
3、如文档内容存在违规,或者侵犯商业秘密、侵犯著作权等,请点击“违规举报”。

碎片内容

教学楼新建工程施工组织设计方案

确认删除?
VIP
微信客服
  • 扫码咨询
会员Q群
  • 会员专属群点击这里加入QQ群
客服邮箱
回到顶部