电脑桌面
添加小米粒文库到电脑桌面
安装后可以在桌面快捷访问

保洁员奖惩制度汇编VIP免费

保洁员奖惩制度汇编_第1页
1/7
保洁员奖惩制度汇编_第2页
2/7
保洁员奖惩制度汇编_第3页
3/7
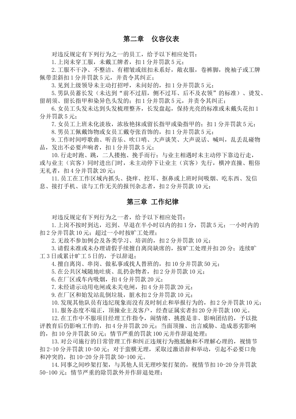
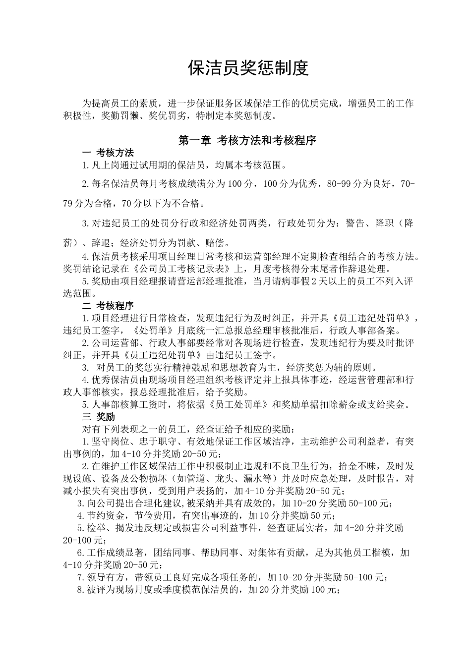
保洁员奖惩制度为提高员工的素质,进一步保证服务区域保洁工作的优质完成,增强员工的工作积极性,奖勤罚懒、奖优罚劣,特制定本奖惩制度。第一章考核方法和考核程序一考核方法1.凡上岗通过试用期的保洁员,均属本考核范围。2.每名保洁员每月考核成绩满分为100分,100分为优秀,80-99分为良好,70-79分为合格,70分以下为不合格。3.对违纪员工的处罚分行政和经济处罚两类,行政处罚分为:警告、降职(降薪)、辞退;经济处罚分为罚款、赔偿。4.保洁员考核采用项目经理日常考核和运营部经理不定期检查相结合的考核方法。奖罚结论记录在《公司员工考核记录表》上,月度考核得分末尾者作辞退处理。5.奖励由项目经理报请营运部经理批准,当月请病事假2天以上的员工不列入评选范围。二考核程序1.项目经理进行日常检查,发现违纪行为及时纠正,并开具《员工违纪处罚单》,违纪员工签字,《处罚单》月底统一汇总报总经理审核批准后,行政人事部备案。2.公司运营部、行政人事部要经常对各现场进行检查,发现违纪行为要及时批评纠正,并开具《员工违纪处罚单》由违纪员工签字。3.对员工的奖惩实行精神鼓励和思想教育为主,经济奖惩为辅的原则。4.优秀保洁员由现场项目经理组织考核评定并上报具体事迹,经运营管理部和行政人事部核实,报总经理批准后,给予奖励。5.人事部核算工资时,将依据《员工处罚单》和奖励单据扣除薪金或支給奖金。三奖励对有下列表现之一的员工,经查证给予相应的奖励:1.坚守岗位、忠于职守、有效地保证工作区域洁净,主动维护公司利益者,有突出事例的,加4-10分并奖励20-50元;2.在维护工作区域保洁工作中积极制止违规和不良卫生行为,拾金不昧,及时发现设施、设备及公物损坏(如管道、龙头、漏水等)并及时应急处理,及时报告,对减小损失有突出事例,受到用户表扬的,加4-10分并奖励20-50元;3.向公司提出合理化建议,被采纳并具有成效的,加10-20分奖励50-100元;4.节约资金,节俭费用,有突出事迹的,加10分并奖励50元;5.检举、揭发违反规定或损害公司利益事件,经查证属实者,加4-20分并奖励20-100元;6.工作成绩显著,团结同事、帮助同事、对集体有贡献,足为其他员工楷模,加4-10分并奖励20-50元;7.领导有方,带领员工良好完成各项任务的,加10-20分并奖励50-100元;8.被评为现场月度或季度模范保洁员的,加20分并奖励100元;第二章仪容仪表对违反规定有下列行为之一的员工,给予以下相应处罚:1.上岗未穿工服,未戴工牌者,扣1分并罚款5元;2.工服不干净、不整洁、有褶皱或纽扣未系好,敞衣服,卷裤脚,挽袖子或工牌佩带歪斜扣1分并罚款5元,并责令其纠正;3.见到上级领导未主动打招呼,未问好的,扣1分并罚款5元;5.男队员蓄长发(未达到“前不过眉,侧不过耳、后不及衣领”的标准)、烫发、留胡须、留长指甲和染异色头发的;扣1分并罚款5元,并责令其纠正;6.女员工头发未达到头发梳理整齐,长发盘起,保持光亮的标准或未戴头花扣1分并罚款5元;7.女员工上班未化淡妆,浓妆艳抹或留长指甲或染指甲的;扣1分并罚款5元;8.男员工佩戴饰物或女员工戴夸张首饰的,扣1分并罚款5元;9.工作时间哼歌曲、听音乐、吹口哨、大声谈笑、大声说话、喊叫,乱丢乱碰物品,发出不必要声响者,扣1分并罚款5元;10.行走时跑、跳,二人搂抱、挽手而行;与业主相遇时未主动停下靠边行走,或与业主(宾客)同时进出门时,未主动停下让业主(宾客)先行,横冲直撞、粗俗无礼者,扣4分并罚款20元;11.员工在工作区域内抓头、挠痒、挖耳、抠鼻或上班时间吸烟、吃东西、发信息、接打手机、读与工作无关的报刊杂志者,扣2分并罚款10元;第三章工作纪律对违反规定有下列行为之一者,给予以下相应处罚:1.上岗不按时到达,迟到、早退在半小时以内的扣1分,罚款5元;一小时内的扣2分并罚款10元;超过一小时按旷工处理;2.无故不参加例会及各类学习、培训的,扣2分并罚款10元;3.请假未准或未办理请假手续擅自离岗缺席的,按旷工处理并扣20分;连续旷工3日或累计旷工5日的,予以辞退;4.擅自离岗、串岗、做私事或找人替班的,扣10分并罚款50元;5.在公共区域随地吐痰、乱扔杂物者,扣...

1、当您付费下载文档后,您只拥有了使用权限,并不意味着购买了版权,文档只能用于自身使用,不得用于其他商业用途(如 [转卖]进行直接盈利或[编辑后售卖]进行间接盈利)。
2、本站所有内容均由合作方或网友上传,本站不对文档的完整性、权威性及其观点立场正确性做任何保证或承诺!文档内容仅供研究参考,付费前请自行鉴别。
3、如文档内容存在违规,或者侵犯商业秘密、侵犯著作权等,请点击“违规举报”。

碎片内容

保洁员奖惩制度汇编

确认删除?
VIP
微信客服
  • 扫码咨询
会员Q群
  • 会员专属群点击这里加入QQ群
客服邮箱
回到顶部