电脑桌面
添加小米粒文库到电脑桌面
安装后可以在桌面快捷访问

上海市食品卫生许可证申请书(适用于食品销售、食品现制现售、食品储运、食品交易市场、其他食品经营方式)VIP免费

上海市食品卫生许可证申请书(适用于食品销售、食品现制现售、食品储运、食品交易市场、其他食品经营方式)_第1页
1/16
上海市食品卫生许可证申请书(适用于食品销售、食品现制现售、食品储运、食品交易市场、其他食品经营方式)_第2页
2/16
上海市食品卫生许可证申请书(适用于食品销售、食品现制现售、食品储运、食品交易市场、其他食品经营方式)_第3页
3/16
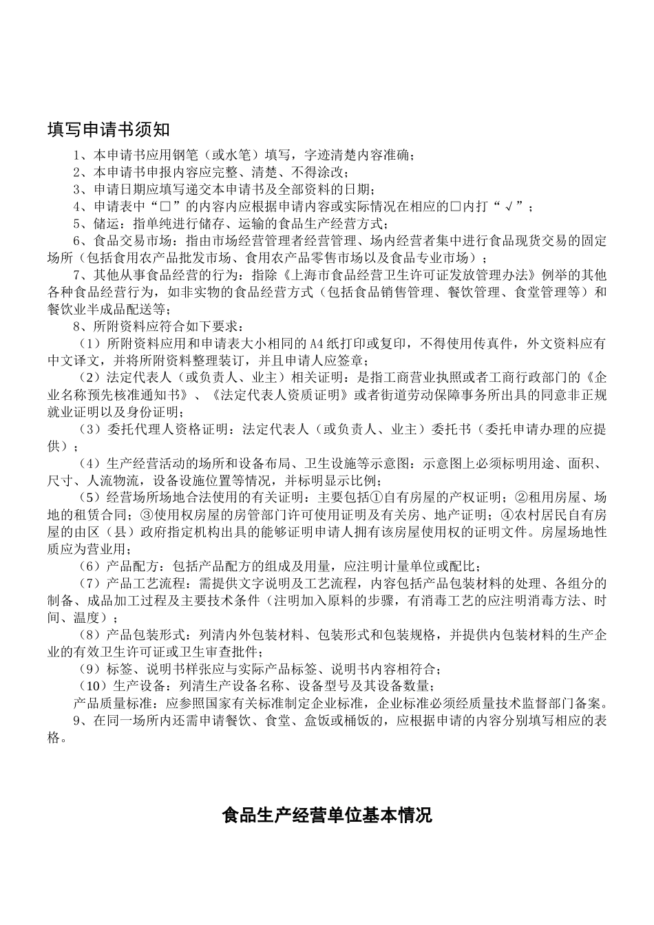
(沪)食()证字[]第号上海市食品卫生许可证申请书(适用于食品销售、食品现制现售、食品储运、食品交易市场、其他食品经营方式)名称上海ABC有限公司地址上海市黄浦区路号电话12345678邮编200000上海市食品药品监督管理局制填写申请书须知1、本申请书应用钢笔(或水笔)填写,字迹清楚内容准确;2、本申请书申报内容应完整、清楚、不得涂改;3、申请日期应填写递交本申请书及全部资料的日期;4、申请表中“□”的内容内应根据申请内容或实际情况在相应的□内打“√”;5、储运:指单纯进行储存、运输的食品生产经营方式;6、食品交易市场:指由市场经营管理者经营管理、场内经营者集中进行食品现货交易的固定场所(包括食用农产品批发市场、食用农产品零售市场以及食品专业市场);7、其他从事食品经营的行为:指除《上海市食品经营卫生许可证发放管理办法》例举的其他各种食品经营行为,如非实物的食品经营方式(包括食品销售管理、餐饮管理、食堂管理等)和餐饮业半成品配送等;8、所附资料应符合如下要求:(1)所附资料应用和申请表大小相同的A4纸打印或复印,不得使用传真件,外文资料应有中文译文,并将所附资料整理装订,并且申请人应签章;(2)法定代表人(或负责人、业主)相关证明:是指工商营业执照或者工商行政部门的《企业名称预先核准通知书》、《法定代表人资质证明》或者街道劳动保障事务所出具的同意非正规就业证明以及身份证明;(3)委托代理人资格证明:法定代表人(或负责人、业主)委托书(委托申请办理的应提供);(4)生产经营活动的场所和设备布局、卫生设施等示意图:示意图上必须标明用途、面积、尺寸、人流物流,设备设施位置等情况,并标明显示比例;(5)经营场所场地合法使用的有关证明:主要包括①自有房屋的产权证明;②租用房屋、场地的租赁合同;③使用权房屋的房管部门许可使用证明及有关房、地产证明;④农村居民自有房屋的由区(县)政府指定机构出具的能够证明申请人拥有该房屋使用权的证明文件。房屋场地性质应为营业用;(6)产品配方:包括产品配方的组成及用量,应注明计量单位或配比;(7)产品工艺流程:需提供文字说明及工艺流程,内容包括产品包装材料的处理、各组分的制备、成品加工过程及主要技术条件(注明加入原料的步骤,有消毒工艺的应注明消毒方法、时间、温度);(8)产品包装形式:列清内外包装材料、包装形式和包装规格,并提供内包装材料的生产企业的有效卫生许可证或卫生审查批件;(9)标签、说明书样张应与实际产品标签、说明书内容相符合;(10)生产设备:列清生产设备名称、设备型号及其设备数量;产品质量标准:应参照国家有关标准制定企业标准,企业标准必须经质量技术监督部门备案。9、在同一场所内还需申请餐饮、食堂、盒饭或桶饭的,应根据申请的内容分别填写相应的表格。食品生产经营单位基本情况单位名称上海ABC有限公司地址上海市黄浦区路号法定代表人负责人业主是否为有效期届满申请延续(不适用于临时证)是□否上级主管部门□无,有(具体名称)从业人员数()人联系电话12345678食品卫生管理人员负责人姓名,人数人,专职人,兼职人检验人员负责人姓名,人数人,专职人,兼职人经营方式与范围销售性质:大卖场,□超市,□便利店,□食品店,□食用农产品市场内柜台或摊位,□其他食品交易市场内柜台或摊位,□其他()预包装食品,散装食品含熟食卤味,□不含熟食卤味,含冷冻(藏)食品,□不含冷冻冷(藏)食品储运□含冷冻(藏)食品,□不含冷冻冷藏食品现制现售性质;□食用农产品市场内,□其它食品交易市场内,大卖场(超市)内□食品店内,□其他()□冷冻饮品:□冰淇淋;□棒冰雪糕;□冰霜刨冰;□软冰淇淋;□其他()□饮料:□包装饮用水:□天然矿泉水、□自然来源饮用水、□饮用纯净水、□饮用矿物质水、□其他饮用水;□果蔬汁:□果蔬汁、□果蔬汁饮料、□浓缩果蔬汁;□蛋白饮料:□含乳饮料、□植物蛋白饮料;□水基调味饮料:□碳酸饮料、□非碳酸饮料、□特殊用途饮料;□固体饮...

1、当您付费下载文档后,您只拥有了使用权限,并不意味着购买了版权,文档只能用于自身使用,不得用于其他商业用途(如 [转卖]进行直接盈利或[编辑后售卖]进行间接盈利)。
2、本站所有内容均由合作方或网友上传,本站不对文档的完整性、权威性及其观点立场正确性做任何保证或承诺!文档内容仅供研究参考,付费前请自行鉴别。
3、如文档内容存在违规,或者侵犯商业秘密、侵犯著作权等,请点击“违规举报”。

碎片内容

上海市食品卫生许可证申请书(适用于食品销售、食品现制现售、食品储运、食品交易市场、其他食品经营方式)

您可能关注的文档

确认删除?
VIP
微信客服
  • 扫码咨询
会员Q群
  • 会员专属群点击这里加入QQ群
客服邮箱
回到顶部