电脑桌面
添加小米粒文库到电脑桌面
安装后可以在桌面快捷访问

绩效改进的影响因素分析VIP免费

绩效改进的影响因素分析_第1页
1/22
绩效改进的影响因素分析_第2页
2/22
绩效改进的影响因素分析_第3页
3/22
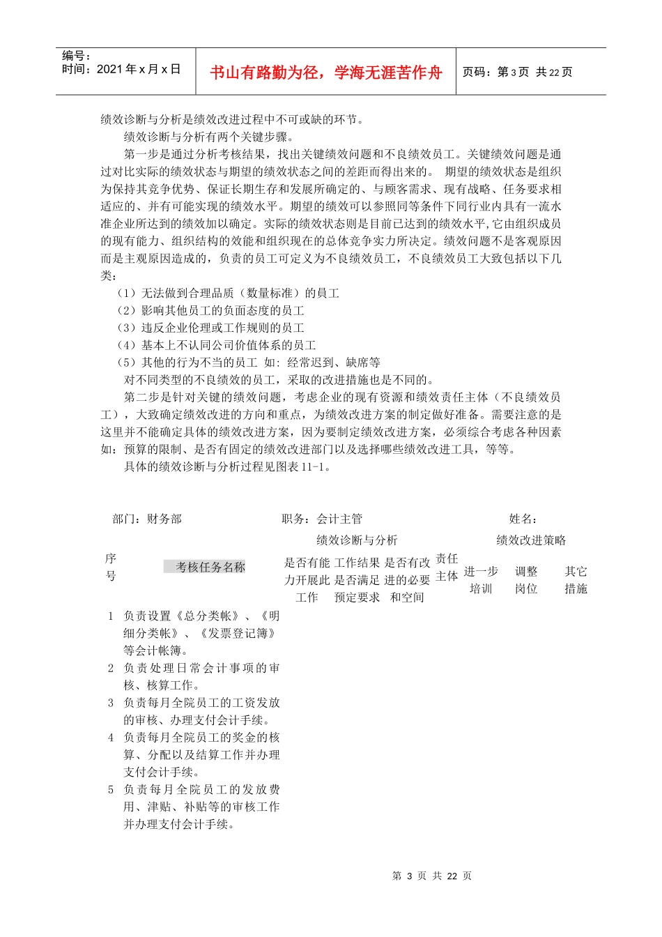
第1页共22页编号:时间:2021年x月x日书山有路勤为径,学海无涯苦作舟页码:第1页共22页第十一章绩效改进绩效改进是绩效管理过程中的一个重要环节。传统绩效考核的目的是通过对员工的工作业绩进行评估,将评估结果作为确定员工薪酬、奖惩、晋升或降级的标准。而现代绩效管理的目的不限如此,员工能力的不断提高以及绩效的持续改进才是其根本目的。所以,绩效改进工作的成功与否,是绩效管理过程能否发挥效用的关键一、绩效改进的指导思想及绩效改进过程绩效改进是这样一个过程:首先,要分析员工的绩效考核结果,找出员工绩效中存在的问题;其次,要针对存在的问题制定合理的绩效改进方案,并确保其能够有效地实施,如个性化的培训,等。要做好绩效改进工作,首先必须明确它的指导思想,绩效改进的指导思想主要体现在以下几点:1.绩效改进是绩效考核的后续工作,所以,绩效改进的出发点是对员工现实工作的考核,不能将这两个环节的工作割裂开来考虑。由于绩效考核强调的是人与标准比,而非人与人比。因此,绩效改进的需求,应当是在与标准比较的基础上确定的。绩效标准的确定应该是客观的,而不是主观任意的,只有找到标准绩效与实际绩效之间的差距(而非员工与员工之间绩效的差距),才能明确绩效改进的需求。通过员工之间比较进行的考核,只能恶化员工之间的关系,增加员工对绩效考核的抵触情绪;而通过人与标准比较进行的考核,由于有了客观评判的标准,员工从心理上更能接受绩效管理,因为他们明白绩效管理的目的确实是为了改进他们的绩效。2.绩效改进必须自然地融入部门日常管理工作之中,才有其存在价值。绩效改进不是管理者的附加工作,不是企业在特殊情况下追加给管理者的特殊任务,它应该成为管理者日常工作的一部分,管理者不应该把它当成一种负担,而应该把它看作是一项日常的管理任务来对待。当然,这种自然融入的达成,一方面有赖于优秀的企业文化对管理者和员工的理念灌输,使他们真正认可绩效改进的意义和价值,另一方面有赖于第2页共22页第1页共22页编号:时间:2021年x月x日书山有路勤为径,学海无涯苦作舟页码:第2页共22页部门内双向沟通的制度化、规范化,这是做好绩效改进工作的制度基础。3.帮助下属改进绩效、提升能力,与完成管理任务一样都是管理者义不容辞的责任。管理者不应该以“没有时间和精力”、“绩效改进效果不明显”等各种理由来加以推脱。对绩效管理的一个普遍的误解是,管理者常常认为它是"事后"讨论,其目的仅仅是抓住那些犯过的错误和绩效低下的问题。这实际上不是绩效管理的核心。绩效管理并不是以反光镜的形式来找员工的不足,它是为了防止问题发生,找出通向成功的障碍,从而提高下属的业绩和能力,以免日后付出更大的代价。所以,管理者应该勇于承担绩效改进的责任。组织在寻找和运用改进绩效的方法时,往往在没有进行系统的绩效分析的情况下,就匆匆进行组织干预,而且所用的干预手段常常是单一的,结果是治标不治本。事实上,组织是一个整体,无论是组织绩效,还是组织中个体绩效的改进,都应该首先对各种制约要素,及其相互关系进行系统分析,并在此基础上产生综合的干预和改进方案并加以实施。人类绩效技术正好体现了这种改进理念。下面简单介绍一下这种技术。人类绩效技术是近几年在西方发达国家管理界发展很快的新兴应用学科,它是一种系统程序或过程,以此来识别绩效改进的机会,设定绩效标准,确认绩效改进的策略,进行投入产出分析,选择改进方案,保证对现存系统进行整合,评估绩效改进方案或策略的有效性,以及该案的执行情况。人类绩效技术是一个实践性领域,它在很大程度上是在企业实践者改进绩效过程中所获得的经验和认识的基础上演变而来的。作为一个新兴的领域,人类绩效技术吸收了诸如系统论、行为科学、认知科学、神经科学和人力资源管理等学科的知识。虽然它重视理论基础研究,但因具有很强的实践性,所以它在应用领域有着更为迅速的发展。人类绩效技术的典型特征是:①是一套结构化的应用性方法和程序。用以识别绩效差距,以可观察和可测量的方式确定其特征,对其进行分析,选择适当的干预措施,并以可监控的方式加以应用。②强调系统性。它...

1、当您付费下载文档后,您只拥有了使用权限,并不意味着购买了版权,文档只能用于自身使用,不得用于其他商业用途(如 [转卖]进行直接盈利或[编辑后售卖]进行间接盈利)。
2、本站所有内容均由合作方或网友上传,本站不对文档的完整性、权威性及其观点立场正确性做任何保证或承诺!文档内容仅供研究参考,付费前请自行鉴别。
3、如文档内容存在违规,或者侵犯商业秘密、侵犯著作权等,请点击“违规举报”。

碎片内容

绩效改进的影响因素分析

确认删除?
VIP
微信客服
  • 扫码咨询
会员Q群
  • 会员专属群点击这里加入QQ群
客服邮箱
回到顶部