电脑桌面
添加小米粒文库到电脑桌面
安装后可以在桌面快捷访问

适用于各企业的奖惩制度VIP免费

适用于各企业的奖惩制度_第1页
1/7
适用于各企业的奖惩制度_第2页
2/7
适用于各企业的奖惩制度_第3页
3/7
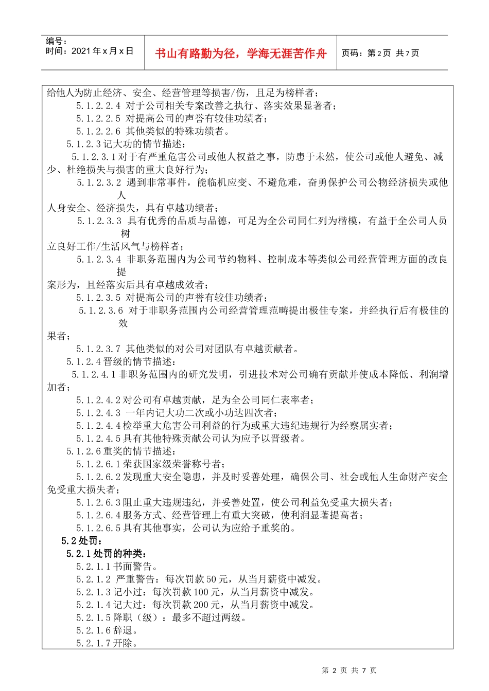
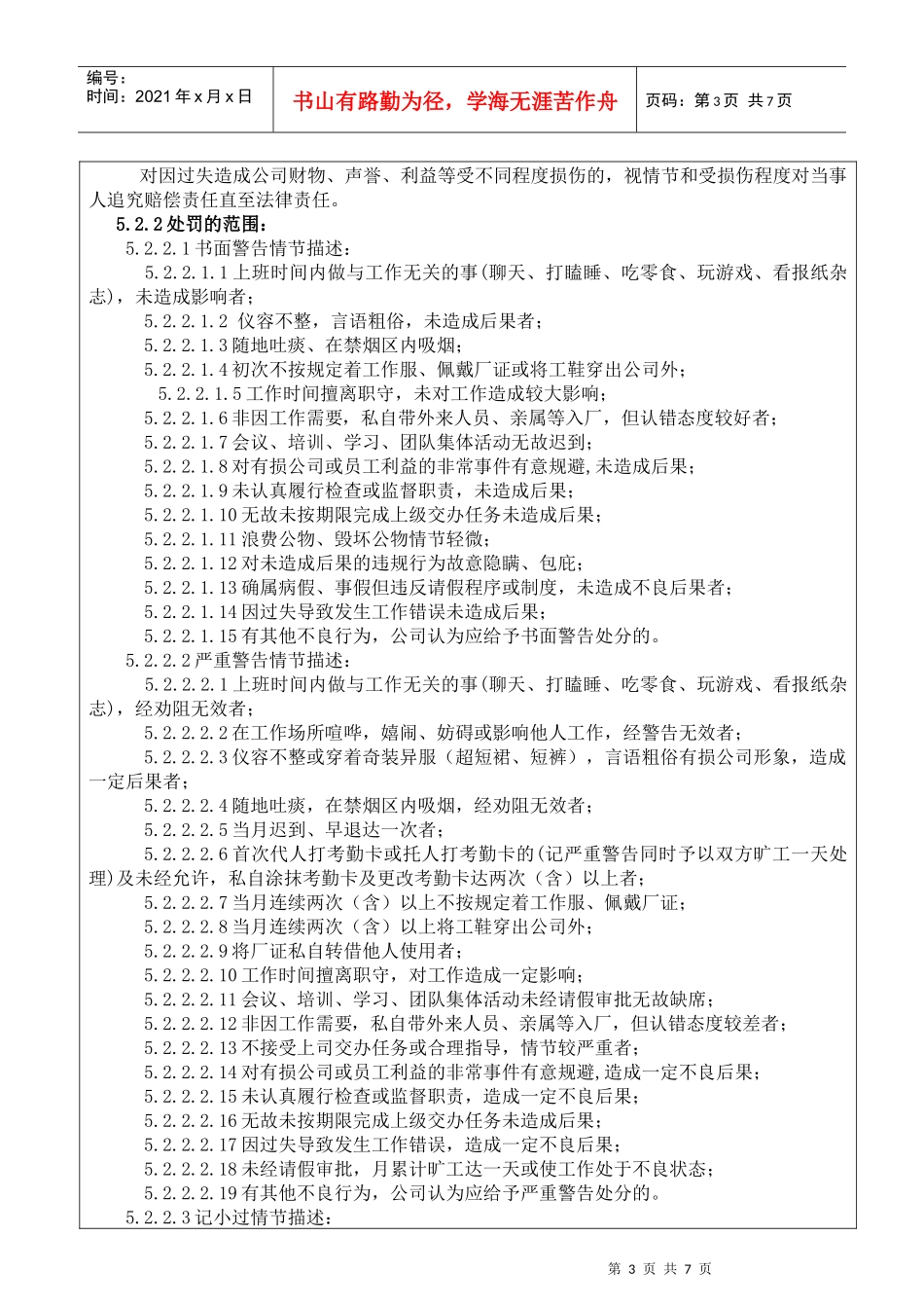
第1页共7页编号:时间:2021年x月x日书山有路勤为径,学海无涯苦作舟页码:第1页共7页奖惩制度编号HR-WI-003版次01页数7生效日期2009.06.011.0目的:1.1建立并完善公司行政制度,从而在本公司组织内部建立良好的企业文化和工作习惯。1.2鼓励员工奋发向上,忠诚服务,防止和纠正员工的违法乱纪与失职行为,保证公司生产经营之有序运营。2.0制订原则:2.1有规可依,有规必依,违规必纠,有奖有惩,奖惩分明,奖惩有度。2.2精神鼓励与物质鼓励相结合,教育与惩罚相结合。3.0适用范围:适用于本公司全体员工。4.0权限:本制度由公司行政人事部拟定,并监督执行。5.0内容:5.1奖励:5.1.1奖励的种类:5.1.1.1嘉奖:每次奖励50元,随当月薪资一同发放。5.1.1.2记小功:每次奖励100元,随当月薪资一同发放。5.1.1.3记大功:每次奖励200元,随当月薪资一同发放。5.1.1.4晋级:每次上调薪级1级,次月开始记发。5.1.1.5重奖:一次给予1000元以上奖金,由总公司总经理批准,随当月薪资一同发放。5.1.2奖励的范围:5.1.2.1嘉奖的情节描述:5.1.2.1品德端正,工作努力,能适时完成重大或特殊交办之任务者;5.1.2.2工作认真负责,经常受到上级主管或同事之间的表彰与认可者;5.1.2.3热心服务,经常帮助他人且有具体事实者;5.1.2.4有显著的善行佳话,足为公司他人学习者;5.1.2.5非职务范围内对公司产品之生产效率、品质水准提升、技术改良有较好的提案并得到落实,且效果较好者;5.2.1.6对于公司相关专案之执行、落实良好者;5.2.1.7其他类似的良好行为。5.1.2.2记小功的情节描述:5.1.2.2.1非职务范围内对公司有显著贡献行为,如合理化建议经采纳施行,卓有成效的方案;5.1.2.2.2非职务范围内为公司节约物料、控制成本或废料利用等类似公司经营管理方面的改良提案或专案,且经落实后具有显著成效者;5.1.2.2.3发现本职守范围之外的重大不良行为、现象,及时上报处理,予以给公司、第2页共7页第1页共7页编号:时间:2021年x月x日书山有路勤为径,学海无涯苦作舟页码:第2页共7页给他人为防止经济、安全、经营管理等损害/伤,且足为榜样者;5.1.2.2.4对于公司相关专案改善之执行、落实效果显著者;5.1.2.2.5对提高公司的声誉有较佳功绩者;5.1.2.2.6其他类似的特殊功绩者。5.1.2.3记大功的情节描述:5.1.2.3.1对于有严重危害公司或他人权益之事,防患于未然,使公司或他人避免、减少、杜绝损失与损害的重大良好行为;5.1.2.3.2遇到非常事件,能临机应变、不避危难,奋勇保护公司公物经济损失或他人人身安全、经济损失,具有卓越功绩者;5.1.2.3.3具有优秀的品质与品德,可足为全公司同仁列为楷模,有益于全公司人员树立良好工作/生活风气与榜样者;5.1.2.3.4非职务范围内为公司节约物料、控制成本等类似公司经营管理方面的改良提案形为,且经落实后具有卓越成效者;5.1.2.3.5对提高公司的声誉有较佳功绩者;5.1.2.3.6对于非职务范围内公司经营管理范畴提出极佳专案,并经执行后有极佳的效果者;5.1.2.3.7其他类似的对公司对团队有卓越贡献者。5.1.2.4晋级的情节描述:5.1.2.4.1非职务范围内的研究发明,引进技术对公司确有贡献并使成本降低、利润增加者;5.1.2.4.2对公司有卓越贡献,足为全公司同仁表率者;5.1.2.4.3一年内记大功二次或小功达四次者;5.1.2.4.4检举重大危害公司利益的行为或重大违纪违规行为经察属实者;5.1.2.4.5具有其他特殊贡献公司认为应予以晋级者。5.1.2.6重奖的情节描述:5.1.2.6.1荣获国家级荣誉称号者;5.1.2.6.2发现重大安全隐患,并及时妥善处理,确保公司、社会或他人生命财产安全免受重大损失者;5.1.2.6.3阻止重大违规违纪,并妥善处置,使公司利益免受重大损失者;5.1.2.6.4服务方式、经营管理上有重大突破,使利润显著提高者;5.1.2.6.5具有其他事实,公司认为应给予重奖的。5.2处罚:5.2.1处罚的种类:5.2.1.1书面警告。5.2.1.2严重警告:每次罚款50元,从当月薪资中减发。5.2.1.3记小过:每次罚款100元,从当月薪资中减发。5.2.1.4记大过:每次罚款200元,从当月薪资中减发。5.2.1.5降职(级):最多不超过两级。5.2.1.6辞退。5.2.1.7开除。第3页共7页第2页共7...

1、当您付费下载文档后,您只拥有了使用权限,并不意味着购买了版权,文档只能用于自身使用,不得用于其他商业用途(如 [转卖]进行直接盈利或[编辑后售卖]进行间接盈利)。
2、本站所有内容均由合作方或网友上传,本站不对文档的完整性、权威性及其观点立场正确性做任何保证或承诺!文档内容仅供研究参考,付费前请自行鉴别。
3、如文档内容存在违规,或者侵犯商业秘密、侵犯著作权等,请点击“违规举报”。

碎片内容

适用于各企业的奖惩制度

您可能关注的文档

确认删除?
VIP
微信客服
  • 扫码咨询
会员Q群
  • 会员专属群点击这里加入QQ群
客服邮箱
回到顶部