电脑桌面
添加小米粒文库到电脑桌面
安装后可以在桌面快捷访问

第三章 施工总体规划VIP免费

第三章 施工总体规划_第1页
1/8
第三章 施工总体规划_第2页
2/8
第三章 施工总体规划_第3页
3/8
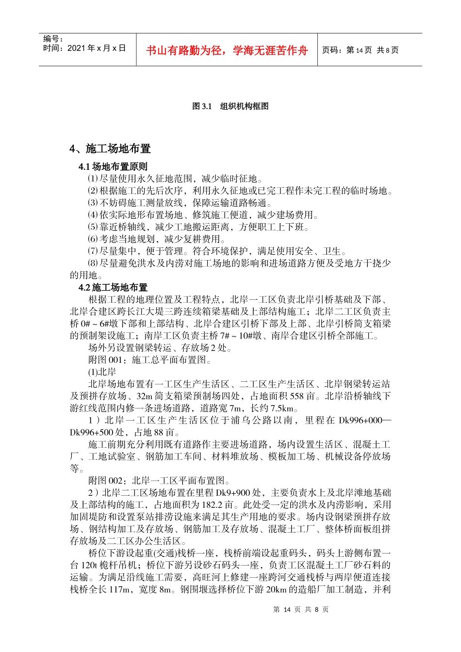
第12页共8页编号:时间:2021年x月x日书山有路勤为径,学海无涯苦作舟页码:第12页共8页第三章施工总体规划1、施工环境1.1场地桥址两岸地形平坦,长江大堤以内,北岸有较宽河漫滩地,高程大都在4.0~5.0m。南岸有鱼塘、沟壑和少许农田,长江大堤以外两岸多为农田、菜地、树林、民房,两岸滩地可作施工场地之用。1.2交通水路:桥位属于长江下游南京河段,水路运输发达。桥区附近有多座港口和码头,主要有梅山冶金公司港,现有2个2000DWT散货泊位、2个5000DWT散货泊位和2个5000DWT件杂货泊位。桥轴线上游约2.4km有板桥汽渡码头、桥上游1.8km有南京港监局梅山码头、桥上游约1.6km有梅山集团新码头。陆路:桥位区域陆路交通也很发达,板桥和高旺均有公路直抵桥位。北岸乌江-浦镇公路、南岸宁马公路接板桥汽渡公路直达桥位,并与南京外环通道相连,交通条件十分便利。铁路:南京铁路网与全国紧密相连。1.3水、电施工用水如混凝土拌和采用合格的江水或井水。生活用水采用地方管网自来水。北岸施工用电由城北供电局架2条10kV高压电网引入,向下布设供电网路,供生产、生活区使用。生产区供电采用架空线路供电。考虑水上施工工程量较大,为确保水上墩生产用电,通过铺设水下电缆将电力引至4-6#主墩。岸上配备用发电机组、水上配备发电船以满足前期施工用电和临时停电时正常施工用电。南岸施工用电由雨花供电分局板桥变电站架设2条10kV电力线接入生产区内开关站,距离约11km。负责办公、生活以及加工场地内用电。开关站至7#、8#、9#墩采用水下电缆,变压器至生产区采用普通电缆,变压器至生活区供电采用架空线路供电。1.4材料南京周围及周边地区有大型砂、石料场,砂、石料可水运陆运直达桥位,其他材料供应也较方便。钢筋以及钢梁等主要钢材可有全国各地材料厂家或供应商提供,可直接通过陆路或水陆运输至工地;水泥、减水剂可由水泥生产厂家(南京地区、白马山等地区)供应通过陆路水陆运输至工地。粉煤灰可由南京地区以及附近电厂供应,由陆路运输至工地。砂料可由赣江供应商供应,水路、陆路运输。石料可由巢湖供应商供应,水路、陆路运输。1.5航道长江南京河段水运交通繁忙,施工期水中基础施工和钢梁节段吊装对航道有一定干扰和影响,开工前与海事、航道和港监部门充分协调。第13页共8页第12页共8页工程管理部施工技术室xx工程指挥部项目总工程师副指挥长技术专家组材料试验室工程测量室调度室质量管理部施工安全室质量监察室环境保护室计划合约部合同管理室计划统计室财务部财务室成本室物资机械部材料室机械设备室综合办公室人事劳资室后勤保卫室北岸一工区北岸二工区南岸工区指挥长安全环保部编号:时间:2021年x月x日书山有路勤为径,学海无涯苦作舟页码:第13页共8页1.6制造以自身制造为主,结合南京市郊区现有工厂如预制构件厂、材料加工厂及钢结构制造加工厂等,尽早形成生产制造能力。2、工程建设目标质量管理目标:确保全部工程达到国家、铁道部现行的工程质量验收标准及设计要求,工程一次验收合格率达到100%,质量零缺陷,并创国优。安全管理目标:无重大伤亡事故,无重大机械事故,无倒塌事故,年轻伤事故率控制在7‰以下,确保安全生产。工期管理目标:通过资源投入,优化施工方案,加强科学管理,确保本工程按期完成。3、施工组织机构根据工程分布特点,股份公司在施工现场成立新建南京大胜关长江大桥指挥部,下设六部一室和三个施工工区,长江北岸设两个工区,南岸设一个工区统一接受指挥部管理。工程施工拟投入先进机械设备,采用多点流水作业,科学管理,精心组织,合理安排,快速施工,确保新建南京大胜关长江大桥工程达到“安全、优质、高效”的预期目标。另成立股份公司技术专家组,作为工程的技术顾问,负责工程重大施工方案研究和技术难题攻关。组织机构如下:第14页共8页第13页共8页编号:时间:2021年x月x日书山有路勤为径,学海无涯苦作舟页码:第14页共8页图3.1组织机构框图4、施工场地布置4.1场地布置原则⑴尽量使用永久征地范围,减少临时征地。⑵根据施工的先后次序,利用永久征地或已完工程作未完工程的临时场地。⑶不妨碍施工测量放线,保障运输道路畅...

1、当您付费下载文档后,您只拥有了使用权限,并不意味着购买了版权,文档只能用于自身使用,不得用于其他商业用途(如 [转卖]进行直接盈利或[编辑后售卖]进行间接盈利)。
2、本站所有内容均由合作方或网友上传,本站不对文档的完整性、权威性及其观点立场正确性做任何保证或承诺!文档内容仅供研究参考,付费前请自行鉴别。
3、如文档内容存在违规,或者侵犯商业秘密、侵犯著作权等,请点击“违规举报”。

碎片内容

第三章 施工总体规划

确认删除?
VIP
微信客服
  • 扫码咨询
会员Q群
  • 会员专属群点击这里加入QQ群
客服邮箱
回到顶部