电脑桌面
添加小米粒文库到电脑桌面
安装后可以在桌面快捷访问

某公司组织结构及部门职责概述VIP专享VIP免费

某公司组织结构及部门职责概述_第1页
1/6
某公司组织结构及部门职责概述_第2页
2/6
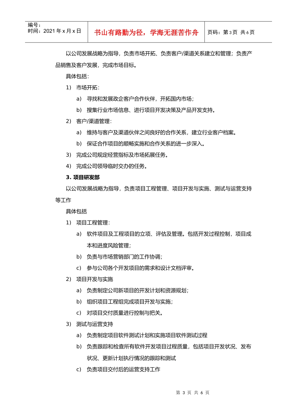
某公司组织结构及部门职责概述_第3页
3/6
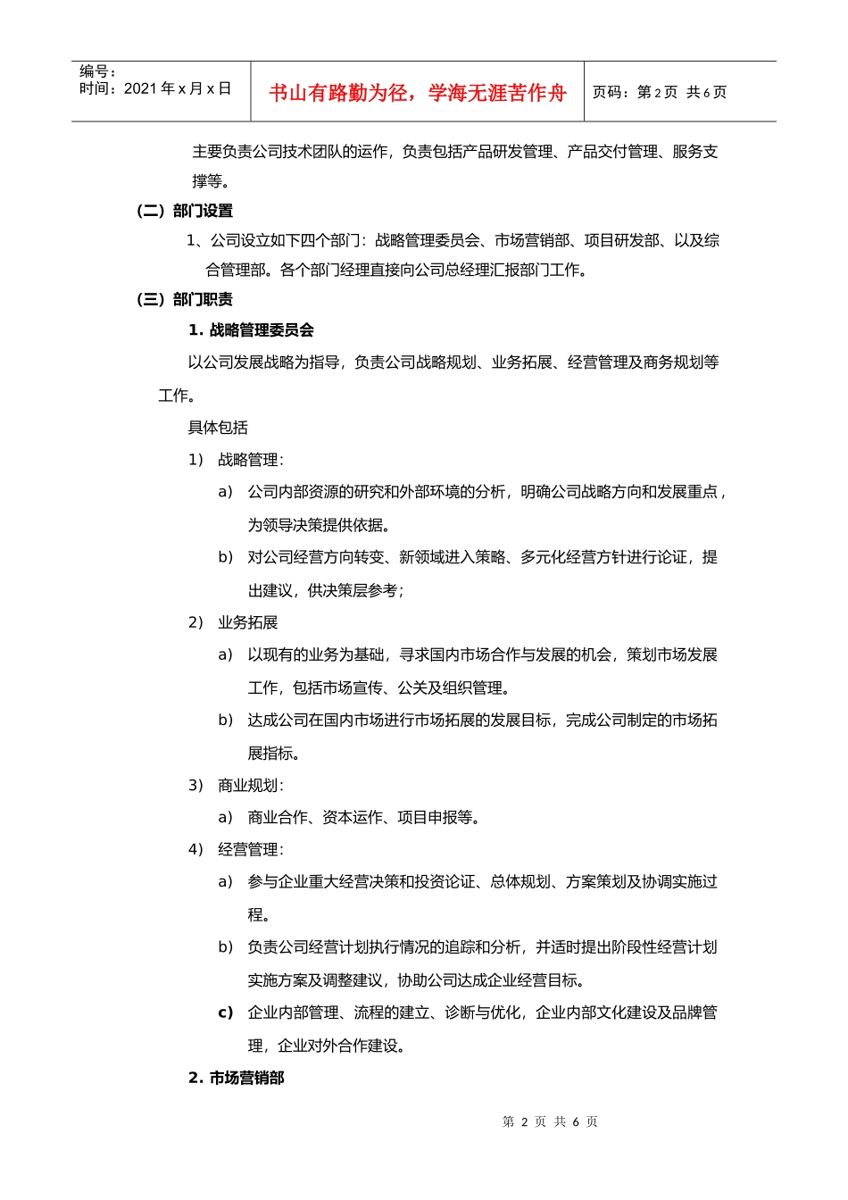
第1页共6页编号:时间:2021年x月x日书山有路勤为径,学海无涯苦作舟页码:第1页共6页公司组织结构及部门职责一、组织结构(一)公司领导层及分工1.总经理结合董事会、管理委员会的意见建议,负责公司的战略发展和管理、企业发展规划及业务拓展工作。全面负责公司在的经营指标、经营管理及业务发展。2.首席技术官主要负责公司的核心技术研发,负责包括解决方案的制定、系统架构设计等。3.市场营销部总监主要负责公司经营指标,负责业务拓展、营销团队的建设和运作。4.项目研发部总监第2页共6页第1页共6页编号:时间:2021年x月x日书山有路勤为径,学海无涯苦作舟页码:第2页共6页主要负责公司技术团队的运作,负责包括产品研发管理、产品交付管理、服务支撑等。(二)部门设置1、公司设立如下四个部门:战略管理委员会、市场营销部、项目研发部、以及综合管理部。各个部门经理直接向公司总经理汇报部门工作。(三)部门职责1.战略管理委员会以公司发展战略为指导,负责公司战略规划、业务拓展、经营管理及商务规划等工作。具体包括1)战略管理:a)公司内部资源的研究和外部环境的分析,明确公司战略方向和发展重点,为领导决策提供依据。b)对公司经营方向转变、新领域进入策略、多元化经营方针进行论证,提出建议,供决策层参考;2)业务拓展a)以现有的业务为基础,寻求国内市场合作与发展的机会,策划市场发展工作,包括市场宣传、公关及组织管理。b)达成公司在国内市场进行市场拓展的发展目标,完成公司制定的市场拓展指标。3)商业规划:a)商业合作、资本运作、项目申报等。4)经营管理:a)参与企业重大经营决策和投资论证、总体规划、方案策划及协调实施过程。b)负责公司经营计划执行情况的追踪和分析,并适时提出阶段性经营计划实施方案及调整建议,协助公司达成企业经营目标。c)企业内部管理、流程的建立、诊断与优化,企业内部文化建设及品牌管理,企业对外合作建设。2.市场营销部第3页共6页第2页共6页编号:时间:2021年x月x日书山有路勤为径,学海无涯苦作舟页码:第3页共6页以公司发展战略为指导,负责市场开拓、负责客户/渠道关系建立和管理;负责产品销售及客户发展,完成市场目标。具体包括:1)市场开拓:a)寻找和发展政企客户合作伙伴,开拓国内市场;b)搜集行业市场信息、进行项目开发决策及产品开发支持。2)客户/渠道管理:a)维持与客户及渠道伙伴之间良好的合作关系,建立行业客户档案。b)保证合作项目的顺畅实施和合作关系的进一步深入。3)完成公司规定经营指标及市场拓展任务。4)完成公司领导临时交办的任务。3.项目研发部以公司发展战略为指导,负责项目工程管理、项目开发与实施、测试与运营支持等工作具体包括1)项目工程管理:a)软件项目及工程项目的立项、评估及管理。包括开发过程控制,项目成本和进度风险管理;b)负责与市场营销部门的工作协调;c)参与公司各个开发项目的需求和设计文档评审。2)项目开发与实施a)负责制定公司新项目的开发计划和资源规划;b)组织项目工程组完成项目开发与实施;c)对项目交付质量进行控制与把关。3)测试与运营支持a)负责制定项目软件测试计划和实施项目软件测试过程b)负责跟踪和检查所有软件开发项目过程质量,包括项目开发状况、发布状况、更新计划执行情况的跟踪和测试c)负责项目交付后的运营支持工作第4页共6页第3页共6页编号:时间:2021年x月x日书山有路勤为径,学海无涯苦作舟页码:第4页共6页4.综合管理部负责公司人力资源、综合行政及财务工作。具体包括:1)综合行政管理a)负责公司对内、对外的公共关系工作,建立政府及社会资源,与各级相关职能部门建立并保持良好的关系,树立良好的企业形象;b)规划设计企业文化体系,负责组织、协调公司各种重大活动、员工活动及各类会议,负责外联工作及办理公司所需各项证照;c)负责对公司固定资产、后勤保障、办公安全以及公司重要资质证件的管理,协调公司内部行政等工作,为其他部门提供及时有效的行政服务。2)人力资源管理a)根据公司发展战略,组织制定人事工作发展规划、计划与预算方案,及时修订和完善组织架构和人力配置体系。负责拟订每年的工资、奖金、福利等人力资...

1、当您付费下载文档后,您只拥有了使用权限,并不意味着购买了版权,文档只能用于自身使用,不得用于其他商业用途(如 [转卖]进行直接盈利或[编辑后售卖]进行间接盈利)。
2、本站所有内容均由合作方或网友上传,本站不对文档的完整性、权威性及其观点立场正确性做任何保证或承诺!文档内容仅供研究参考,付费前请自行鉴别。
3、如文档内容存在违规,或者侵犯商业秘密、侵犯著作权等,请点击“违规举报”。

碎片内容

某公司组织结构及部门职责概述

确认删除?
VIP
微信客服
  • 扫码咨询
会员Q群
  • 会员专属群点击这里加入QQ群
客服邮箱
回到顶部