电脑桌面
添加小米粒文库到电脑桌面
安装后可以在桌面快捷访问

高校工资管理系统需求分析报告VIP免费

高校工资管理系统需求分析报告_第1页
1/10
高校工资管理系统需求分析报告_第2页
2/10
高校工资管理系统需求分析报告_第3页
3/10
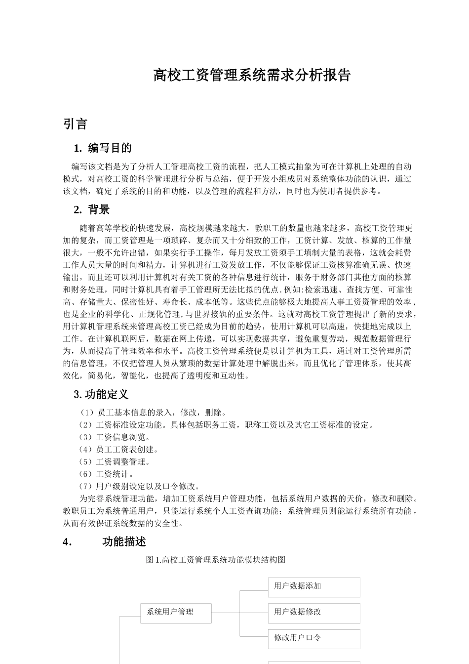
员工信息添加系统用户管理用户数据添加用户数据修改修改用户口令高校工资管理系统需求分析报告引言1.编写目的编写该文档是为了分析人工管理高校工资的流程,把人工模式抽象为可在计算机上处理的自动模式,对高校工资的科学管理进行分析与总结,便于开发小组成员对系统整体功能的认识,通过该文档,确定了系统的目的和功能,以及管理的流程和方法,同时也为使用者提供参考。2.背景随着高等学校的快速发展,高校规模越来越大,教职工的数量也越来越多,高校工资管理更加的复杂,而工资管理是一项琐碎、复杂而又十分细致的工作,工资计算、发放、核算的工作量很大,一般不允许出错,如果实行手工操作,每月发放工资须手工填制大量的表格,这就会耗费工作人员大量的时间和精力,计算机进行工资发放工作,不仅能够保证工资核算准确无误、快速输出,而且还可以利用计算机对有关工资的各种信息进行统计,服务于财务部门其他方面的核算和财务处理,同时计算机具有着手工管理所无法比拟的优点.例如:检索迅速、查找方便、可靠性高、存储量大、保密性好、寿命长、成本低等。这些优点能够极大地提高人事工资资管理的效率,也是企业的科学化、正规化管理,与世界接轨的重要条件。这就对高校工资管理提出了新的要求,用计算机管理系统来管理高校工资已经成为目前的趋势,使用计算机可以高速,快捷地完成以上工作。在计算机联网后,数据在网上传递,可以实现数据共享,避免重复劳动,规范数据管理行为,从而提高了管理效率和水平。高校工资管理系统便是以计算机为工具,通过对工资管理所需的信息管理,不仅把管理人员从繁琐的数据计算处理中解脱出来,而且优化了管理体系,使其高效化,简易化,智能化,也提高了透明度和互动性。3.功能定义(1)员工基本信息的录入,修改,删除。(2)工资标准设定功能。具体包括职务工资,职称工资以及其它工资标准的设定。(3)工资信息浏览。(4)员工工资表创建。(5)工资调整管理。(6)工资统计。(7)用户级别设定以及口令修改。为完善系统管理功能,增加工资系统用户管理功能,包括系统用户数据的天价,修改和删除。教职员工为系统普通用户,只能运行系统个人工资查询功能;系统管理员则能运行系统所有功能,从而有效保证系统数据的安全性。4.功能描述图1.高校工资管理系统功能模块结构图第1页共10页编号:时间:2021年x月x日书山有路勤为径,学海无涯苦作舟页码:第1页共10页4.1员工基本档案信息管理功能描述:凡属于本部门的员工,都需要对其基本的档案信息做好记录存储处理。以方便高级管理人员时时的了解或查阅其员工基本信息。对员工基本信息的操作包括添加信息、修改信息、查询信息,同时在数据库中要形成员工基本信息表。4.2工资管理功能描述:工资计算:在进行工资计算之前,管理员首先应该根据部门的实际业务情况确定好各个部门中所需要的工资项目及分别对工资项目进行计算的方式,然后按照系统工资种类的设定,对每个员工分别依次实际工资项目构成情况,如考勤情况工资、第2页共10页第1页共10页编号:时间:2021年x月x日书山有路勤为径,学海无涯苦作舟页码:第2页共10页底薪工资、奖惩工资、提成工资、应交所得税等等项目,录入相应的工资金额数,再计算出总的应得工资、实得工资的工资项目。在数据的录入过程中系统会根据用户误输、错误输入智能提示引导用户录入数据的正确性。要形成的数据库中的表为员工工资信息表。在进行工资的发放处理时,管理员通过电子邮件的方式发送领取工资的通知,通过嵌套一个可以进行邮件群发的邮件服务器来进行处理,需要进行银行代发的员工,系统通过生成相应的银行转帐凭据为员工统一进行银行转帐代发统一办理。在数据库中需要具有银行转帐凭据表。工资统计分析:对员工工资数据计算完后,同时要将工资信息统计分析,如汇总统计,工资项目明细数据的汇总等,又分为对员工个人工资统计分析、部门工资统计分析、月份工资统计分析、季度工资统计分析、年工资分析统计。且统计分析结果可以以柱状图、饼状图的方式显示统计结果。以很直观明了的方式最后通过报表的方式反馈到高级管理人员处,这时,在数据库中要形成...

1、当您付费下载文档后,您只拥有了使用权限,并不意味着购买了版权,文档只能用于自身使用,不得用于其他商业用途(如 [转卖]进行直接盈利或[编辑后售卖]进行间接盈利)。
2、本站所有内容均由合作方或网友上传,本站不对文档的完整性、权威性及其观点立场正确性做任何保证或承诺!文档内容仅供研究参考,付费前请自行鉴别。
3、如文档内容存在违规,或者侵犯商业秘密、侵犯著作权等,请点击“违规举报”。

碎片内容

高校工资管理系统需求分析报告

中小学教育精品资料+ 关注
实名认证
内容提供者

中小学教育资料,优质文档创作者

确认删除?
VIP
微信客服
  • 扫码咨询
会员Q群
  • 会员专属群点击这里加入QQ群
客服邮箱
回到顶部