电脑桌面
添加小米粒文库到电脑桌面
安装后可以在桌面快捷访问

营业税改征增值税试点实施办法培训资料VIP免费

营业税改征增值税试点实施办法培训资料_第1页
1/32
营业税改征增值税试点实施办法培训资料_第2页
2/32
营业税改征增值税试点实施办法培训资料_第3页
3/32
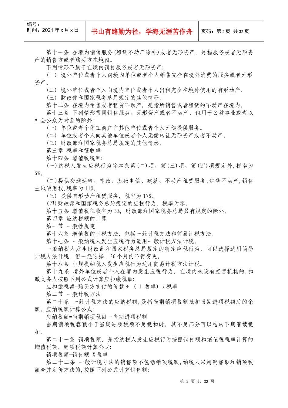
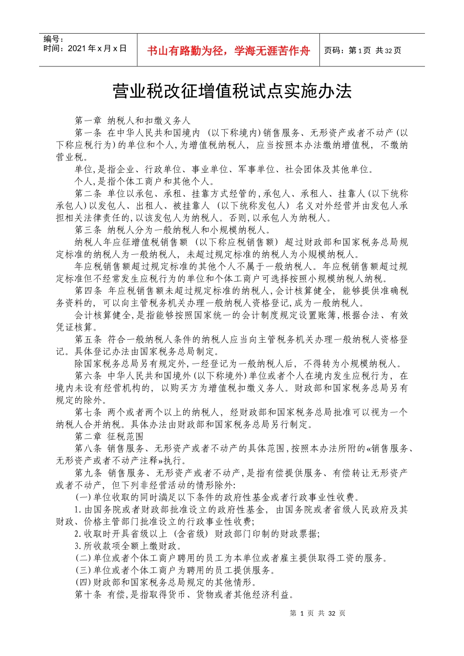
第1页共32页编号:时间:2021年x月x日书山有路勤为径,学海无涯苦作舟页码:第1页共32页营业税改征增值税试点实施办法第一章纳税人和扣缴义务人第一条在中华人民共和国境内(以下称境内)销售服务、无形资产或者不动产(以下称应税行为)的单位和个人,为增值税纳税人,应当按照本办法缴纳增值税,不缴纳营业税。单位,是指企业、行政单位、事业单位、军事单位、社会团体及其他单位。个人,是指个体工商户和其他个人。第二条单位以承包、承租、挂靠方式经管的,承包人、承租人、挂靠人(以下统称承包人)以发包人、出租人、被挂靠人(以下统称发包人)名义对外经营并由发包人承担相关法律责任的,以该发包人为纳税人。否则,以承包人为纳税人。第三条纳税人分为一般纳税人和小规模纳税人。纳税人年应征增值税销售额(以下称应税销售额)超过财政部和国家税务总局规定标准的纳税人为一般纳税人,未超过规定标准的纳税人为小規模纳税人。年应税销售额超过规定标准的其他个人不属于一般纳税人。年应税销售额超过规定标准但不经常发生应税行为的单位和个体工商户可选择按照小规模纳税人纳税。第四条年应税销售额未超过规定标准的纳税人,会计核算健全,能够提供准确税务资料的,可以向主管税务机关办理一般纳税人资格登记,成为一般纳税人。会计核算健全,是指能够按照国家统一的会计制度规定设置账簿,根据合法、有效凭证核算。第五条符合一般纳税人条件的纳税人应当向主管税务机关办理一般纳税人资格登记。具体登记办法由国家税务总局制定。除国家税务总局另有规定外,一经登记为一般纳税人后,不得转为小规模纳税人。第六条中华人民共和国境外(以下称境外)单位或者个人在境内发生应税行为,在境内未设有经营机构的,以购买方为增值税扣缴义务人。财政部和国家税务总局另有规定的除外。第七条两个或者两个以上的纳税人,经财政部和国家税务总局批准可以视为一个纳税人合并纳税。具体办法由财政部和国家税务总局另行制定。第二章征税范围第八条销售服务、无形资产或者不动产的具体范围,按照本办法所附的«销售服务、无形资产或者不动产注释»执行。第九条销售服务、无形资产或者不动产,是指有偿提供服务、有偿转让无形资产或者不动产,但下列非经营活动的情形除外:(一)单位收取的同时満足以下条件的政府性基金或者行政事业性收费。1.由国务院或者财政部批准设立的政府性基金,由国务院或者省级人民政府及其财政、价格主管部门批准设立的行政事业性收费;2.收取时开具省级以上(含省级)财政部门印制的财政票据;3.所收款项全额上缴财政。(二)单位或者个体工商户聘用的员工为本单位或者雇主提供取得工资的服务。(三)单位或者个体工商户为聘用的员工提供服务。(四)财政部和国家税务总局规定的其他情形。第十条有偿,是指取得货币、货物或者其他经济利益。第2页共32页第1页共32页编号:时间:2021年x月x日书山有路勤为径,学海无涯苦作舟页码:第2页共32页第十一条在境内销售服务(租赁不动产除外)或者无形资产,是指服务或者无形资产的销售方或者购买方在境内。下列情形不属于在境内销售服务或者无形资产:(一)境外单位或者个人向境内单位或者个人销售完全在境外消费的服务或者无形资产。(二)境外单位或者个人向境内单位或者个人出租完全在境外使用的有形动产。(三)財政部和国家税务总局规定的其他情形。第十二条在境内销售或者租赁不动产,是指所销售或者租赁的不动产在境内。第十三条下列情形视同销售服务、无形资产或者不动产,但用于公益事业或者以社会公众为对象的除外:(一)单位或者个体工商户向其他单位或者个人无偿提供服务。(二)单位或者个人向其他单位或者个人无偿转让无形资产或者不动产。(三)财政部和国家税务总局规定的其他情形。第三章税率和征收率第十四条增值税税率:(一)纳税人发生应税行为除本条第(二)项、第(三)项、第(四)项规定外,税率为6%。(二)提供交通运输、邮政、基础电信、建筑、不动产租赁服务,销售不动产,销售土地使用权,税率为11%。(三)提供有形动产租赁服务,税率为17%。(四)财政部和国家税务总局规定的应税行为,税率为零。第十五条增值税征收率为3%,财政部和国家税务总局另有规定的除外。第四章应纳税额...

1、当您付费下载文档后,您只拥有了使用权限,并不意味着购买了版权,文档只能用于自身使用,不得用于其他商业用途(如 [转卖]进行直接盈利或[编辑后售卖]进行间接盈利)。
2、本站所有内容均由合作方或网友上传,本站不对文档的完整性、权威性及其观点立场正确性做任何保证或承诺!文档内容仅供研究参考,付费前请自行鉴别。
3、如文档内容存在违规,或者侵犯商业秘密、侵犯著作权等,请点击“违规举报”。

碎片内容

营业税改征增值税试点实施办法培训资料

确认删除?
VIP
微信客服
  • 扫码咨询
会员Q群
  • 会员专属群点击这里加入QQ群
客服邮箱
回到顶部