电脑桌面
添加小米粒文库到电脑桌面
安装后可以在桌面快捷访问

矿井奖惩条例范例VIP专享VIP免费

矿井奖惩条例范例_第1页
1/32
矿井奖惩条例范例_第2页
2/32
矿井奖惩条例范例_第3页
3/32
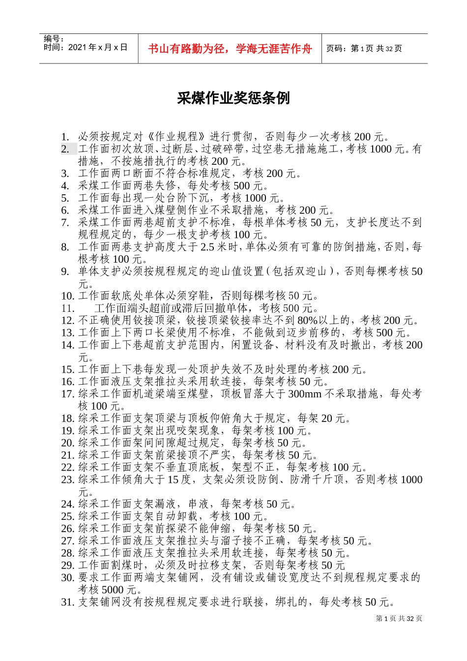
山西中煤担水沟煤业有限公司矿井奖惩条例2011/1/12目录采煤作业奖惩条例...............................................................................1掘进作业奖惩条例...............................................................................3机电专业奖惩条例.............................................................................10运输管理奖惩条例.............................................................................26通风专业奖惩条例.............................................................................31地测防治水专业奖惩条例.................................................................43火工品管理奖惩条例.........................................................................45第1页共32页编号:时间:2021年x月x日书山有路勤为径,学海无涯苦作舟页码:第1页共32页采煤作业奖惩条例1.必须按规定对《作业规程》进行贯彻,否则每少一次考核200元。2.工作面初次放顶、过断层、过破碎带,过空巷无措施施工,考核1000元。有措施,不按施措执行的考核200元。3.工作面两口断面不符合标准规定,考核200元。4.采煤工作面两巷失修,每处考核500元。5.工作面每出现一处台阶下沉,考核1000元。6.采煤工作面进入煤壁侧作业不采取措施,考核200元。7.采煤工作面两巷超前支护不标准,每根单体考核50元,支护长度达不到规程规定的,每少一根支护考核100元。8.工作面两巷支护高度大于2.5米时,单体必须有可靠的防倒措施,否则,每根考核100元。9.单体支护必须按规程规定的迎山值设置(包括双迎山),否则每棵考核50元。10.工作面软底处单体必须穿鞋,否则每棵考核50元。11.工作面端头超前或滞后回撤单体,考核500元。12.不正确使用铰接顶梁,铰接顶梁铰接率达不到80%以上的,考核200元。13.工作面上下两口长梁使用不标准,不能做到迈步前移的,考核500元。14.工作面上下巷超前支护范围内,闲置设备、材料没有及时撤出,考核200元。15.工作面上下巷每发现一处顶护失效不及时处理的考核200元。16.工作面液压支架推拉头采用软连接,每架考核50元。17.综采工作面机道梁端至煤壁,顶板冒落大于300mm不采取措施,每处考核100元。18.综采工作面支架顶梁与顶板仰俯角大于规定,每架20元。19.综采工作面支架出现咬架现象,每架考核100元。20.综采工作面架间间隙超过规定,每架考核50元。21.综采工作面支架前梁接顶不严实,每架考核50元。22.综采工作面支架不垂直顶底板,架型不正,每架考核100元。23.综采工作倾角大于15度,支架必须设防倒、防滑千斤顶,否则考核1000元。24.综采工作面支架漏液,串液,每架考核50元。25.综采工作面支架自动卸载,考核100元。26.综采工作面支架前探梁不能伸缩,每架考核50元。27.综采工作面液压支架推拉头与溜子接不正确,每架考核50元。28.综采工作面液压支架推拉头采用软连接,每架考核50元。29.工作面割煤时,必须及时拉移支架,否则每架考核50元30.要求工作面两端支架铺网,没有铺设或铺设宽度达不到规程规定要求的考核5000元。31.支架铺网没有按规程规定要求进行联接,绑扎的,每处考核50元。第2页共32页编号:时间:2021年x月x日书山有路勤为径,学海无涯苦作舟页码:第2页共32页32.采煤工作面液压泵压力值达不到标准,考核200元。33.采煤工作面、安装回撤面的乳化泵箱使用清水,考核200元。34.采煤工作面使用的乳化液泵站和液压系统不完好或出现漏液,考核200元。35.乳化液泵箱不使用自动配比器或自动配比器失灵,考核100元。36.综采工作面支架间错差大于规定,每架考核50元。37.综采工作面液压支架初撑力达不到规定值的80%,每架考核100元。38.采煤工作面三直不直,考核100元。39.采煤工作面无线绳,考核100元。40.采煤工作面两巷不整洁,考核200元。41.采煤机滚筒缺截齿,每缺一个考核20元。42.工作面采高超过规程规定,每处考核200元。43.采煤皮带运输机跨皮带处无过桥,考核50元。44.采煤皮带运输机用圆木或单体柱档皮带防止跑偏,每处考核100元。45.索输皮带下积货多(连续长...

1、当您付费下载文档后,您只拥有了使用权限,并不意味着购买了版权,文档只能用于自身使用,不得用于其他商业用途(如 [转卖]进行直接盈利或[编辑后售卖]进行间接盈利)。
2、本站所有内容均由合作方或网友上传,本站不对文档的完整性、权威性及其观点立场正确性做任何保证或承诺!文档内容仅供研究参考,付费前请自行鉴别。
3、如文档内容存在违规,或者侵犯商业秘密、侵犯著作权等,请点击“违规举报”。

碎片内容

矿井奖惩条例范例

确认删除?
VIP
微信客服
  • 扫码咨询
会员Q群
  • 会员专属群点击这里加入QQ群
客服邮箱
回到顶部