电脑桌面
添加小米粒文库到电脑桌面
安装后可以在桌面快捷访问

阻波器使用工程手册VIP免费

阻波器使用工程手册_第1页
1/11
阻波器使用工程手册_第2页
2/11
阻波器使用工程手册_第3页
3/11
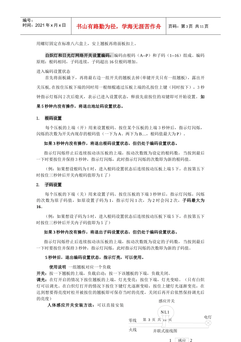
第1页共11页编号:时间:2021年x月x日书山有路勤为径,学海无涯苦作舟页码:第1页共11页工程手册在工程安装过程中切记不要带电操作,一定要确保电源被切断后在进行施工。施工时要注意不要将独股的硬电线直接接入产品中,如果是硬线要将硬线线头处接一段多股的软线再接入产品中。在将电线接入产品时不要直接将金属丝接入,要将少许金属丝向回折一下,在将线皮和金属丝一起插入电源线接线柱中。在合闸调试之前要在检查一边线路是否连接正确再合闸调试。瑞朗智能家居产品安装完毕后,需经验收达到标准要求后,方能交付客户使用。施工人员是否按照设计方案进行施工,是否按施工图进行布线,布线是否规范标准,外观是否达到规范要求。施工中所有的线路连接应保证准确,施工检查人员要检查各接收模块是否合理匹配,如有问题要及时与客户和公司联系,协商进行更换。施工中各接收模块应按设计规定进行安装,保证安装位置的正确,不得随意改变,保证各接收模块连接正确,不产生混乱现象。施工人员在安装过程中,应随时检查所安装产品的接线及安装的正确性。产品安装后要协助公司技术人员进行调试,以保证全部产品都能正常使用。一次调试合格率应在95%以上。产品安装完成后,施工人员应配合公司验收人员进行工程验收。验收人员应按公司规定进行验收,保证一次验收合格率在100%。公司施工及验收技术人员应严格执行公司规定,在施工中不得有扰民行为,服务态度要端正,已达到客户满意为准则。智能家居方案设计布局一、遥控1按房型考虑客厅一般安装十六位遥控器、客房安装八位遥控器。2主人随身携带四键匙配遥控器。3控制信号接收器最好要放再房屋的几何中心。二、集中控制器1一般放在床头2书房的写字台3吧台三、网络化控制安装T型网络开关1安装在门口会起到全开全关功能。2安装在客厅会起到场景控制。3安装在房屋内的任何地方都可以起到多控开关的功能。例如:较大的房子在多个地方可以控制同一盏吊灯。四、感应控制感应开关一般安装在门厅、走道、楼梯、储藏室、壁橱、卫生间。(一般不利于装在卧室、厨房、浴屋)五、R型开关及模块1白炽灯要选择白炽灯的网络开关或模块。(R型白炽灯功能:软启、调光、记忆亮度、本地开关、接受网络化控制和遥控。)2日光灯要选择日光灯的网络开关或模块。(R型日光灯功能:本地开关、接受网络化控制和遥控。)第2页共11页第1页共11页零火式火线零线图1-R型开关接线图单火式火线零线编号:时间:2021年x月x日书山有路勤为径,学海无涯苦作舟页码:第2页共11页3换气扇和小型用电器要选择小型用电器模块。4可移动灯具,比如台灯、壁灯要选择随意插模块。5卫生间有卫生间专用网络化控制模块,它可以控制吸顶灯和排气扇。注:已经装修好的家庭想要进行智能化改造,要选用单火型网络开关,对日光灯的控制要用日光灯控制开关和模块的功能。六、高级功能1电动窗帘:电动窗帘由三部分组成:控制器、电机和轨道。其中,控制器是技术核心,既可以本地执行窗帘的开合控制,还可以接收来自电力线网络的各发射子系统的控制命令,属于接收元件。它主要控制电机的正转、反转和停止。2家庭安防“RL--2008”是一种新型安防智能系统终端。这是目前国内第一款集安防和智能家居控制系统于一体的家庭智能终端产品。该安防智能系统终端的设计功能非常强大,具备安防系统和智能家居系统的全部控制功能。当它作为安防主机使用时,它可设置4个有线防区和10个无线防区;具有火警、匪警、紧急求救等三种警情报警功能;有6种工作状态设置,可以预设5个报警电话并具有语音提示功能。它可以接驳瑞朗安防系统的烟雾探测、燃气泄露探测、红外探测、无线射频探测等各种安防探测产品,具有良好的系统兼容性。由于该产品具有安防警情自动处理和智能控制系统的所有功能,所以可以与智能家居控制系统配合使用,轻松地组合出许多功能。3全宅音响:通过布音频线,把家中的现有音源的音频信号输送到各个房间。系统可接驳家中现有的电视,广播,VCD,DVD及音响系统提供的声源。属于接收元件,220V电源插头插到插座上,获得电源的同时也连接到了电力线网络中来,因此可以接受网络控制命令。它的输出端要接...

1、当您付费下载文档后,您只拥有了使用权限,并不意味着购买了版权,文档只能用于自身使用,不得用于其他商业用途(如 [转卖]进行直接盈利或[编辑后售卖]进行间接盈利)。
2、本站所有内容均由合作方或网友上传,本站不对文档的完整性、权威性及其观点立场正确性做任何保证或承诺!文档内容仅供研究参考,付费前请自行鉴别。
3、如文档内容存在违规,或者侵犯商业秘密、侵犯著作权等,请点击“违规举报”。

碎片内容

阻波器使用工程手册

您可能关注的文档

确认删除?
VIP
微信客服
  • 扫码咨询
会员Q群
  • 会员专属群点击这里加入QQ群
客服邮箱
回到顶部