电脑桌面
添加小米粒文库到电脑桌面
安装后可以在桌面快捷访问

电池基础知识培训2VIP免费

电池基础知识培训2_第1页
1/13
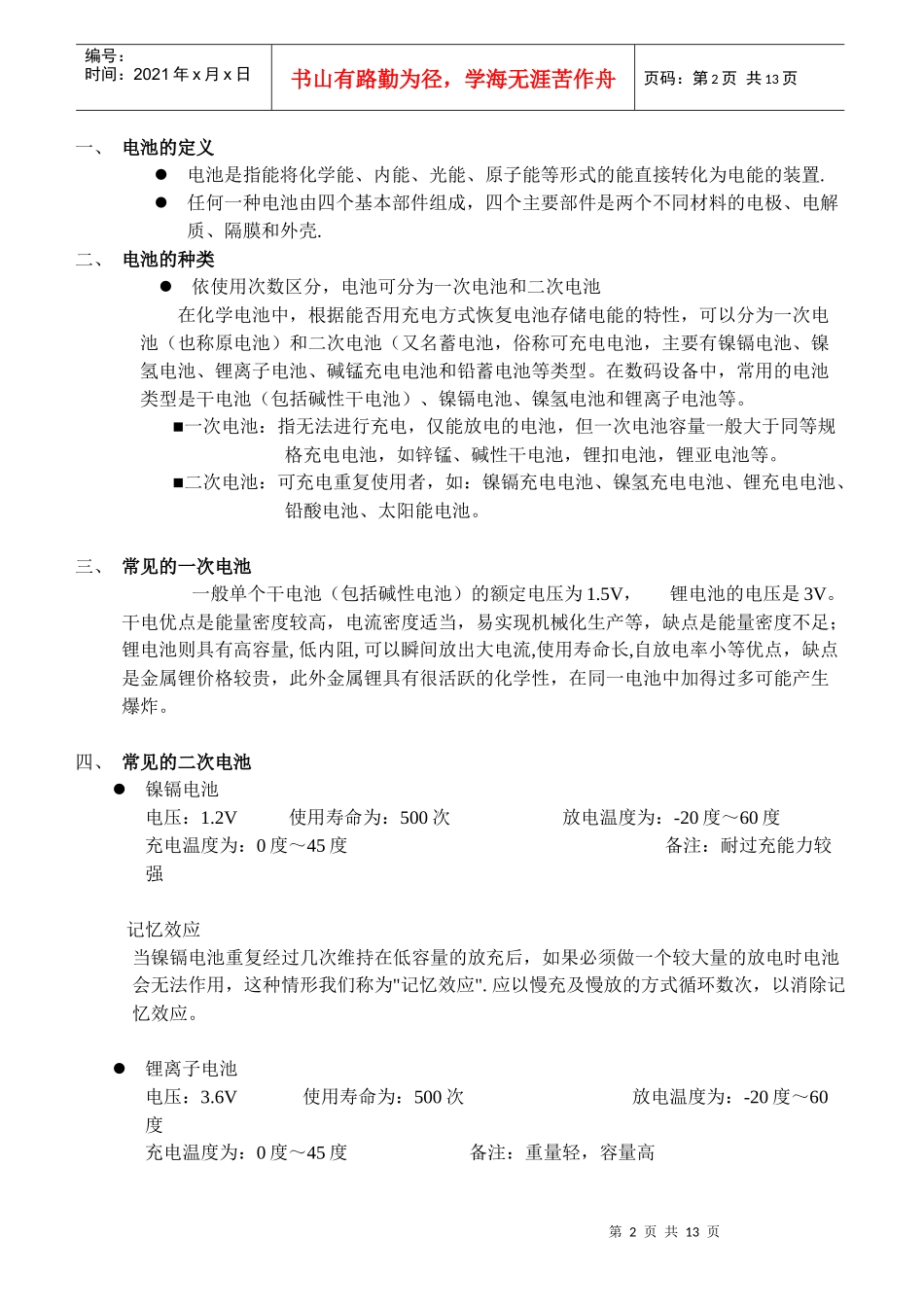
电池基础知识培训2_第2页
2/13
电池基础知识培训2_第3页
3/13
第1页共13页编号:时间:2021年x月x日书山有路勤为径,学海无涯苦作舟页码:第1页共13页电池产品基本知识培训教材培训总则1.目的本教材的目的是应电池产品生产的需要,提供一些电池产品基本知识,以及生产所需设备和生产过程中的一些安全注意事项,以保证与电池产品生产相关的员工受到适当的培训并能完成与其职位相对应的工作.2.范围此教材适用于负责电池产品生产的操作员,及相关技朮人员.3.职责相关工程师负责有计划地对电池产品生产的操作员,及相关技朮人员,做适当培训教育,使其符合电池产品生产的基本要求.4.目录第一部分<电池的定义及种类>第二部分<充电电池使用及安全注意事项>第三部分<电池工艺设备要求及注意事项>第一部分电池的定义及种类第2页共13页第1页共13页编号:时间:2021年x月x日书山有路勤为径,学海无涯苦作舟页码:第2页共13页一、电池的定义电池是指能将化学能、内能、光能、原子能等形式的能直接转化为电能的装置.任何一种电池由四个基本部件组成,四个主要部件是两个不同材料的电极、电解质、隔膜和外壳.二、电池的种类依使用次数区分,电池可分为一次电池和二次电池在化学电池中,根据能否用充电方式恢复电池存储电能的特性,可以分为一次电池(也称原电池)和二次电池(又名蓄电池,俗称可充电电池,主要有镍镉电池、镍氢电池、锂离子电池、碱锰充电电池和铅蓄电池等类型。在数码设备中,常用的电池类型是干电池(包括碱性干电池)、镍镉电池、镍氢电池和锂离子电池等。■一次电池:指无法进行充电,仅能放电的电池,但一次电池容量一般大于同等规格充电电池,如锌锰、碱性干电池,锂扣电池,锂亚电池等。■二次电池:可充电重复使用者,如:镍镉充电电池、镍氢充电电池、锂充电电池、铅酸电池、太阳能电池。三、常见的一次电池一般单个干电池(包括碱性电池)的额定电压为1.5V,锂电池的电压是3V。干电优点是能量密度较高,电流密度适当,易实现机械化生产等,缺点是能量密度不足;锂电池则具有高容量,低内阻,可以瞬间放出大电流,使用寿命长,自放电率小等优点,缺点是金属锂价格较贵,此外金属锂具有很活跃的化学性,在同一电池中加得过多可能产生爆炸。四、常见的二次电池镍镉电池电压:1.2V使用寿命为:500次放电温度为:-20度~60度充电温度为:0度~45度备注:耐过充能力较强记忆效应当镍镉电池重复经过几次维持在低容量的放充后,如果必须做一个较大量的放电时电池会无法作用,这种情形我们称为"记忆效应".应以慢充及慢放的方式循环数次,以消除记忆效应。锂离子电池电压:3.6V使用寿命为:500次放电温度为:-20度~60度充电温度为:0度~45度备注:重量轻,容量高第3页共13页第2页共13页编号:时间:2021年x月x日书山有路勤为径,学海无涯苦作舟页码:第3页共13页锂离子电池型号很多,一些常见型号的锂离子电池性能见下表:镍氢电池电压:1.2V使用寿命为:1000次放电温度为:-10度~45度充电温度为:10度~45度备注:结构及外观同镍镉电池相似,目前最高容量是2500mAh左右。第4页共13页第3页共13页编号:时间:2021年x月x日书山有路勤为径,学海无涯苦作舟页码:第4页共13页镍氢电池同镍镉电池外观相似,见下表:电池名称AAAAACD镍镉电池标准型号1.2K11.2K21.2K31.2K4镍氢电池标准型号1.2H11.2H21.2H31.2H4A(最大)44.550.550.061.5B(最小)43.349.248.559.5C(最小)4.37.013.018.0F(最大)3.85.57.59.5G(最小)0.81.01.51.5Φ(最大)10.514.526.234.2Φ(最小)9.513.524.932.3第5页共13页第4页共13页编号:时间:2021年x月x日书山有路勤为径,学海无涯苦作舟页码:第5页共13页锂聚合物电池电压:3.7V使用寿命为:500次放电温度为:-20度~60度充电温度为:0度~45度备注:锂电的改良型,没有电池液,而改用聚合物电解质,可以做成各种形状,比锂电池稳定。铅酸电池电压:2V使用寿命为:200~300次放电温度为:0度~45度充电温度为:0度~45度备注:如一般车用电瓶(它是以6个2V串联成12V的),新近采用高效率氧气重组技术完成水份再生,藉此达到完全密封不需加水的目的,使用寿命长达10年,但体积和重量是最大的。第6页共13页...

1、当您付费下载文档后,您只拥有了使用权限,并不意味着购买了版权,文档只能用于自身使用,不得用于其他商业用途(如 [转卖]进行直接盈利或[编辑后售卖]进行间接盈利)。
2、本站所有内容均由合作方或网友上传,本站不对文档的完整性、权威性及其观点立场正确性做任何保证或承诺!文档内容仅供研究参考,付费前请自行鉴别。
3、如文档内容存在违规,或者侵犯商业秘密、侵犯著作权等,请点击“违规举报”。

碎片内容

电池基础知识培训2

确认删除?
VIP
微信客服
  • 扫码咨询
会员Q群
  • 会员专属群点击这里加入QQ群
客服邮箱
回到顶部