电脑桌面
添加小米粒文库到电脑桌面
安装后可以在桌面快捷访问

部门职责、任务清单与岗位职责VIP免费

部门职责、任务清单与岗位职责_第1页
1/12
部门职责、任务清单与岗位职责_第2页
2/12
部门职责、任务清单与岗位职责_第3页
3/12
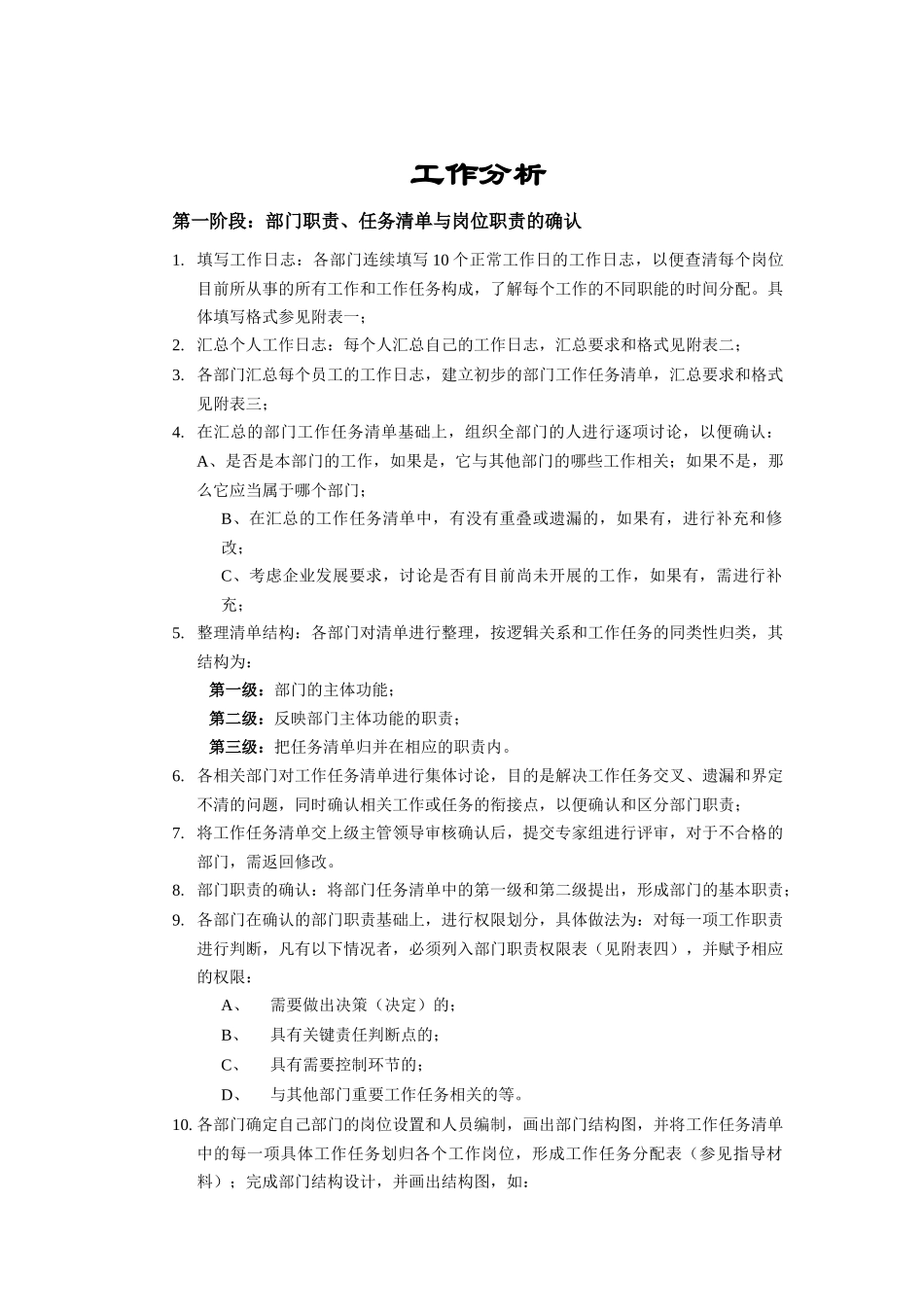
工作分析第一阶段:部门职责、任务清单与岗位职责的确认1.填写工作日志:各部门连续填写10个正常工作日的工作日志,以便查清每个岗位目前所从事的所有工作和工作任务构成,了解每个工作的不同职能的时间分配。具体填写格式参见附表一;2.汇总个人工作日志:每个人汇总自己的工作日志,汇总要求和格式见附表二;3.各部门汇总每个员工的工作日志,建立初步的部门工作任务清单,汇总要求和格式见附表三;4.在汇总的部门工作任务清单基础上,组织全部门的人进行逐项讨论,以便确认:A、是否是本部门的工作,如果是,它与其他部门的哪些工作相关;如果不是,那么它应当属于哪个部门;B、在汇总的工作任务清单中,有没有重叠或遗漏的,如果有,进行补充和修改;C、考虑企业发展要求,讨论是否有目前尚未开展的工作,如果有,需进行补充;5.整理清单结构:各部门对清单进行整理,按逻辑关系和工作任务的同类性归类,其结构为:第一级:部门的主体功能;第二级:反映部门主体功能的职责;第三级:把任务清单归并在相应的职责内。6.各相关部门对工作任务清单进行集体讨论,目的是解决工作任务交叉、遗漏和界定不清的问题,同时确认相关工作或任务的衔接点,以便确认和区分部门职责;7.将工作任务清单交上级主管领导审核确认后,提交专家组进行评审,对于不合格的部门,需返回修改。8.部门职责的确认:将部门任务清单中的第一级和第二级提出,形成部门的基本职责;9.各部门在确认的部门职责基础上,进行权限划分,具体做法为:对每一项工作职责进行判断,凡有以下情况者,必须列入部门职责权限表(见附表四),并赋予相应的权限:A、需要做出决策(决定)的;B、具有关键责任判断点的;C、具有需要控制环节的;D、与其他部门重要工作任务相关的等。10.各部门确定自己部门的岗位设置和人员编制,画出部门结构图,并将工作任务清单中的每一项具体工作任务划归各个工作岗位,形成工作任务分配表(参见指导材料);完成部门结构设计,并画出结构图,如:A、部门与职位编码,如人事行政部编号为,人事行政部经理为01,人事行政部人事主管为01-01等;B、初步确认编制人数。C、补充岗位(职位)职责中与管理有关的项目,如经理级的部门工作任务分派、工作指导与监督、职场管理、人员激励、员工绩效评估与绩效改善、部门业绩的改善与提高、冲突的处理、下属工作中问题的协助解决、部门的工作计划、总结和汇报等。将部门结构、部门权限、部门职责、岗位职责等文件提交主管领导进行审核确认后提交专家组进行评审,在需要的情况下,组织进行修改;11.将修改后的文件提交高层审核批准;第二阶段:任职资格的确认1、对每一个岗位(职位)的工作职责和任务清单进行评估,以确认资格要求,具体做法为:第一步:对工作职责与任务进行两维评估:重要程度和时间消耗重要程度:根据发生问题对工作的影响程度和影响的持久性程度进行判断,划分为五个登级:5(极为重要),4(非常重要),3(比较重要),2(不重要),1(轻微)时间消耗:根据该项工作占总作业时间的比例进行评估,划分5个等级:5(极多),4(非常多),3(比较多),2(相对少),1(极少)评估表格如下:部门:职位名称:职位编号:重要程度54321部门经理编码:编制职位编码:编制主管编码:编制主管编码:编制时间消耗5清单标号4321第二步:对有阴影格内的工作项目进行评估,评估表格如下:项目编号学历要求特定知识(专业)要求特定经验(经历)要求特定能力要求第三步:整理,具体方法为把每纵行中内容进行归并,如有相同要求,选取要求最高者;第四步:根据第三步的整理结果按下列表格进行评估:评估内容评估项目是否是招聘时必须具备的要求是否对区分优秀员工的重要标志若不具备是否会给工作带来麻烦如果不具备这一要素是否可以勉强接受特定知识要求是否是否是否是否是否是否是否是否是否是否是否是否是否是否是否是否特定经验要求是否是否是否是否是否是否是否是否是否是否是否是否是否是否是否是否特定能力要求1、领导力是否是否是否是否2、协调力是否是否是否是否3、计划力是否是否是否是否(例)4、亲合力是否是否是否是否5、注重细节等...

1、当您付费下载文档后,您只拥有了使用权限,并不意味着购买了版权,文档只能用于自身使用,不得用于其他商业用途(如 [转卖]进行直接盈利或[编辑后售卖]进行间接盈利)。
2、本站所有内容均由合作方或网友上传,本站不对文档的完整性、权威性及其观点立场正确性做任何保证或承诺!文档内容仅供研究参考,付费前请自行鉴别。
3、如文档内容存在违规,或者侵犯商业秘密、侵犯著作权等,请点击“违规举报”。

碎片内容

部门职责、任务清单与岗位职责

您可能关注的文档

精品中小学文档+ 关注
实名认证
内容提供者

精品资料,值得下载

确认删除?
VIP
微信客服
  • 扫码咨询
会员Q群
  • 会员专属群点击这里加入QQ群
客服邮箱
回到顶部