电脑桌面
添加小米粒文库到电脑桌面
安装后可以在桌面快捷访问

第四章 组织职能VIP免费

第四章 组织职能_第1页
1/6
第四章 组织职能_第2页
2/6
第四章 组织职能_第3页
3/6
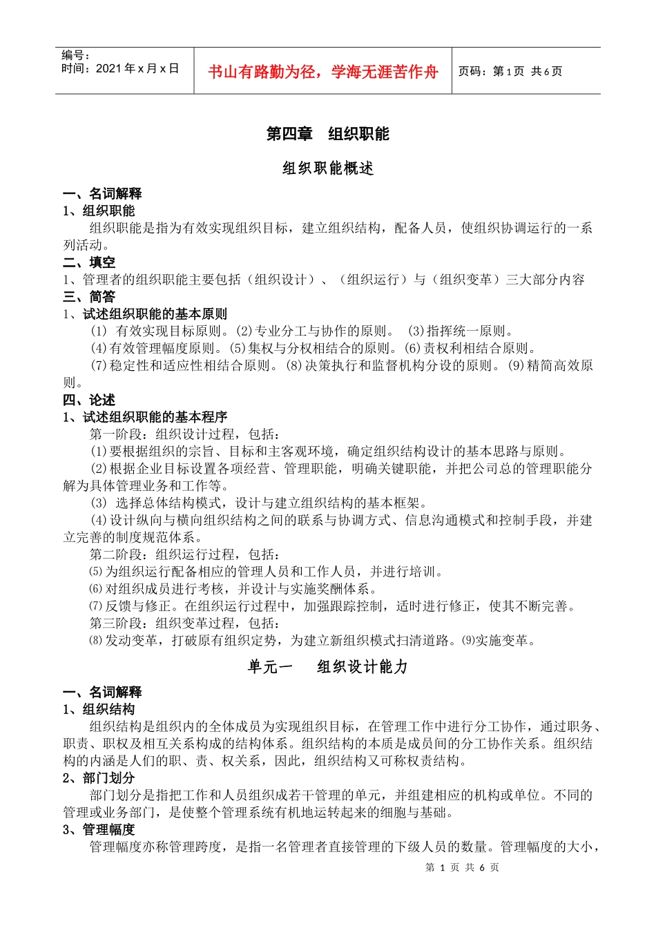
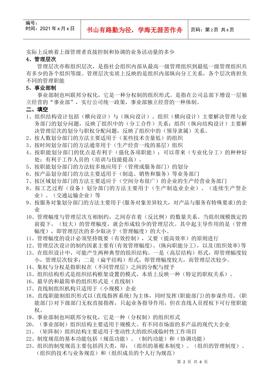
第1页共6页编号:时间:2021年x月x日书山有路勤为径,学海无涯苦作舟页码:第1页共6页第四章组织职能组织职能概述一、名词解释1、组织职能组织职能是指为有效实现组织目标,建立组织结构,配备人员,使组织协调运行的一系列活动。二、填空1、管理者的组织职能主要包括(组织设计)、(组织运行)与(组织变革)三大部分内容三、简答1、试述组织职能的基本原则(1)有效实现目标原则。(2)专业分工与协作的原则。(3)指挥统一原则。(4)有效管理幅度原则。(5)集权与分权相结合的原则。(6)责权利相结合原则。(7)稳定性和适应性相结合原则。(8)决策执行和监督机构分设的原则。(9)精简高效原则。四、论述1、试述组织职能的基本程序第一阶段:组织设计过程,包括:(1)要根据组织的宗旨、目标和主客观环境,确定组织结构设计的基本思路与原则。(2)根据企业目标设置各项经营、管理职能,明确关键职能,并把公司总的管理职能分解为具体管理业务和工作等。(3)选择总体结构模式,设计与建立组织结构的基本框架。(4)设计纵向与横向组织结构之间的联系与协调方式、信息沟通模式和控制手段,并建立完善的制度规范体系。第二阶段:组织运行过程,包括:⑸为组织运行配备相应的管理人员和工作人员,并进行培训。⑹对组织成员进行考核,并设计与实施奖酬体系。⑺反馈与修正。在组织运行过程中,加强跟踪控制,适时进行修正,使其不断完善。第三阶段:组织变革过程,包括:⑻发动变革,打破原有组织定势,为建立新组织模式扫清道路。⑼实施变革。单元一组织设计能力一、名词解释1、组织结构组织结构是组织内的全体成员为实现组织目标,在管理工作中进行分工协作,通过职务、职责、职权及相互关系构成的结构体系。组织结构的本质是成员间的分工协作关系。组织结构的内涵是人们的职、责、权关系,因此,组织结构又可称权责结构。2、部门划分部门划分是指把工作和人员组织成若干管理的单元,并组建相应的机构或单位。不同的管理或业务部门,是使整个管理系统有机地运转起来的细胞与基础。3、管理幅度管理幅度亦称管理跨度,是指一名管理者直接管理的下级人员的数量。管理幅度的大小,第2页共6页第1页共6页编号:时间:2021年x月x日书山有路勤为径,学海无涯苦作舟页码:第2页共6页实际上反映着上级管理者直接控制和协调的业务活动量的多少4、管理层次管理层次亦称组织层次,是指社会组织内部从最高一级管理组织到最低一级管理组织共有多少的各个组织等级。管理层次实质上反映的是组织内部纵向分工关系,各个层次将担负不同的管理职能5、事业部制事业部制也叫联邦分权化,它是一种分权制的组织形式。是指在公司总部下增设一层独立经营的“事业部”,实行公司统一政策,事业部独立经营的一种体制。二、填空1、组织结构设计包括(横向设计)与(纵向设计)。组织(横向设计)主要解决管理与业务部门的划分问题,反映了组织中的(分工合作)关系;组织(纵向结构设计)主要解决管理层次的划分与职权分配问题,反映了组织中的(领导隶属)关系。2、按人数划分部门的方法主要适用于(某些技术含量低)的组织3、按时间划分部门的方法通常用于(生产经营一线的基层)组织4、按职能划分部门的优点是有利于(强化各项职能);可以带来(专业化分工)的种种好处;有利于工作人员的(培训与技能提高)。5、按职能划分部门的方法较多地应用于(管理或服务部门)的划分6、按产品划分部门的方法主要适用于(制造、销售和服务)等业务部门7、按区域划分部门的方法主要适应于(空间分布很广)的企业的生产经营业务部门8、按工艺过程(设备)划分部门的方法主要用于(生产制造业企业)、(连续生产型企业)、(交通运输企业)等9、按服务对象划分部门的方法主要用于(服务对象差异较大,对产品与服务有特殊要求)的企业10、管理幅度与管理层次互相制约,之间存在着(反比例)的数量关系。当组织规模既定的前提下,(较大)的管理幅度,就会形成较少的管理层次。其中起主导作用的是(管理幅度),即管理层次的多少取决于(管理幅度)的大小。11、管理幅度的设计必须坚持既要(有效控制),又要(提高效率)的原则进行12、管理层次...

1、当您付费下载文档后,您只拥有了使用权限,并不意味着购买了版权,文档只能用于自身使用,不得用于其他商业用途(如 [转卖]进行直接盈利或[编辑后售卖]进行间接盈利)。
2、本站所有内容均由合作方或网友上传,本站不对文档的完整性、权威性及其观点立场正确性做任何保证或承诺!文档内容仅供研究参考,付费前请自行鉴别。
3、如文档内容存在违规,或者侵犯商业秘密、侵犯著作权等,请点击“违规举报”。

碎片内容

第四章 组织职能

精品中小学文档+ 关注
实名认证
内容提供者

精品资料,值得下载

确认删除?
VIP
微信客服
  • 扫码咨询
会员Q群
  • 会员专属群点击这里加入QQ群
客服邮箱
回到顶部