电脑桌面
添加小米粒文库到电脑桌面
安装后可以在桌面快捷访问

中餐操作规程和服务程序VIP专享VIP免费

中餐操作规程和服务程序_第1页
1/30
中餐操作规程和服务程序_第2页
2/30
中餐操作规程和服务程序_第3页
3/30
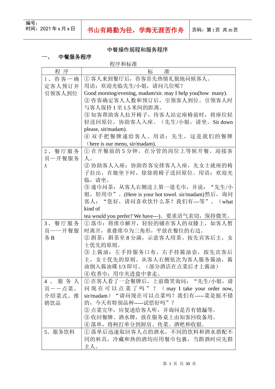
第1页共30页编号:时间:2021年x月x日书山有路勤为径,学海无涯苦作舟页码:第1页共30页中餐操作规程和服务程序一、中餐服务程序程序和标准程序标准1、咨客—确定客人预订并引领客人到位①客人来到餐厅后,咨客首先热情礼貌地问候客人。用语:欢迎光临先生/小姐,请问几位呢?Goodmorning/evening,madam/sir.mayIhelpyou(howmany).②咨客确定客人人数和预订后,引领客人到位。引领客人时与客人保持1至1.5米间的距离。③知客帮助客人拉开椅子,待客人站定座椅前时,将座位轻轻送回原位,协助客人入座。(先生/小姐,请坐。Sitdownplease,sit/madam).④双手把餐牌递给客人。用语:先生,这是我们的餐牌(hereisourmenu,sir/madam).2、餐厅服务员—开餐服务A①在开餐前的5分钟,在分管的岗位上等候开餐,迎接客人。②协助客人入座:协助咨客安排客人入座,先女士就座的椅子拉出,在她坐下时,徐徐将椅子送回原位。用语:欢迎光临,请坐。③递巾问茶:从客人右侧送上第一道毛巾,并说:“先生/小姐,轻用巾”。(Hereisyourhottowel.sir/madam)然后,询问客人:“您好,请问喜欢饮什么茶?我们有---等”。(whatkindofteawouldyouprefer?Wehave---).要求语气亲切,保持微笑。3、餐厅服务员——开餐服务B①落巾:将席巾解开,轻轻的铺在客人的双膝上,如客人暂时离开,重叠席巾为三角形,平放在餐位的右边。②斟茶:斟茶至8分满,示意客人用茶。按先宾客后主,女士优先的原则。③上酱油:左手持服务口布,右手持酱油壶,按先宾客后主,女士优先的原则。从客人右侧依次为客人服务酱油,酱油倒入酱油碟1/3即可。(部分酒店在点菜后才上酱油)④收香巾:用巾夹进盘中拿走。4、服务人员――点菜、介绍菜式、推销饮品①在客人看了一会餐牌后,上前微笑询问:“先生/小姐,请问现在可以点菜了吗”?(mayItakeyourordernow,sir/madam)“请问现在可以点菜吗?我们有-----菜是挺不错的,今天有特别品种-----试偿好吗”?②点菜完毕,应复述给客人听,并询问是否有错漏等。③收回餐牌、酒水牌,放在服务桌上由知客回收备用。④落单,将柯打单分到厨房、传菜、酒吧和收银。5、服务饮料①落单后迅速取回客人点的酒水,不同的饮料和酒水搭配不同的杯具,冷藏和热的酒均应用餐巾包裹,当斟酒时应先斟主人。第2页共30页第1页共30页编号:时间:2021年x月x日书山有路勤为径,学海无涯苦作舟页码:第2页共30页②当服务餐酒时,应先让主人试酒。6、上菜A①为客人服务食品时,征对位上菜,并为客人报出菜名。②上汤时,要求分汤均匀。③上头道菜时,通常主动询问客人是否要白米饭等。(应视客人点的品种及数量:忌说“要饭”字眼)7、餐中的服务①虽是观察客人台面,为客人添加酒和饮料。②随时撤空盘、空碗,及时撤换骨碟。③烟灰缸内不得有两个以上烟头,须及时为客人更换烟缸。④如客人用餐过程中去洗手间,服务员为客人搬开座椅,待客人返回时,再协助客人搬开座椅,帮助客人入座。⑤当客人点菜以后,客人点的第一道菜要及时上,早餐为10分钟,午晚餐为15分钟,全部菜式出齐的时间在30分钟之内。8、为客人清洁桌面当客人用完餐后,征得客人同意,才能收碟(除空碟外)。当客人同意后,服务员用托盘从客人右侧逐样收撤,先收银器、筷子,后收碗、匙羹、味蝶、水杯(有饮品除外);只留下茶杯,说:“Excuseme,madam/sir.mayIcleanyourtable?”。9、上热茶提供中国茶服务10、推销并服务甜食①为客人推荐甜食、水果或餐后酒,应说:“Excuseme,madam/sir.Wouldyourlikesomedessertsorsomefreshfruit?”(请问需要点些甜品或水果吗?)。②上甜品:逐一递给客人;上水果前:视何种品种,派上骨碟、刀(放右边)、叉((放左边)、小匙羹。11、征询客人意见、派热毛巾①再次派热毛巾给客人。②部长或总管(重要客人时餐厅经理)在不打扰客人的情况下,主动走到右侧,礼貌地询问主人对本餐厅的服务和食品质量是否满意,如客人表示满意,应真诚的感谢客人,如提出了一些建议,应认真记录,并真诚地感谢客人的建议,同时告诉客人餐厅将考虑客人的建议。12、结账并感谢客人①当客人要求结账时,服务员应检查账...

1、当您付费下载文档后,您只拥有了使用权限,并不意味着购买了版权,文档只能用于自身使用,不得用于其他商业用途(如 [转卖]进行直接盈利或[编辑后售卖]进行间接盈利)。
2、本站所有内容均由合作方或网友上传,本站不对文档的完整性、权威性及其观点立场正确性做任何保证或承诺!文档内容仅供研究参考,付费前请自行鉴别。
3、如文档内容存在违规,或者侵犯商业秘密、侵犯著作权等,请点击“违规举报”。

碎片内容

中餐操作规程和服务程序

确认删除?
VIP
微信客服
  • 扫码咨询
会员Q群
  • 会员专属群点击这里加入QQ群
客服邮箱
回到顶部