电脑桌面
添加小米粒文库到电脑桌面
安装后可以在桌面快捷访问

家政服务员国家职业标准VIP免费

家政服务员国家职业标准_第1页
1/5
家政服务员国家职业标准_第2页
2/5
家政服务员国家职业标准_第3页
3/5
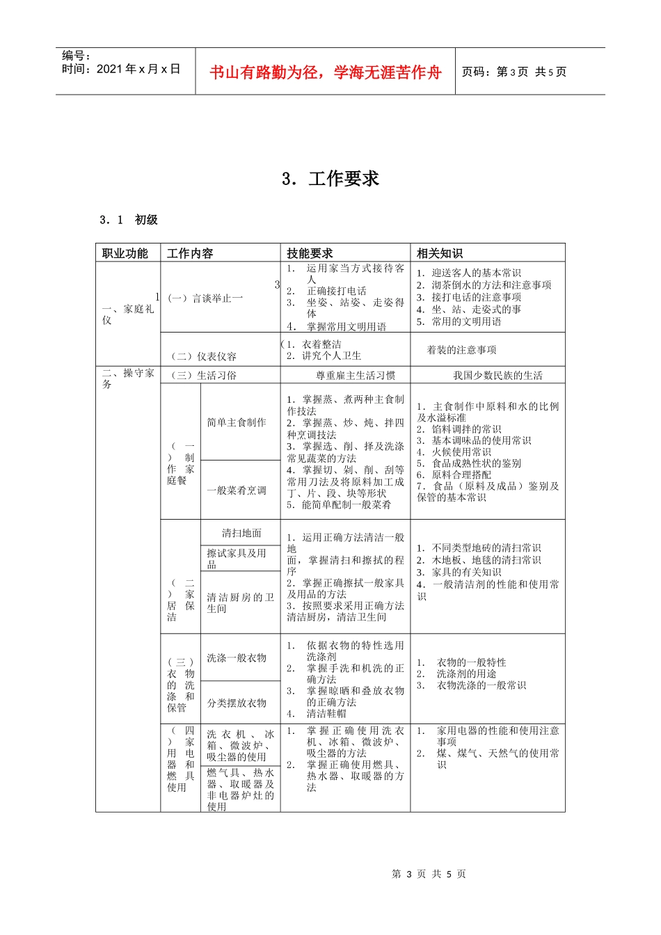
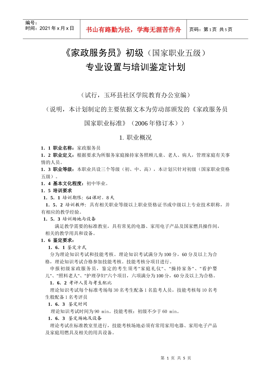
第1页共5页编号:时间:2021年x月x日书山有路勤为径,学海无涯苦作舟页码:第1页共5页《家政服务员》初级(国家职业五级)专业设置与培训鉴定计划(试行,玉环县社区学院教育办公室编)(说明,本计划制定的主要依据文本为劳动部颁发的《家政服务员国家职业标准》(2006年修订本))1.职业概况1.1职业名称:家政服务员1.2职业定义:根据要求为所服务家庭操持家务照顾儿童、老人、病人,管理家庭有关事情的人员。1.3职业等级:本职业共设三个等级(初、中、高),本计划只针对初级(国家职业资格五级)。1.4基本文化程度:初中毕业。1.5培训要求1.5.1培训期限:64课时,8天1.5.2培训教师:具有相关职业等级以上职业资格证书或中级以上专业技术职称,并有相应的教学经验。1.5.3培训场地与设备满足教学需要的标准教室,具有常见的电器、家用电子产品及国家燃具操作间,相关的教学用具和设备。1.6鉴定要求:1.6.1鉴定方式分为理论知识考试和技能考核。理论知识考试满分为100分,60分及以上为合格,理论知识考试合格参加技能考核。技能考核分项目进行。申报初级家政服务员,鉴定的考生须考"家庭礼仪"、"操持家务"、"看护婴儿"、"照料老人"、"护理孕妇"六个项目,六项满分为100分,60分及以上为合格。1.6.2考评人员与考生配比理论知识考试每个标准考场每30名考生配备1名监考人员,技能考核每10名考生般配备1名考评员1.6.3鉴定时间理论知识考试时间为90min。技能考核:初级不少于60min。1.6.3鉴定场地及设备理论考试在标准教室里进行,技能考核场地必须有常用家用电器、家用电子产品及家庭用燃具及相关的用具设备。第2页共5页第1页共5页编号:时间:2021年x月x日书山有路勤为径,学海无涯苦作舟页码:第2页共5页2.基本要求2.1职业道德2.1.1职业道德基本知识2.1.2职业条件(一)遵纪守法,讲文明,讲礼貌,维护社会公法(二)自尊、自爱、自立、自信、自强、(三)守时守信、尊老爱幼、勤奋好学、精益求精(四)尊重用户、热情和蔼、忠诚本分。2.2基础知识2.2.1法律知识(一)公民权利和义务(二)劳动法常识(三)妇女权益保护法常识(四)未成年人保护法常识(五)消费者权益保护法常识(六)食品卫生法常识2.2.2安全知识(一)家庭防火、防盗及意外事故知识(二)出行安全知识(三)个人安全及自我保护常识(四)安全用电、用气常识2.2.3卫生知识(一)个人卫生常识(二)环境卫生常识(三)饮食卫生常识第3页共5页第2页共5页编号:时间:2021年x月x日书山有路勤为径,学海无涯苦作舟页码:第3页共5页3.工作要求3.1初级职业功能工作内容技能要求相关知识1一、家庭礼仪3(一)言谈举止一1.运用家当方式接待客人2.正确接打电话3.坐姿、站姿、走姿得体4.掌握常用文明用语1.迎送客人的基本常识2.沏茶倒水的方法和注意事项3.接打电话的注意事项4.坐、站、走姿式的事5.常用的文明用语((二)仪表仪容1.衣着整洁2.讲究个人卫生着装的注意事项二、操守家务(三)生活习俗尊重雇主生活习惯我国少数民族的生活(一)制作家庭餐简单主食制作1.掌握蒸、煮两种主食制作技法2.掌握蒸、炒、炖、拌四种烹调技法3.掌握选、削、择及洗涤常见蔬菜的方法4.掌握切、剁、削、刮等常用刀法及将原料加工成丁、片、段、块等形状5.能简单配制一般菜肴1.主食制作中原料和水的比例及水溢标准2.馅料调拌的常识3.基本调味品的使用常识4.火候使用常识5.食品成熟性状的鉴别6.原料合理搭配7.食品(原料及成品)鉴别及保管的基本常识一般菜肴烹调(二)家居保洁清扫地面1.运用正确方法清洁一般地面,掌握清扫和擦拭的程序2.掌握正确擦拭一般家具及用品的方法3.按照要求采用正确方法清洁厨房,清洁卫生间1.不同类型地砖的清扫常识2.木地板、地毯的清扫常识3.家具的有关知识4.一般清洁剂的性能和使用常识擦试家具及用品清洁厨房的卫生间(三)衣物的洗涤和保管洗涤一般衣物1.依据衣物的特性选用洗涤剂2.掌握手洗和机洗的正确方法3.掌握晾晒和叠放衣物的正确方法4.清洁鞋帽1.衣物的一般特性2.洗涤剂的用途3.衣物洗涤的一般常识分类摆放衣物(四)家用...

1、当您付费下载文档后,您只拥有了使用权限,并不意味着购买了版权,文档只能用于自身使用,不得用于其他商业用途(如 [转卖]进行直接盈利或[编辑后售卖]进行间接盈利)。
2、本站所有内容均由合作方或网友上传,本站不对文档的完整性、权威性及其观点立场正确性做任何保证或承诺!文档内容仅供研究参考,付费前请自行鉴别。
3、如文档内容存在违规,或者侵犯商业秘密、侵犯著作权等,请点击“违规举报”。

碎片内容

家政服务员国家职业标准

中小学文库+ 关注
实名认证
内容提供者

精品资料应用尽有

相关文档

确认删除?
VIP
微信客服
  • 扫码咨询
会员Q群
  • 会员专属群点击这里加入QQ群
客服邮箱
回到顶部