电脑桌面
添加小米粒文库到电脑桌面
安装后可以在桌面快捷访问

人寿保险公司个人寿险销售精英表彰方案VIP免费

人寿保险公司个人寿险销售精英表彰方案_第1页
1/14
人寿保险公司个人寿险销售精英表彰方案_第2页
2/14
人寿保险公司个人寿险销售精英表彰方案_第3页
3/14
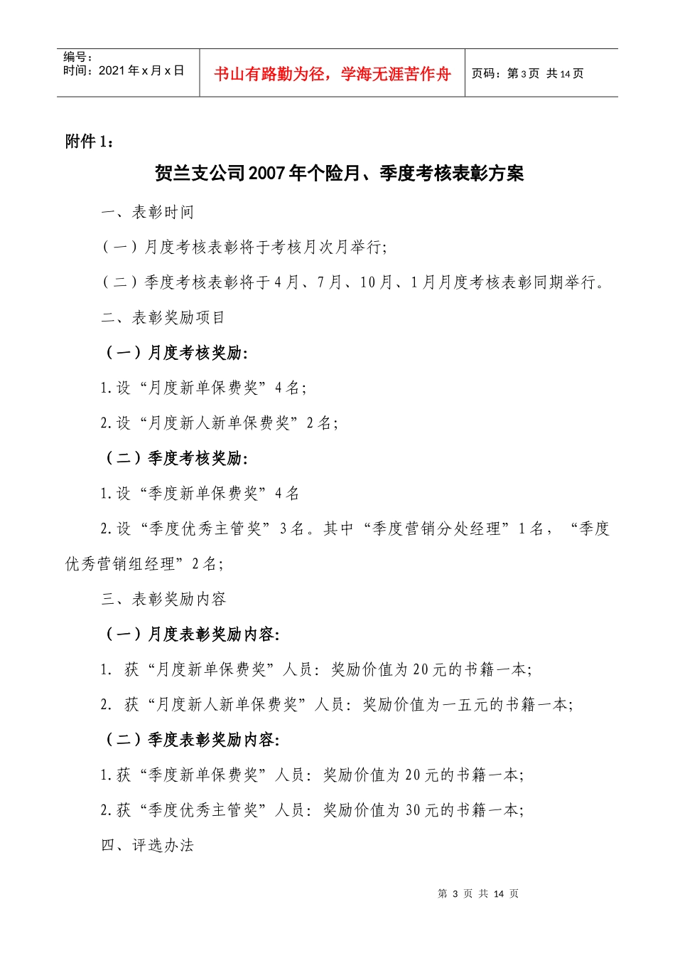
中国人寿保险股份有限公司宁夏分公司贺兰支公司2007年度个人寿险销售精英表彰方案一、表彰奖励对象1、2007年12月20日前持有工号的保险营销员;2、2007年12月20日前考核达到组经理以上职级的营销主管;3、2007年12月20日前从事个险组训、培训工作满一年的组训、讲师(兼职)。二、组织领导贺兰支公司设立年度个人寿险销售精英表彰评选委员会(以下简称评委会),负责表彰奖励的组织和领导工作。评委会主任:沈驰副主任:马巧智成员:杨秀萍张利华王娟评委会办公室设在贺兰支公司个险部。三、表彰奖励项目(一)贺兰支公司2008年个险月、季考核表彰方案(附件1);(二)中国人寿贺兰支公司2008年度个险精英表彰方案(附件2)。中国人寿保险贺兰支公司二oo八年元月六日第3页共14页编号:时间:2021年x月x日书山有路勤为径,学海无涯苦作舟页码:第3页共14页附件1:贺兰支公司2007年个险月、季度考核表彰方案一、表彰时间(一)月度考核表彰将于考核月次月举行;(二)季度考核表彰将于4月、7月、10月、1月月度考核表彰同期举行。二、表彰奖励项目(一)月度考核奖励:1.设“月度新单保费奖”4名;2.设“月度新人新单保费奖”2名;(二)季度考核奖励:1.设“季度新单保费奖”4名2.设“季度优秀主管奖”3名。其中“季度营销分处经理”1名,“季度优秀营销组经理”2名;三、表彰奖励内容(一)月度表彰奖励内容:1.获“月度新单保费奖”人员:奖励价值为20元的书籍一本;2.获“月度新人新单保费奖”人员:奖励价值为一五元的书籍一本;(二)季度表彰奖励内容:1.获“季度新单保费奖”人员:奖励价值为20元的书籍一本;2.获“季度优秀主管奖”人员:奖励价值为30元的书籍一本;四、评选办法第4页共14页第3页共14页编号:时间:2021年x月x日书山有路勤为径,学海无涯苦作舟页码:第4页共14页(一)月度奖励评选办法1.月度新单保费奖:评委会按照考核月贺兰支公司所属保险营销员考评保费排名,评选出获奖者;“月度新单保费奖”参评者考核月的考评保费不得低于4000元;2.“月度新人新单保费奖”:评委会从2008年1月1日之后入司的新进个人代理人中,按照月考评保费排名,评选出获奖者,参评者考核月的考评保费不得低于3000元;3.“月度优秀团队奖”:1)考评指标:包含以下七项指标团队月期交新单保费指标团队月举绩率指标团队月人员增长率指标团队人均月期交新单保费指标团队人均月FYC指标团队月保单持续率指标团队月出勤率考评职级考评项目考评指标分处组基础分值团队月期交新单保费指标4.5万2万元25第5页共14页第4页共14页编号:时间:2021年x月x日书山有路勤为径,学海无涯苦作舟页码:第5页共14页团队月举绩率指标85%20团队月人员增长率指标10%25团队人均月期交新单保费指标4000元/月10团队人均月FYC指标600元/月10团队月保单持续率指标95%5团队月出勤率80%5合计总分:1002)考评办法①团队月期交新单保费指标达成率:按照考评团队月完成期交新单保费与团队所属级别期交新单保费指标之比进行考评。考评计算公式:团队考评月完成的期交新单保费/团队所属级别期交新单保费指标×25分②团队月举绩率指标达成率(举绩率低于70%此项不得分)按照团队当月举绩人数与团队当月总人数之比进行考评。计算公式:团队考评月举绩人数/团队当月总人数/85%×20分③团队月人员增长率指标达成率(增长率为负数此项不得分)按照团队当月人员增长率与增长率考评指标之比进行考评。计算公式:(团队考评月月末人数-上一考评月月末人数)/上一考评月月末人数/10%×25分④团队人均月期交新单保费指标达成率第6页共14页第5页共14页编号:时间:2021年x月x日书山有路勤为径,学海无涯苦作舟页码:第6页共14页按照团队所属人员当月达到考评指标人数与团队当月总人数之比进行考评。计算公式:团队考评月达到考评指标人数/团队当月总人数×10分⑤团队人均月FYC指标达成率按照团队所属人员当月达到考评指标人数与团队当月总人数之比进行考评。计算公式:团队考评月达到考评指标人数/团队当月总人数×10分⑥团队月保单持续率指标(综合持续率低于80%此项不得分)按照团队当月保单持续率与团队保单持续率指标之比进...

1、当您付费下载文档后,您只拥有了使用权限,并不意味着购买了版权,文档只能用于自身使用,不得用于其他商业用途(如 [转卖]进行直接盈利或[编辑后售卖]进行间接盈利)。
2、本站所有内容均由合作方或网友上传,本站不对文档的完整性、权威性及其观点立场正确性做任何保证或承诺!文档内容仅供研究参考,付费前请自行鉴别。
3、如文档内容存在违规,或者侵犯商业秘密、侵犯著作权等,请点击“违规举报”。

碎片内容

人寿保险公司个人寿险销售精英表彰方案

确认删除?
VIP
微信客服
  • 扫码咨询
会员Q群
  • 会员专属群点击这里加入QQ群
客服邮箱
回到顶部