电脑桌面
添加小米粒文库到电脑桌面
安装后可以在桌面快捷访问

市场营销战略形式和战略选择讲义VIP免费

市场营销战略形式和战略选择讲义_第1页
1/17
市场营销战略形式和战略选择讲义_第2页
2/17
市场营销战略形式和战略选择讲义_第3页
3/17
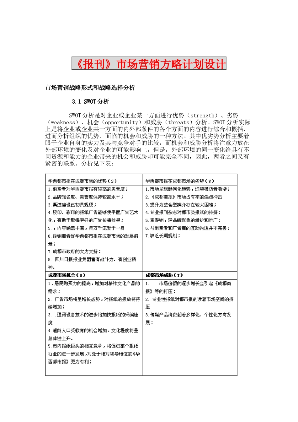
《报刊》市场营销方略计划设计市场营销战略形式和战略选择分析3.1SWOT分析SWOT分析是对企业或企业某一方面进行优势(strength)、劣势(weakness)、机会(opportunity)和威胁(threats)分析。SWOT分析实际上是将企业或企业某一方面的内外部条件的各个方面的内容进行综合和概括,进而分析组织的优势、面临的机会和威胁的一种方法。其中优劣势分析主要着眼于企业自身的实力及其与竞争对手的比较,而机会和威胁分析将注意力放在外部环境的变化及对企业的可能影响上,但是,外部环境的同一变化给具有不同资源和能力的企业带来的机会和威胁却可能完全不同,因此,两者之间又有紧密的联系。分析见下表:3.2竞争状况分析四川日报报业集团成立至今,除党政机关报《四川日报》外,下辖《报刊》、《天府早报》等多种子报,2002年9月26日,成都日报报业集团正式宣布成立,包括《成都日报》、《成都商报》、《成都晚报》等。这一时期整个成都报业市场相对平稳,出现了整合趋势。从成都报业的竞争历史看,一些报纸已经主动或被动地退出了战场,从最初的7家都市类报纸竞争到今天两大报业集团的竞争,成都报业正面临着一些新的竞争环境,这主要表现为:1.竞争形态发生了变化。成都本地报纸过去散兵游勇的竞争态势被集团间的竞争形态所取代,除去《四川日报》和《成都日报》两份党政机关报,本土都市类报纸的竞争将在四川日报报业集团的华西报、早报和成都日报报业集团的商报、晚报之间展开。2.竞争格局初步形成。2001年成都各家都市类报纸对外公布的发行量按大小依次是:商报65万份;华西报54万份;晚报30万份;早报16万份。四川省社会科学院新闻研究所在2001年做的市场调查则显示了各报在零售市场上所占的份额,2002年这种格局并未发生显著的变化(见表4-1)。因此,根据以上结果,我认为成都本土的都市类报纸的市场格局已经大体形成并趋于稳定,其中居于领头位置的是商报和华西报,第二梯队则是晚报与早报。表3-12002年成都市报纸零售市场份额3.外地专业性报纸对成都本土都市类报纸的挤压日渐显现。以计算机、体育、财经、时尚等类报纸为代表的专业性报纸,已经挤压了成都本土都市类报纸相当大的市场空间。在报业发展早期,成都报业竞争主要在本土都市类报纸之间展开,都市类报纸与专业性报纸之间的竞争尚不明显,随着成都本土报纸内部的竞争日渐平稳,这部分竞争开始凸现出来。从每周销售数量看,目前上摊的财经类、时事类、IT类,体育类和娱乐类等各类专业性报纸的销量占了成都报纸总体零售份额的半壁江山。从对读者市场空间的抢占来看,专业性报纸不仅夺走了都市类报纸的一部分读者,而且夺走的读者中很大部分是知识层次较高的读者群——这恰恰是未来都市类报纸要力争的潜在对象与广告的诉求对象。更值得关注的是,由于专业性报纸大多是全国行销,受众指向明确,适宜做品牌广告,本土都市类报纸上一部分品牌广告开始流失,譬如《21世纪经济报道》发行西南地方版后,就夺走了不少房地产广告份额。4.竞争的重心在转移新的报业市场格局形成之际也是各报开始理性反思之时,价格混战策略开始被各家报纸淡化乃至摒弃,并出现了由价格战向价值竞争转移的趋势,各家报纸开始重新关注报纸本身的内容以及发行服务。同时,在都定位于都市报的基础上,传统意义上的新闻已非常趋同,你有我有全都有,比拼的意义不算大了。一度被3.3《报刊》市场定位选择3.3.1《报刊》概况1995年1月,报刊诞生在成都。按照市场规律办报,依据读者需要采编稿件,第一次提出“市民新闻报”的定位,提出全心全意为市民服务的办报方针和嫁接各类畅销报优势的办报思路。报纸信息量大,可读性强,全方位报道市民关心的政治、经济、社会、文化、体育等多个领域的内容,不仅为广大读者演绎国事家事天下事事事皆明的“都市新闻大看台”,而且为广大消费者排列名版广告荟萃各类信息应有尽有的“都市生活大百科”,使报刊迅速成为深受读者欢迎的畅销报。同时,自创“敲门发行学”,建立了三千多人的自办发行网络,使报刊迅速走进了四川盆地大中小城市的千家万户。报刊如一匹“黑马”在报林异军突起:一是发行数量。1997年突破50万份...

1、当您付费下载文档后,您只拥有了使用权限,并不意味着购买了版权,文档只能用于自身使用,不得用于其他商业用途(如 [转卖]进行直接盈利或[编辑后售卖]进行间接盈利)。
2、本站所有内容均由合作方或网友上传,本站不对文档的完整性、权威性及其观点立场正确性做任何保证或承诺!文档内容仅供研究参考,付费前请自行鉴别。
3、如文档内容存在违规,或者侵犯商业秘密、侵犯著作权等,请点击“违规举报”。

碎片内容

市场营销战略形式和战略选择讲义

确认删除?
VIP
微信客服
  • 扫码咨询
会员Q群
  • 会员专属群点击这里加入QQ群
客服邮箱
回到顶部