电脑桌面
添加小米粒文库到电脑桌面
安装后可以在桌面快捷访问

02、市场营销专业VIP免费

02、市场营销专业_第1页
1/12
02、市场营销专业_第2页
2/12
02、市场营销专业_第3页
3/12
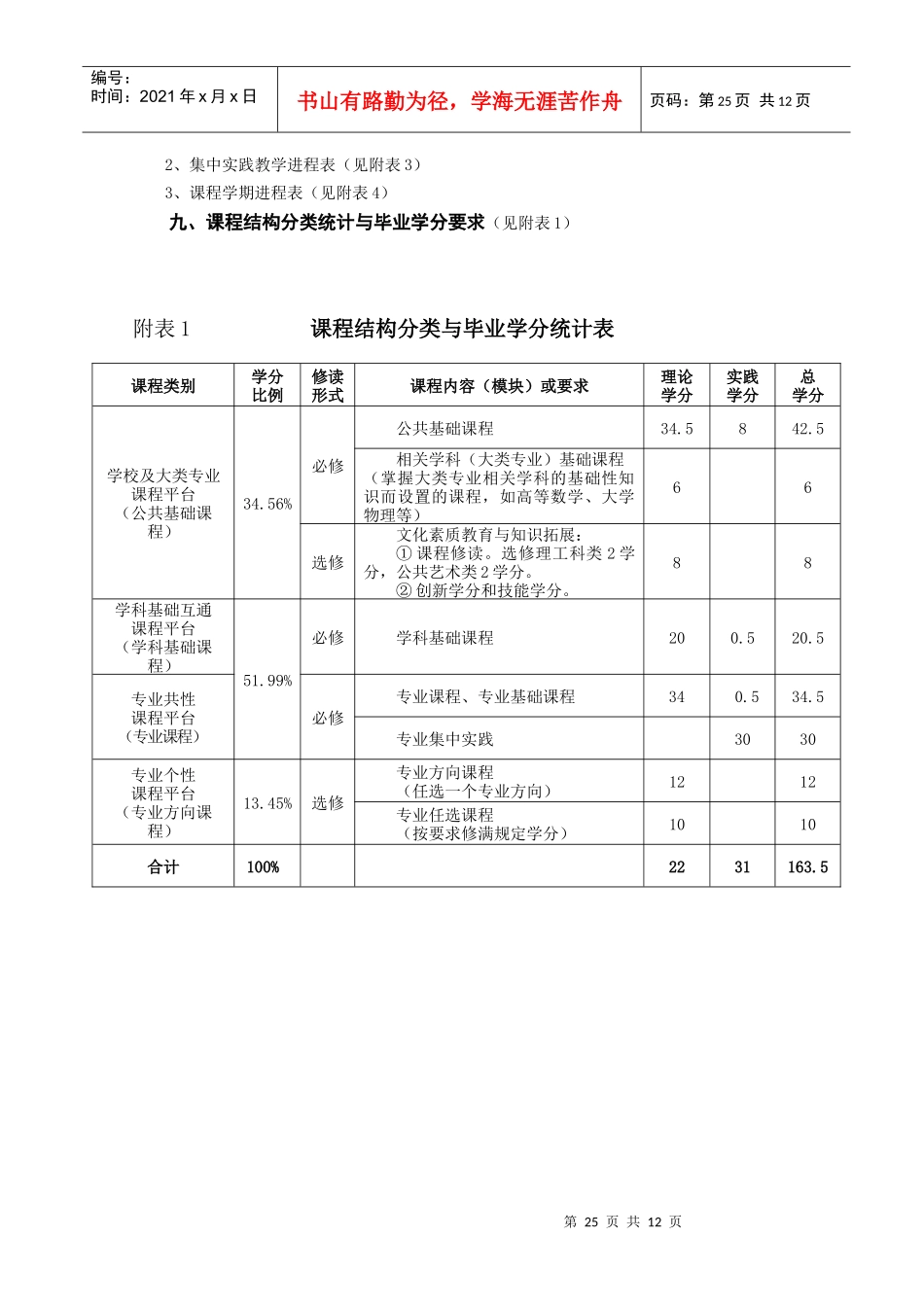
第24页共12页编号:时间:2021年x月x日书山有路勤为径,学海无涯苦作舟页码:第24页共12页市场营销专业人才培养方案一、专业定位和人才培养目标立足本地区、本省及全国各类企业单位对市场营销专业人才的需求,培养掌握营销理论和经营管理基础知识,具有较强的市场调研、预测、策划、推销、谈判等实践技能,具有良好的敬业精神和职业道德,在工商企业中从事营销管理工作的高级应用型专门人才。二、业务培养要求本专业学生主要学习市场营销及工商管理方面的基本理论和基本知识,接受市场营销方法与技巧方面的基本训练,具有分析和解决营销问题的基本能力。本专业毕业生应获得以下方面的知识和能力:掌握经济学、管理学和现代市场营销学的基本理论和基本知识;掌握市场营销的定性、定量分析方法并且具有获取信息和处理信息的能力;熟悉我国有关市场营销的方针、政策和法规;了解国际市场营销的惯例与规则;了解市场营销学科的最新研究成果和发展动态;具有较强的分析和解决营销实际问题的能力,以及专业的判断能力和决策能力;具有较强的语言与文字表述、人际沟通能力;具有创新意识、开拓能力、团队精神与合作意识;具有良好的职业道德、高尚的人格和社会责任感;掌握文献检索、资料查询的基本方法,具有一定的科学研究能力;具有较高的外语水平和较强的计算机应用能力。三、主要课程管理学、西方经济学、财务管理学、统计学、市场营销学、电子商务、经济法、消费者行为学、市场调查与预测、营销策划、商务谈判。四、实践教学环节集中实践:军事训练、市场营销专业认知实践、市场调查、营销策划、推销实习、毕业实习、ERP沙盘模拟实训、毕业论文写作、专业综合实习。分散实践:会计学、统计学、电子商务等课程实践。五、学制、修业年限、学位授予学制:4年修业年限:3~6年学位授予:管理学学士六、学期设置实行三学期制,课程及实践环节进度按秋、春、夏三学期设置。七、作为第二专业辅修的核心课程管理学、西方经济学、财务管理学、市场营销学、电子商务、消费者行为学、市场调查与预测、营销策划。八、专业教学实施方案1、课程设置与教学进程表(见附表2)第25页共12页第24页共12页编号:时间:2021年x月x日书山有路勤为径,学海无涯苦作舟页码:第25页共12页2、集中实践教学进程表(见附表3)3、课程学期进程表(见附表4)九、课程结构分类统计与毕业学分要求(见附表1)附表1课程结构分类与毕业学分统计表课程类别学分比例修读形式课程内容(模块)或要求理论学分实践学分总学分学校及大类专业课程平台(公共基础课程)34.56%必修公共基础课程34.5842.5相关学科(大类专业)基础课程(掌握大类专业相关学科的基础性知识而设置的课程,如高等数学、大学物理等)66选修文化素质教育与知识拓展:①课程修读。选修理工科类2学分,公共艺术类2学分。②创新学分和技能学分。88学科基础互通课程平台(学科基础课程)51.99%必修学科基础课程200.520.5专业共性课程平台(专业课程)必修专业课程、专业基础课程340.534.5专业集中实践3030专业个性课程平台(专业方向课程)13.45%选修专业方向课程(任选一个专业方向)1212专业任选课程(按要求修满规定学分)1010合计100%2231163.5第26页共12页第25页共12页编号:时间:2021年x月x日书山有路勤为径,学海无涯苦作舟页码:第26页共12页附表2课程设置与教学进程表课程类别课程编号课程名称教学时数学分周学时开课学期考核方式备注理论实践课外公共基础课程平台(必修)10000001思想道德修养与法律基础28162.521-秋考查10000002中国近现代史纲要28162.521-春考查10000003马克思主义基本原理4016332-秋考试10000004毛泽东思想和中国特色社会主义理论体系概论48324.542-春考试10000005形势与政策1616962考查10000006大学英语(一)481813441-秋考试10000007大学英语(二)4018163.551-春考试10000008大学英语(三)481816442-秋考试10000009大学英语(四)4018163.552-春考试10000010计算机文化基础3030132.541-秋考试10000011计算机技术基础2828172.541-春考试10000013文艺鉴赏学281.521-秋考查10000014大学体育与健康(一)2810121-秋考查100000...

1、当您付费下载文档后,您只拥有了使用权限,并不意味着购买了版权,文档只能用于自身使用,不得用于其他商业用途(如 [转卖]进行直接盈利或[编辑后售卖]进行间接盈利)。
2、本站所有内容均由合作方或网友上传,本站不对文档的完整性、权威性及其观点立场正确性做任何保证或承诺!文档内容仅供研究参考,付费前请自行鉴别。
3、如文档内容存在违规,或者侵犯商业秘密、侵犯著作权等,请点击“违规举报”。

碎片内容

02、市场营销专业

确认删除?
VIP
微信客服
  • 扫码咨询
会员Q群
  • 会员专属群点击这里加入QQ群
客服邮箱
回到顶部