电脑桌面
添加小米粒文库到电脑桌面
安装后可以在桌面快捷访问

客房服务与管理专题讲座VIP免费

客房服务与管理专题讲座_第1页
1/10
客房服务与管理专题讲座_第2页
2/10
客房服务与管理专题讲座_第3页
3/10
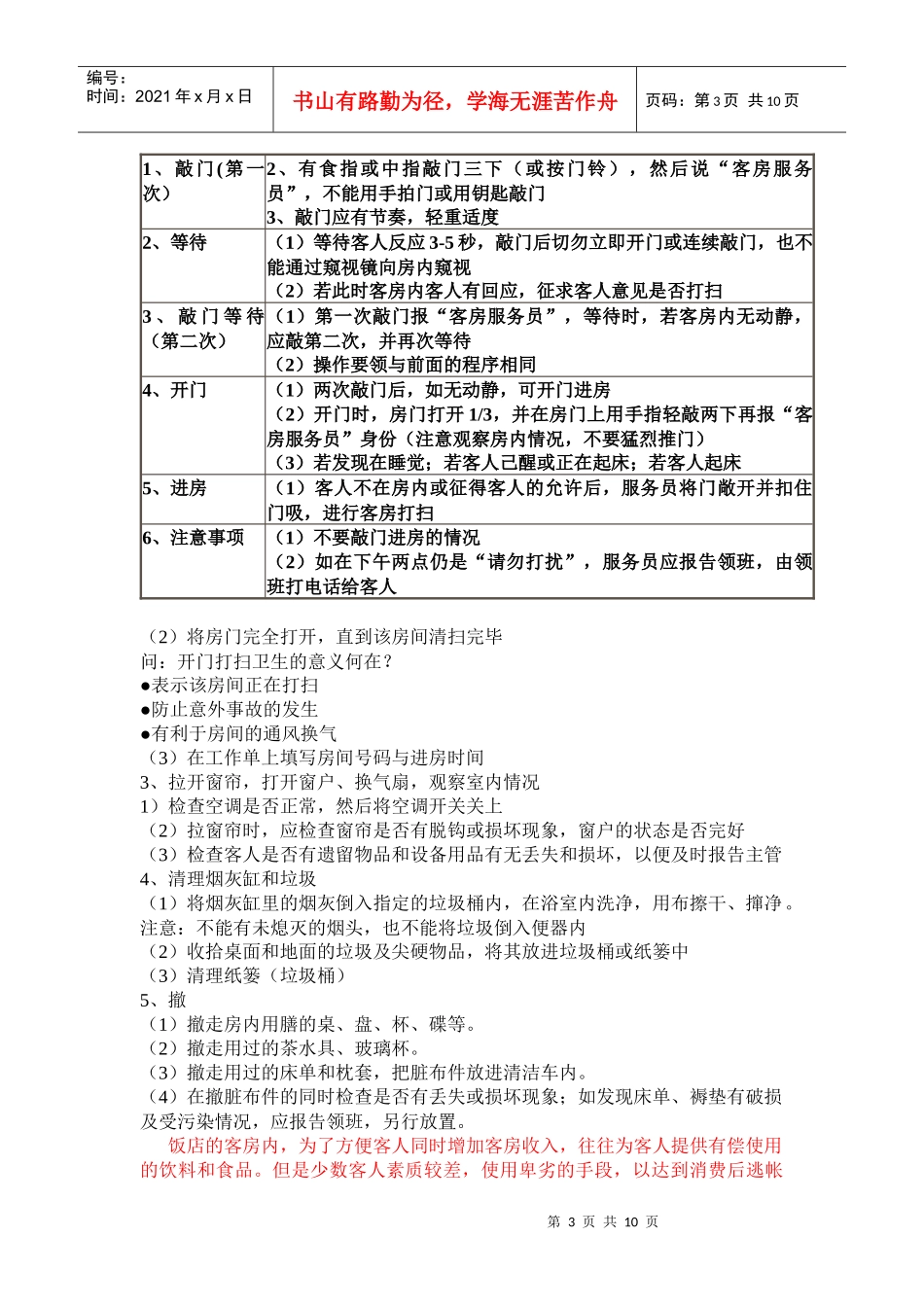
第1页共10页编号:时间:2021年x月x日书山有路勤为径,学海无涯苦作舟页码:第1页共10页客房服务与管理专题讲座(主讲人:胡旺梅)主要内容模块一客房的清洁整理模块二客房优质服务模块三客房常见及疑难问题的处理第2页共10页第1页共10页编号:时间:2021年x月x日书山有路勤为径,学海无涯苦作舟页码:第2页共10页客房是酒店的主体,是酒店的主要组成部门,是酒让存在的基础,在酒店中占有重要的地位。首先,客房是酒店组成的主体;其次,客房是酒店经济收入和利润的重要来源;最后,客房是带动酒店一切经济活动的枢纽。模块一客房的清洁整理一、客房清扫的基本方法(一)从上到下例如,在擦洗卫生间和用抹布擦拭物品的灰尘时,应采取从上到下的方法进行。(二)从里到外地毯吸尘和擦拭卫生间的地面时,应采取从里到外的方法进行。(三)环形清理即在擦拭和检查卫生间、卧室的设备用品的路线上,应按照从左到右或从右到左,亦即顺时针或逆时针的路线进行,以避免遗漏死角,并节省体力。(四)干、湿分开擦拭不同的家具设备及物品的抹布,应严格区分使用。例如,房间的灯具、电视机的屏幕、床头板等只能使用干抹布,以避免污染墙纸和发生危险。(五)先卧室后卫生间即住客房应做卧室然后再做卫生间的清洁卫生,这是因为住客房的客人随时有可能回来甚至带来亲友或访客。先将客房的卧室整理好,客人归来就有了安身之处,卧室外观也整洁,客人当着访客的面也不会尴尬。对服务员来说,这时留下来做卫生间也不会有干扰之嫌。但在整理走客房时则可先卫生间后卧室。一方面可以让弹簧床垫和毛毯等透气,达到保养的目的;另一方面又无须担忧客人会突然回来。(六)注意墙角墙角往往是蜘蛛网和尘土积存之处,也是客人重视的地方,需要留意打扫。二、走客房的清扫程序1、准备工作将房务工作车停放在被清扫的客房门口,调整好工作车的位置。2、进房(1)按进房程序进房客人一旦租住进入客房,该客房就应看成是客人的私房,因此,任何服务人员不经允许都不得擅自进入客人的房间,都必须养成进房先敲门的习惯,以免影响客人工作或休息。1、站在房门口,脸正对猫眼第3页共10页第2页共10页编号:时间:2021年x月x日书山有路勤为径,学海无涯苦作舟页码:第3页共10页1、敲门(第一次)2、有食指或中指敲门三下(或按门铃),然后说“客房服务员”,不能用手拍门或用钥匙敲门3、敲门应有节奏,轻重适度2、等待(1)等待客人反应3-5秒,敲门后切勿立即开门或连续敲门,也不能通过窥视镜向房内窥视(2)若此时客房内客人有回应,征求客人意见是否打扫3、敲门等待(第二次)(1)第一次敲门报“客房服务员”,等待时,若客房内无动静,应敲第二次,并再次等待(2)操作要领与前面的程序相同4、开门(1)两次敲门后,如无动静,可开门进房(2)开门时,房门打开1/3,并在房门上用手指轻敲两下再报“客房服务员”身份(注意观察房内情况,不要猛烈推门)(3)若发现在睡觉;若客人己醒或正在起床;若客人起床5、进房(1)客人不在房内或征得客人的允许后,服务员将门敞开并扣住门吸,进行客房打扫6、注意事项(1)不要敲门进房的情况(2)如在下午两点仍是“请勿打扰”,服务员应报告领班,由领班打电话给客人(2)将房门完全打开,直到该房间清扫完毕问:开门打扫卫生的意义何在?●表示该房间正在打扫●防止意外事故的发生●有利于房间的通风换气(3)在工作单上填写房间号码与进房时间3、拉开窗帘,打开窗户、换气扇,观察室内情况1)检查空调是否正常,然后将空调开关关上(2)拉窗帘时,应检查窗帘是否有脱钩或损坏现象,窗户的状态是否完好(3)检查客人是否有遗留物品和设备用品有无丢失和损坏,以便及时报告主管4、清理烟灰缸和垃圾(1)将烟灰缸里的烟灰倒入指定的垃圾桶内,在浴室内洗净,用布擦干、撺净。注意:不能有未熄灭的烟头,也不能将垃圾倒入便器内(2)收拾桌面和地面的垃圾及尖硬物品,将其放进垃圾桶或纸篓中(3)清理纸篓(垃圾桶)5、撤(1)撤走房内用膳的桌、盘、杯、碟等。(2)撤走用过的茶水具、玻璃杯。(3)撤走用过的床单和枕套,把脏布件放进清洁车内。(4)在撤脏布...

1、当您付费下载文档后,您只拥有了使用权限,并不意味着购买了版权,文档只能用于自身使用,不得用于其他商业用途(如 [转卖]进行直接盈利或[编辑后售卖]进行间接盈利)。
2、本站所有内容均由合作方或网友上传,本站不对文档的完整性、权威性及其观点立场正确性做任何保证或承诺!文档内容仅供研究参考,付费前请自行鉴别。
3、如文档内容存在违规,或者侵犯商业秘密、侵犯著作权等,请点击“违规举报”。

碎片内容

客房服务与管理专题讲座

您可能关注的文档

确认删除?
VIP
微信客服
  • 扫码咨询
会员Q群
  • 会员专属群点击这里加入QQ群
客服邮箱
回到顶部