电脑桌面
添加小米粒文库到电脑桌面
安装后可以在桌面快捷访问

家政服务员理论考核复习题VIP免费

家政服务员理论考核复习题_第1页
1/4
家政服务员理论考核复习题_第2页
2/4
家政服务员理论考核复习题_第3页
3/4
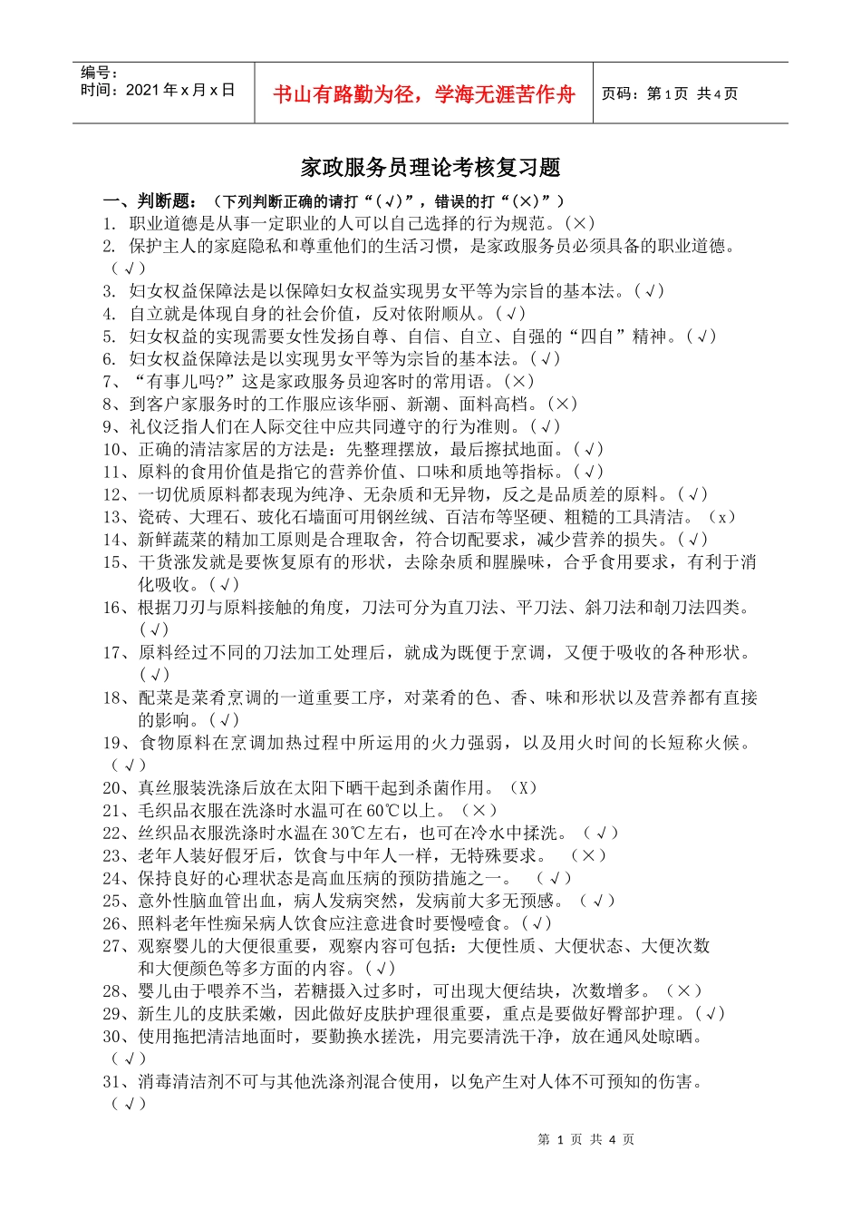
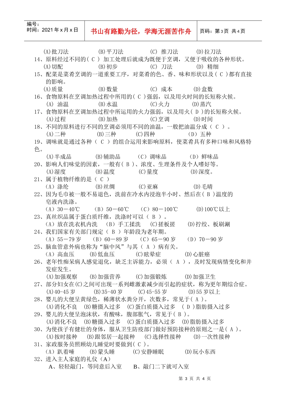
第1页共4页编号:时间:2021年x月x日书山有路勤为径,学海无涯苦作舟页码:第1页共4页家政服务员理论考核复习题一、判断题:(下列判断正确的请打“(√)”,错误的打“(×)”)1.职业道德是从事一定职业的人可以自己选择的行为规范。(×)2.保护主人的家庭隐私和尊重他们的生活习惯,是家政服务员必须具备的职业道德。(√)3.妇女权益保障法是以保障妇女权益实现男女平等为宗旨的基本法。(√)4.自立就是体现自身的社会价值,反对依附顺从。(√)5.妇女权益的实现需要女性发扬自尊、自信、自立、自强的“四自”精神。(√)6.妇女权益保障法是以实现男女平等为宗旨的基本法。(√)7、“有事儿吗?”这是家政服务员迎客时的常用语。(×)8、到客户家服务时的工作服应该华丽、新潮、面料高档。(×)9、礼仪泛指人们在人际交往中应共同遵守的行为准则。(√)10、正确的清洁家居的方法是:先整理摆放,最后擦拭地面。(√)11、原料的食用价值是指它的营养价值、口味和质地等指标。(√)12、一切优质原料都表现为纯净、无杂质和无异物,反之是品质差的原料。(√)13、瓷砖、大理石、玻化石墙面可用钢丝绒、百洁布等坚硬、粗糙的工具清洁。(x)14、新鲜蔬菜的精加工原则是合理取舍,符合切配要求,减少营养的损失。(√)15、干货涨发就是要恢复原有的形状,去除杂质和腥臊味,合乎食用要求,有利于消化吸收。(√)16、根据刀刃与原料接触的角度,刀法可分为直刀法、平刀法、斜刀法和剞刀法四类。(√)17、原料经过不同的刀法加工处理后,就成为既便于烹调,又便于吸收的各种形状。(√)18、配菜是菜肴烹调的一道重要工序,对菜肴的色、香、味和形状以及营养都有直接的影响。(√)19、食物原料在烹调加热过程中所运用的火力强弱,以及用火时间的长短称火候。(√)20、真丝服装洗涤后放在太阳下晒干起到杀菌作用。(X)21、毛织品衣服在洗涤时水温可在60℃以上。(×)22、丝织品衣服洗涤时水温在30℃左右,也可在冷水中揉洗。(√)23、老年人装好假牙后,饮食与中年人一样,无特殊要求。(×)24、保持良好的心理状态是高血压病的预防措施之一。(√)25、意外性脑血管出血,病人发病突然,发病前大多无预感。(√)26、照料老年性痴呆病人饮食应注意进食时要慢噎食。(√)27、观察婴儿的大便很重要,观察内容可包括:大便性质、大便状态、大便次数和大便颜色等多方面的内容。(√)28、婴儿由于喂养不当,若糖摄入过多时,可出现大便结块,次数增多。(×)29、新生儿的皮肤柔嫩,因此做好皮肤护理很重要,重点是要做好臀部护理。(√)30、使用拖把清洁地面时,要勤换水搓洗,用完要清洗干净,放在通风处晾晒。(√)31、消毒清洁剂不可与其他洗涤剂混合使用,以免产生对人体不可预知的伤害。(√)第2页共4页第1页共4页编号:时间:2021年x月x日书山有路勤为径,学海无涯苦作舟页码:第2页共4页32、给婴儿喂奶的顺序是:先换尿布,洗净双手,清洁乳房,抱起婴儿弄醒,开始喂奶。(√)33、按需喂奶是指根据婴儿饥饿的需要。(√)34、为了孩子的健康,不管婴幼儿有什么不妥,都应该按时接种。(×)35、凡是腹痛均可采用热敷法以解除疼痛。(×)36、对老年人、婴幼儿和体弱病人不宜作全身性冷敷。(√)37、轻度煤气中毒时的症状是恶心呕吐,呼吸困难,口唇青紫。(√)38、测量血压前,让病人休息15分钟,以消除疲劳或紧张因素对血压的影响。(√)39、家庭中病人或转移病员的途中,需要吸氧时均可使用氧气枕给氧。(√)40、产妇的衣物应与家人的分开洗,但她自己的内、外衣可以混在一起清洗。(X)二、选择题:(每题有4个选项,其中只有1个是正确的,请将其代号填在括号空白处)1.树立独立意识,体现自身的社会价值,反对依附顺从称为(C)。(A)自力(B)自助(G)自立(D)自重2.妇女权益的保障除了法律上的保障外,还有(D)的共同责任。(A)政法机关(B)行政机关(C)人民团体(D)全社会3.家政服务员与主人交谈的上策CA、多听多说B、多说少听C、多听少说D、不听不说4、让座和(B)是迎宾客进会客室时,家政服务员最先招待的工作。(A)敬烟(B})敬茶(C)敬酒(D)送糖5、家政服务员接电话时,要做到:听到铃声就(C)。(A)慢慢接应(B)五声后...

1、当您付费下载文档后,您只拥有了使用权限,并不意味着购买了版权,文档只能用于自身使用,不得用于其他商业用途(如 [转卖]进行直接盈利或[编辑后售卖]进行间接盈利)。
2、本站所有内容均由合作方或网友上传,本站不对文档的完整性、权威性及其观点立场正确性做任何保证或承诺!文档内容仅供研究参考,付费前请自行鉴别。
3、如文档内容存在违规,或者侵犯商业秘密、侵犯著作权等,请点击“违规举报”。

碎片内容

家政服务员理论考核复习题

确认删除?
VIP
微信客服
  • 扫码咨询
会员Q群
  • 会员专属群点击这里加入QQ群
客服邮箱
回到顶部