电脑桌面
添加小米粒文库到电脑桌面
安装后可以在桌面快捷访问

店铺美工必读宝贝详情页设计思路与框架(DOC6页)VIP免费

店铺美工必读宝贝详情页设计思路与框架(DOC6页)_第1页
1/4
店铺美工必读宝贝详情页设计思路与框架(DOC6页)_第2页
2/4
店铺美工必读宝贝详情页设计思路与框架(DOC6页)_第3页
3/4
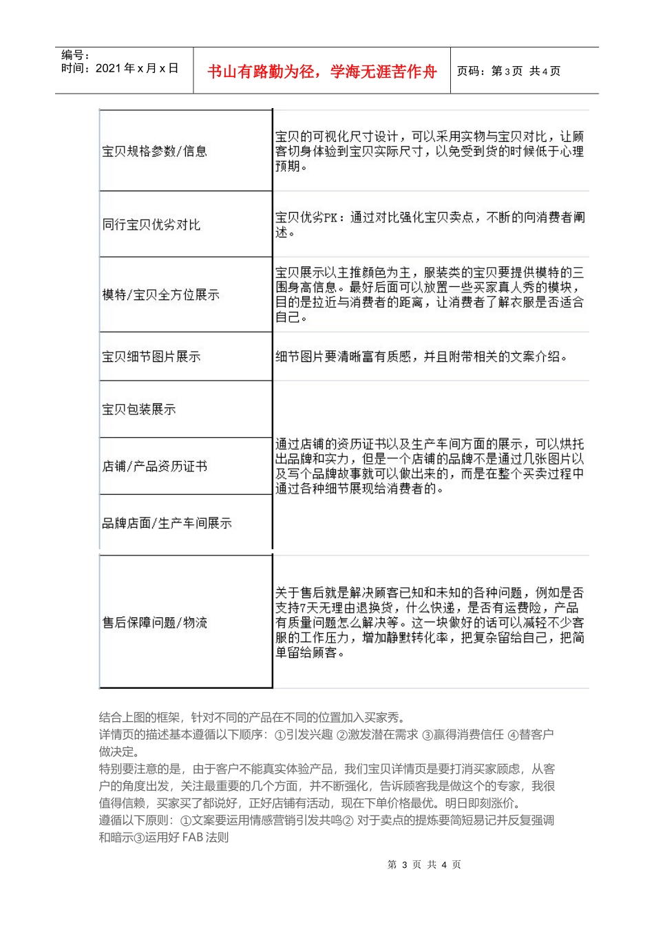
第1页共4页编号:时间:2021年x月x日书山有路勤为径,学海无涯苦作舟页码:第1页共4页店铺美工必读,宝贝详情页设计思路与框架多新手美工以为做描述页,就是简单的摆放几张产品图,然后加一些参数表最后放个5星好评。其实做详情页说简单也简单,说难也难,难就难在能否卖出去。帮助商家提升销量打造一张优秀的详情页,大概用60%时间去调查构思,确定方向。然后40%的时间去设计。网上有些人把美工分为技术型美工和运营型美工,我觉得这个也是美工自我发展的一个过程。下面通过7个步骤帮助大家更好的理解设计详情前的思路,通过后面的框架,了解设计过程中的具体方法。一、宝贝详情页的作用宝贝详情页是提高转化率的入口,激发顾客的消费欲望,树立顾客对店铺的信任感,打消顾客的消费疑虑,促使顾客下单。优化宝贝详情对转化率有提升的作用,但是起决定性作用的还是产品本身。二、设计详情遵循的前提宝贝详情页要与宝贝主图丶宝贝标题相契合,宝贝详情页必须是真实的介绍出宝贝的属性。假如标题或者主图里写的是韩版女装但是详情页却是的欧美风格,顾客一看不是自己想要的肯定会马上关闭页面。三、设计前的市场调查设计宝贝详情页之前要充分进行市场调查,同行业调查,规避同款。同时也要做好消费者调查,分析消费者人群分析消费者的消费能力,消费的喜好,以及顾客购买所在意的问题等。①如何进行调查?通过生意参谋后台可以查到消费者的一切喜好以及消费能力丶地域等等很多数据,学会利用这些数据对优化详情页很有帮助。②如何了解消费者最在意的问题?可以去宝贝评价里面找,在买家评价里面可以挖出很多有价值的东西,了解买家的需求,购买后遇到的问题等等。四、调查结果及产品分析根据市场调查结果以及自己的产品进行系统的分析总结。罗列出消费者所在意的问题,同行的优缺点。以及自身产品的定位,挖掘自身与众不同的卖点。五、关于宝贝定位根据店铺宝贝以及市场调查确定本店的消费群体。举个例子:外出旅游住宾馆,有的小旅馆100一夜卖的就是价格,卫生啥的都没有保障。定位于低端。有的连锁酒店200一夜卖的是性价比,定位于中端顾客。有的大酒店400一夜卖的就是服务。还有的主题宾馆卖的是个性等等。六、关于挖掘宝贝卖点针对消费群体挖掘出本店的宝贝卖点。举一个案例:一家卖键盘膜的店铺发现评价里中差评很多,大多是抱怨键盘膜太薄,一般的掌柜可能下次直接进厚一点的货。而这家掌柜则直接把描述里的卖点改为史上最薄的键盘膜!结果出乎意料!评分直线上升,评价里都是关于键盘膜真的好薄之类的评语!直接引导并改变了消费者的心理期望达到非常良好的效果。关于宝贝卖点的范围非常广泛!比如:卖价格、卖款式、卖文化、卖感觉、卖服务、卖特色、卖品质、卖人气你卖的是什么呢?第2页共4页第1页共4页编号:时间:2021年x月x日书山有路勤为径,学海无涯苦作舟页码:第2页共4页七、开始准备设计元素根据消费者分析以及自身产品卖点的提炼,根据宝贝风格的定位,开始准备所用的设计素材。详情页所用的的文案并确立宝贝详情的用色,字体丶排版等。最后还要烘托出符合宝贝特性的氛围,例如羽绒服,背景可以采用冬天的冰山效果。要确立的六大元素配色、字体、文案、构图、排版、氛围常见的宝贝描述页构成框架产品价值+消费信任=下单详情页上半部分诉说产品价值,后半部分培养顾客的消费信任感。对于消费信任感不光通过各种证书,品牌认证的图片来树立。使用正确的颜色,字体,还有排版结构,这些对赢得顾客消费信任感也会起到重要的作用。详情页每一块组成都有它的价值,都要经过仔细的推敲和设计。关于详情页整体框架排序请看下图第3页共4页第2页共4页编号:时间:2021年x月x日书山有路勤为径,学海无涯苦作舟页码:第3页共4页结合上图的框架,针对不同的产品在不同的位置加入买家秀。详情页的描述基本遵循以下顺序:①引发兴趣②激发潜在需求③赢得消费信任④替客户做决定。特别要注意的是,由于客户不能真实体验产品,我们宝贝详情页是要打消买家顾虑,从客户的角度出发,关注最重要的几个方面,并不断强化,告诉顾客我是做这个的专家,我很值得信赖,买家买了都说好,正好...

1、当您付费下载文档后,您只拥有了使用权限,并不意味着购买了版权,文档只能用于自身使用,不得用于其他商业用途(如 [转卖]进行直接盈利或[编辑后售卖]进行间接盈利)。
2、本站所有内容均由合作方或网友上传,本站不对文档的完整性、权威性及其观点立场正确性做任何保证或承诺!文档内容仅供研究参考,付费前请自行鉴别。
3、如文档内容存在违规,或者侵犯商业秘密、侵犯著作权等,请点击“违规举报”。

碎片内容

店铺美工必读宝贝详情页设计思路与框架(DOC6页)

您可能关注的文档

确认删除?
VIP
微信客服
  • 扫码咨询
会员Q群
  • 会员专属群点击这里加入QQ群
客服邮箱
回到顶部