电脑桌面
添加小米粒文库到电脑桌面
安装后可以在桌面快捷访问

RF-YX-ZY-02销售价格管理作业指引VIP免费

RF-YX-ZY-02销售价格管理作业指引_第1页
1/5
RF-YX-ZY-02销售价格管理作业指引_第2页
2/5
RF-YX-ZY-02销售价格管理作业指引_第3页
3/5
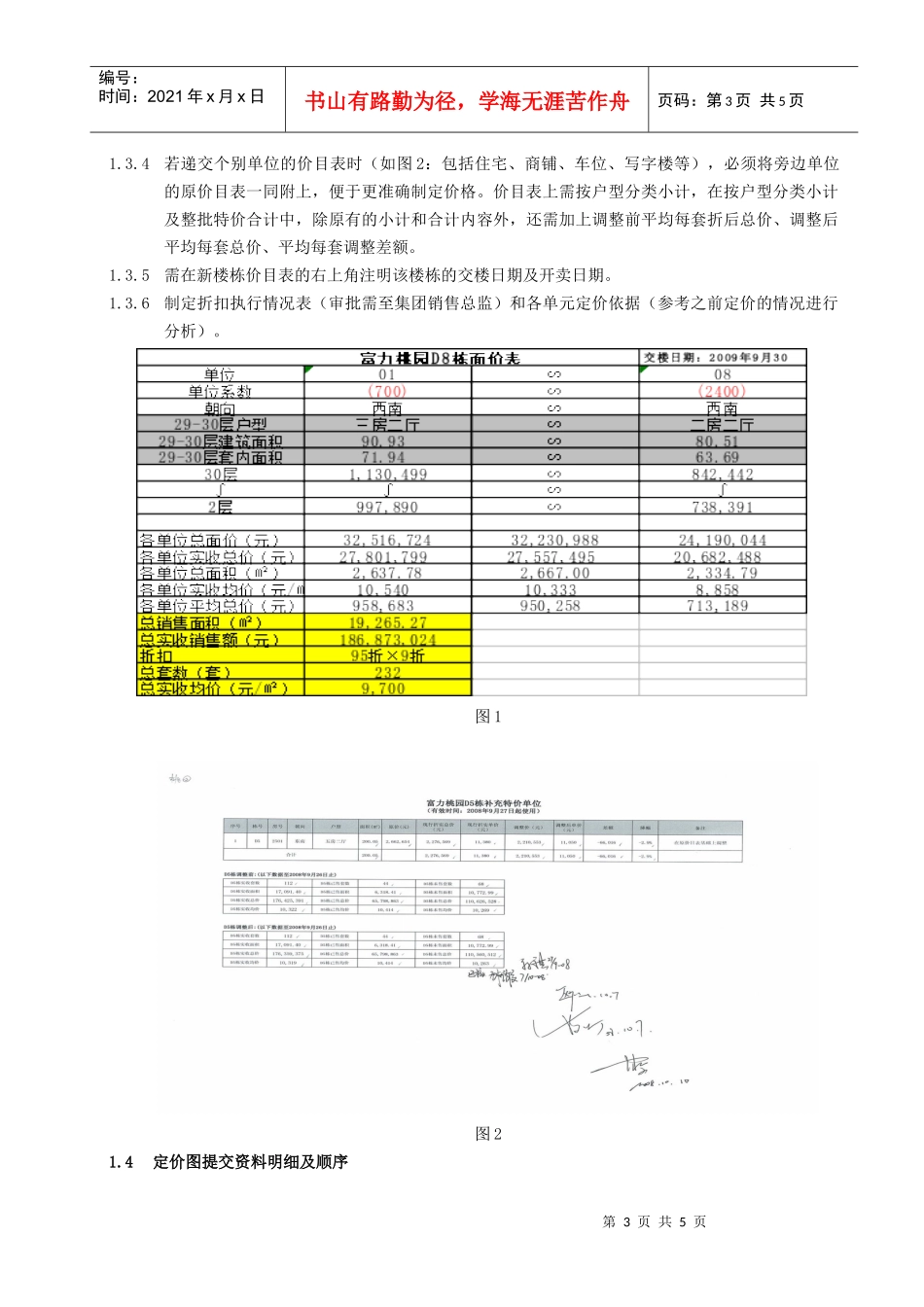
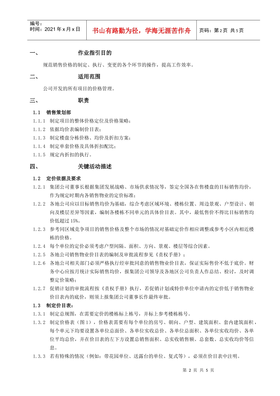
第1页共5页编号:时间:2021年x月x日书山有路勤为径,学海无涯苦作舟页码:第1页共5页销售价格管理作业指引编制日期审核日期批准日期第2页共5页第1页共5页编号:时间:2021年x月x日书山有路勤为径,学海无涯苦作舟页码:第2页共5页一、作业指引目的规范销售价格的制定、执行、变更的各个环节的操作,提高工作效率。二、适用范围公司开发的所有项目的价格管理。三、职责1.1销售策划部1.1.1制定项目的整体价格定位及价格策略;1.1.2依据均价表编制价目表;1.1.3制定楼盘分栋价格、均价及折扣方案;1.1.4制定单套价格及具体折扣配比;1.1.5规定内折扣的执行。四、关键活动描述1.2定价依据及要求1.2.1集团公司董事长根据集团发展战略、市场供求情况等,签定全国各在售楼盘的目标销售均价,作为规定时期内各销售物业的定价标准;1.2.2各地公司应以目标销售均价为基础,综合考虑区域环境、楼栋位置、周边景观、户型设计、朝向及楼层差异等因素,编制各楼栋不同单元的具体价目表。其中,最低售价不得比目标销售均价低超过15%。1.2.3参考同区域竞争项目的销售价格及整个市场的情况对基础定价作相应调整或参考小区内相近楼栋的价格。1.2.4每个单位的定价必须考虑户型间隔、面积、方向、景观、楼层等综合因素。1.2.5各地公司销售物业价目表的编制及审批流程参见《责权手册》;1.2.6各地公司相关部门必须严格执行经审批同意的销售物业价目表,保证实际售价不低于底价。财务中心应按月统计实际销售均价,报集团公司领导及各地区公司负责人作总结、检讨,及时调整定价策略;1.2.7促销计划的审批流程按《责权手册》执行,若促销计划或特价单位申请内的定价低于销售物业价目表内的底价,则须上报集团公司董事长作最终审批。1.3制定价目表:1.3.1制定总规图,在需要定价的楼栋标上栋号,并标上参考楼栋栋号。1.3.2制定价格表(图1),价格表需要有每个单位的房号、朝向、户型、建筑面积、套内建筑面积,每个单元下均要设置各单位总面价、各单位实收总价、各单位总面积、各单位实收均价、各单位平均总价,并在价目表的左下方设置总销售面积、总实收销售额、总套数、总实收均价等信息。1.3.3若有特殊的情况(例如:带花园单位、送露台的单位、复式等),必须在价目表中注明。第3页共5页第2页共5页编号:时间:2021年x月x日书山有路勤为径,学海无涯苦作舟页码:第3页共5页1.3.4若递交个别单位的价目表时(如图2:包括住宅、商铺、车位、写字楼等),必须将旁边单位的原价目表一同附上,便于更准确制定价格。价目表上需按户型分类小计,在按户型分类小计及整批特价合计中,除原有的小计和合计内容外,还需加上调整前平均每套折后总价、调整后平均每套总价、平均每套调整差额。1.3.5需在新楼栋价目表的右上角注明该楼栋的交楼日期及开卖日期。1.3.6制定折扣执行情况表(审批需至集团销售总监)和各单元定价依据(参考之前定价的情况进行分析)。图1图21.4定价图提交资料明细及顺序第4页共5页第3页共5页编号:时间:2021年x月x日书山有路勤为径,学海无涯苦作舟页码:第4页共5页1.4.1待签定价图(标明交楼时间、执行时间及装修标准);1.4.2项目总平面图;1.4.3对比楼栋已售未售货量平面图及销控;1.4.4对比楼栋初始定价图及价目表;1.4.5近两个月成交明细;1.4.6李生/张生双签目标均价;1.4.7工程进度图并加上相应的简单文字叙述(切记写上交楼时间);1.4.8交楼时间会签表。1.5价目表提交资料明细及顺序1.5.1待签价目表(标明交楼时间、执行时间及装修标准);1.5.2集团销售总监签批版定价图;1.5.3折后总价/折后单价表(待集团销售副总监签批价目表后,就可以抽出,不需要呈交集团销售总监);1.5.4项目总平面图;1.5.5李生/张生双签目标均价;1.5.6待签促销计划/已签批促销计划(含本次定价楼栋);1.5.7工程进度图并加上相应的简单文字叙述(切记写上交楼时间);1.5.8交楼时间会签表。1.6制定付款方式表1.6.1必须列明:1)付款方式(包括:商业贷款、一次性付款、公积金组合贷款等);2)付款日期;3)付款折扣。1.7制定促销计划表1.7.1必须列明:1)执行时间;2)优惠折扣;3)实收均价;4)活动形式。1....

1、当您付费下载文档后,您只拥有了使用权限,并不意味着购买了版权,文档只能用于自身使用,不得用于其他商业用途(如 [转卖]进行直接盈利或[编辑后售卖]进行间接盈利)。
2、本站所有内容均由合作方或网友上传,本站不对文档的完整性、权威性及其观点立场正确性做任何保证或承诺!文档内容仅供研究参考,付费前请自行鉴别。
3、如文档内容存在违规,或者侵犯商业秘密、侵犯著作权等,请点击“违规举报”。

碎片内容

RF-YX-ZY-02销售价格管理作业指引

您可能关注的文档

中小学资料+ 关注
实名认证
内容提供者

精美课件,值得下载

确认删除?
VIP
微信客服
  • 扫码咨询
会员Q群
  • 会员专属群点击这里加入QQ群
客服邮箱
回到顶部