1. 目标使项目工程材料设备采购过程满足项目建设需要,保证质量的前提下,节约成本支出。2. 范围本指引适用于公司各工程项目材料设备的采...
材料堆放作业指引(土建部分)编制刘 超日期2025-09-17初审冯健宗日期2025-09-20审核伍献忠日期2025-09-23批准关建辉日期2025-09-23修订记录...
北京李宁体育用品有限公司招聘面试指引人力资源部(2025 年版)总论招聘面试选拔人才是公司人力资源管理工作中最重要的环节之一,错误的选...
景观绿化工程质量通病及防治指引手册目录一、总则 .....................................................................................
无效成本管理工作指引1. 目的与作用1.1. 培育、提高全员成本意识;1.2. 分析项目成本,找出成本构成的有效和无效部分,形成合理目标成本...
施工图审查作业指引(电气、给排水、暖通)编制日期审核日期批准日期修订记录日 期修订状态修订内容修订人审核人批准人一、电气专业1.1. ...
大唐地产集团厦门城市公司新项目启动会管理操作指引(试行版)第一部分 启动会概念一、定义:启动会是项目在取得土地后,为加快项目前期开...
天津 XX 律师事务所文书送达操作指引文件类别: 操作指引 文件编号: HW-CY-1301 撰 写: 律师事务所 版 本: 第 5 版发布日...
推广策略编写作业指引 编制:____ 日期:____ 审核:____ 日期:____ 批准:____ 日期:____ 修 订 记 ...
编号版本换房、更名、退房作业指引编制日期审核日期审核批准日期日期控制要素责任人程序执行周期程序涉及岗位修订记录日期修订状态修改内容...
招聘管理作业指引编制日期审核日期批准日期修订记录日 期修订状态修改内容修改人审核人批准人1. 目的法律规范招聘工作流程、提高招聘成效...
1.招聘录用管理作业指引编制人编制日期审核人签发人修订记录日 期修订状态修改内容修改人审核人签发人1. 目 的法 律 规 范 集 团 ...
招商证券私募基金清算操作指引第一章 总则第一条 为明确私募基金操作流程,促进私募基金操作法律规范化制定本指引。第二条 本指引适用于...
抹灰工程作业指引编制区健皓日期2025-7-30初审冯健宗日期2025-8-5审核伍献忠日期2025-8-5批准关建辉日期2025-8-18修订记录日 期修订状态修...
1目的检查各项目的安全管理员、技术备勤人员夜间工作状态,保证安全管理工作质量和突发事件的处理质量。2文件适用范围适用于公司各物业管理...
外墙面砖工程作业指引编制骆继秋日期10 月 15 日初审冯健宗日期10 月 30 日审核伍献忠日期11 月 10 日批准关建辉日期11 月 25 ...
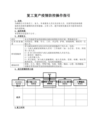
复工复产疫情防控操作指引1. 目的 为确保公司全体员工、家人、外来服务人员以及访客人员,在新型冠状病毒感染肺炎疫情传播期间的身体健康...
小地图系统版本时间维护人内容1.02025-3-10李科阳创建文档,完成初版系统1.12025-3-15李科阳修改文档目录1.概述.............................
项目限额管理作业指引(试行版)编制日期审核日期批准日期修订记录日 期修订状态修订内容修订人审核人批准人1、 流程图无2、 指引概况指...
设计评审管理作业指引编制: 日期: 审核: 日期: 批准: 日期: 修订记录日期修订状态修改内容修改人审核人批准人 流程概述流程目的法律...

